Suppr超能文献

产生 THBS1 的肿瘤浸润性单核细胞样细胞促进结直肠癌的免疫抑制和转移。

THBS1-producing tumor-infiltrating monocyte-like cells contribute to immunosuppression and metastasis in colorectal cancer.

机构信息

Department of Gastroenterology and Hepatology, Kyoto University Graduate School of Medicine, Kyoto, Japan.

Department of Pathology and Laboratory Medicine, Weill Cornell Medicine, New York, USA.

出版信息

Nat Commun. 2023 Sep 25;14(1):5534. doi: 10.1038/s41467-023-41095-y.

Abstract

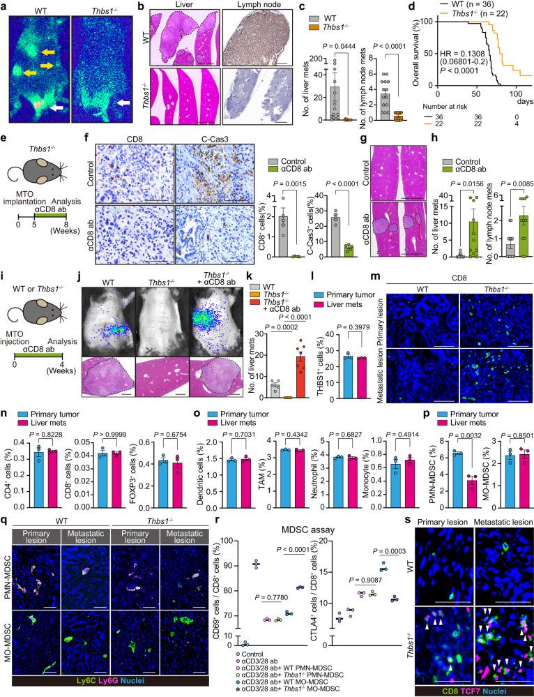
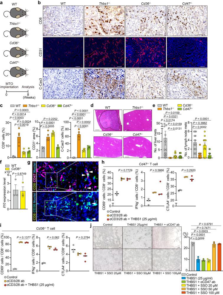
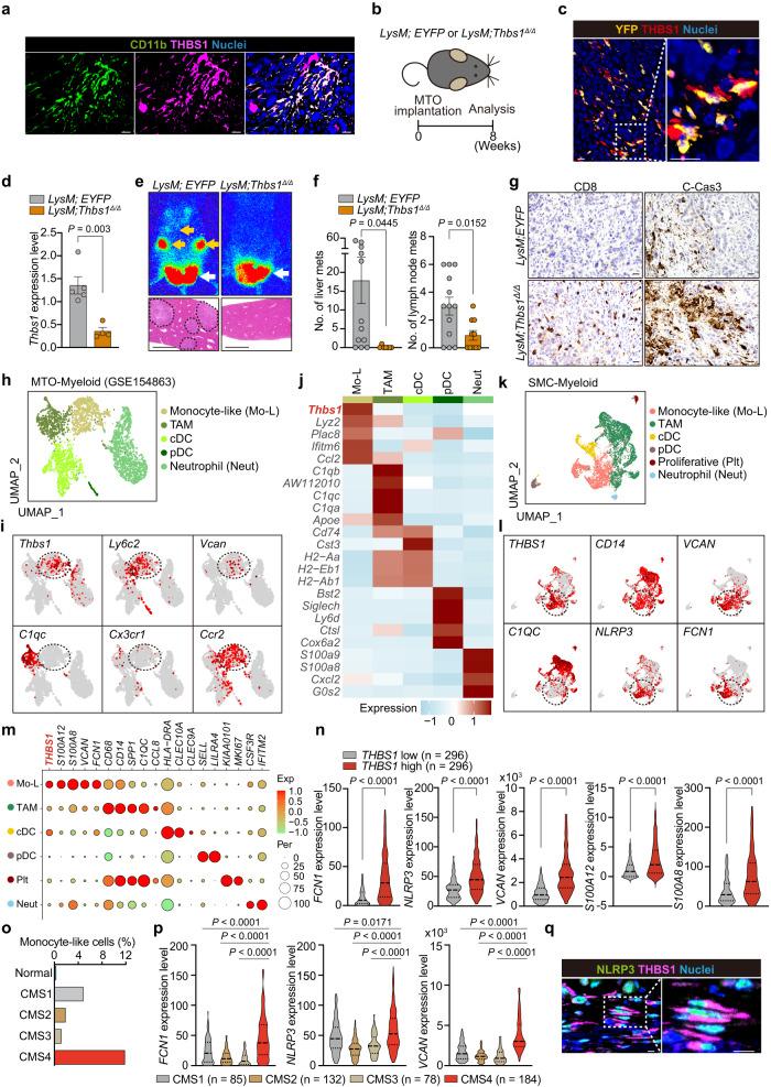
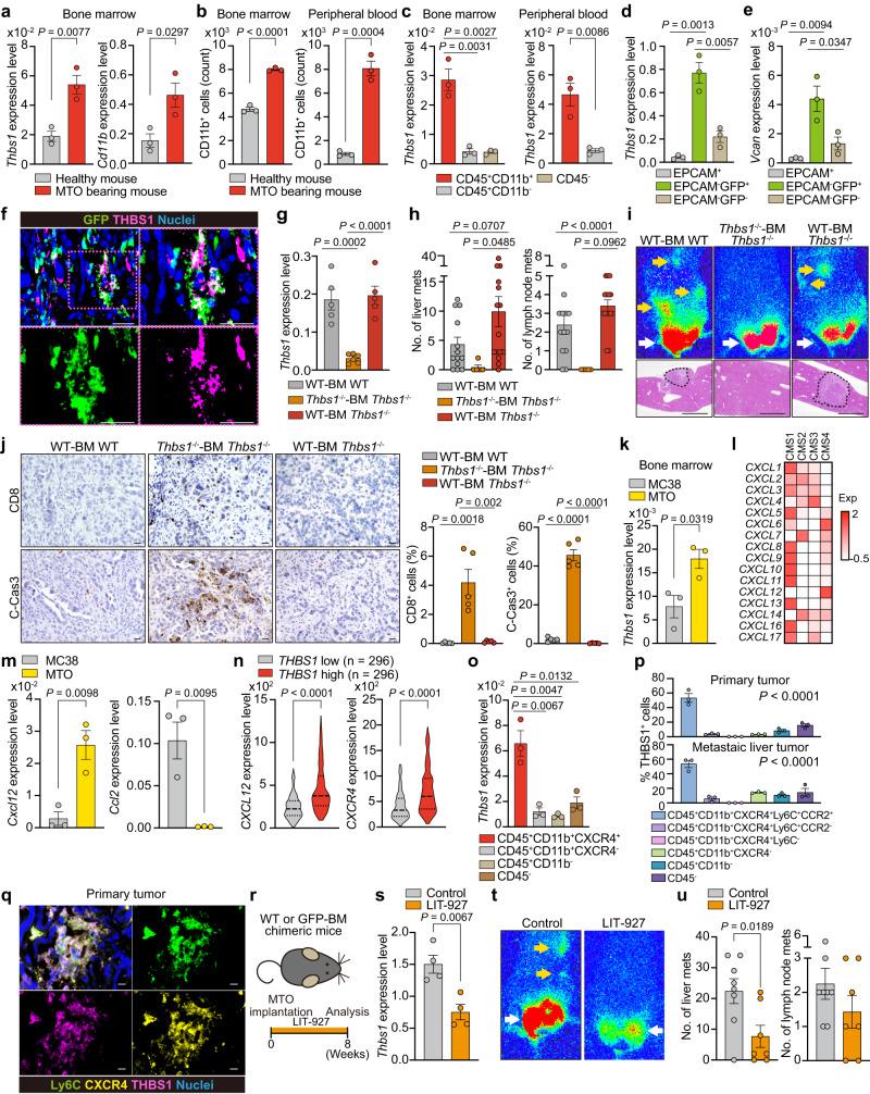
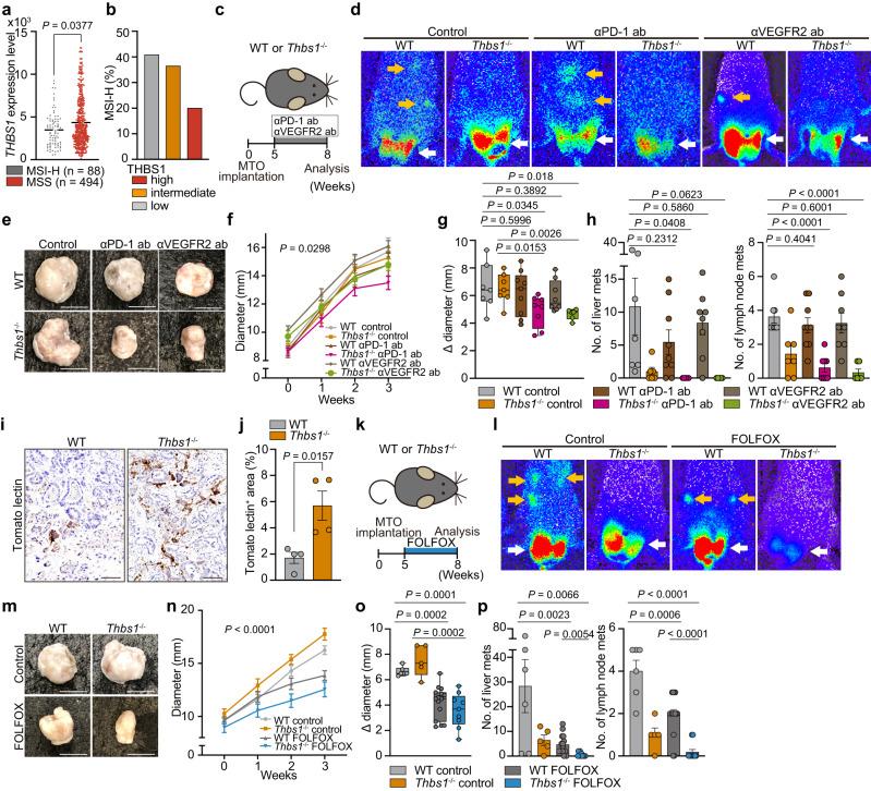
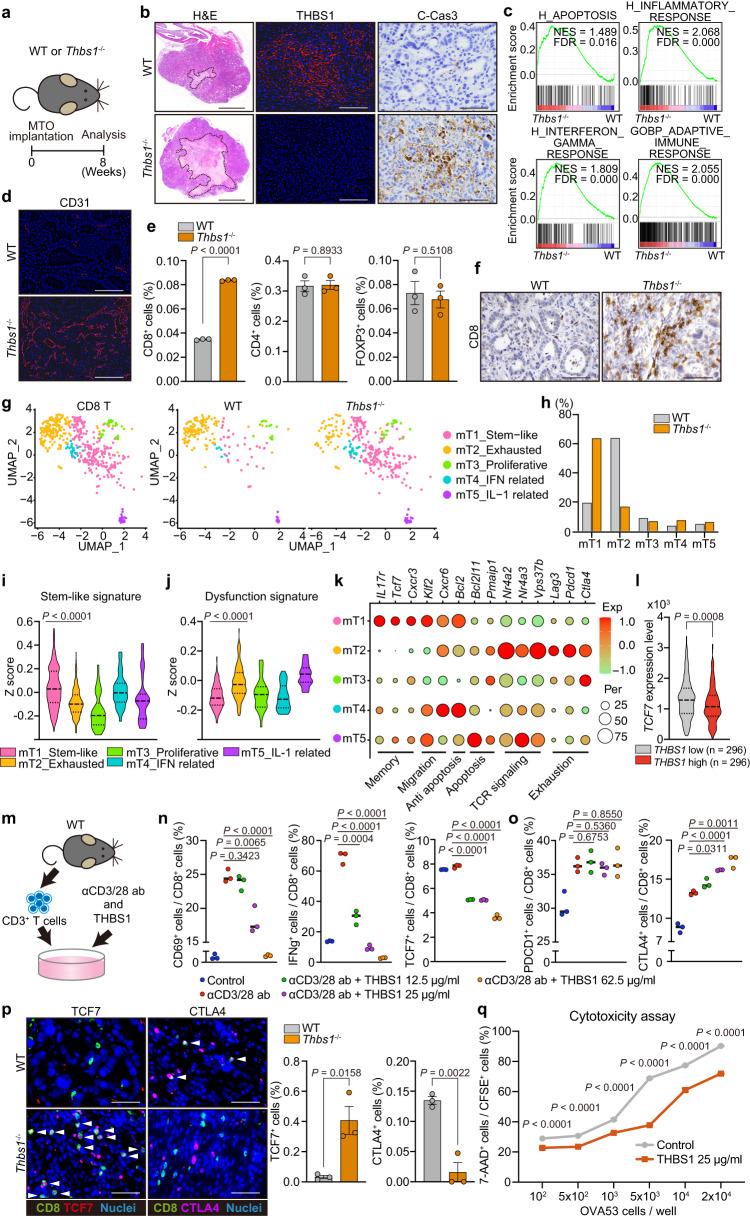
Mesenchymal activation, characterized by dense stromal infiltration of immune and mesenchymal cells, fuels the aggressiveness of colorectal cancers (CRC), driving progression and metastasis. Targetable molecules in the tumor microenvironment (TME) need to be identified to improve the outcome in CRC patients with this aggressive phenotype. This study reports a positive link between high thrombospondin-1 (THBS1) expression and mesenchymal characteristics, immunosuppression, and unfavorable CRC prognosis. Bone marrow-derived monocyte-like cells recruited by CXCL12 are the primary source of THBS1, which contributes to the development of metastasis by inducing cytotoxic T-cell exhaustion and impairing vascularization. Furthermore, in orthotopically generated CRC models in male mice, THBS1 loss in the TME renders tumors partially sensitive to immune checkpoint inhibitors and anti-cancer drugs. Our study establishes THBS1 as a potential biomarker for identifying mesenchymal CRC and as a critical suppressor of antitumor immunity that contributes to the progression of this malignancy with a poor prognosis.

摘要

间质激活,其特征为免疫细胞和间质细胞的密集基质浸润,为结直肠癌(CRC)的侵袭性提供动力,促进进展和转移。需要鉴定肿瘤微环境(TME)中的靶向分子,以改善具有这种侵袭性表型的 CRC 患者的预后。本研究报告了高血小板反应蛋白 1(THBS1)表达与间充质特征、免疫抑制和不良 CRC 预后之间的正相关关系。由 CXCL12 招募的骨髓衍生的单核样细胞是 THBS1 的主要来源,它通过诱导细胞毒性 T 细胞耗竭和损害血管生成,促进转移的发展。此外,在雄性小鼠的原位生成 CRC 模型中,TME 中的 THBS1 缺失使肿瘤对免疫检查点抑制剂和抗癌药物部分敏感。我们的研究确立了 THBS1 作为识别间充质 CRC 的潜在生物标志物,以及作为抗肿瘤免疫的关键抑制因子,它有助于具有不良预后的这种恶性肿瘤的进展。

https://cdn.ncbi.nlm.nih.gov/pmc/blobs/876a/10520015/782631133332/41467_2023_41095_Fig1_HTML.jpg

文献AI研究员

20分钟写一篇综述,助力文献阅读效率提升50倍。

立即体验

用中文搜PubMed

大模型驱动的PubMed中文搜索引擎

马上搜索

文档翻译

学术文献翻译模型,支持多种主流文档格式。

立即体验