Suppr超能文献

动员外周血造血干细胞的免疫组学可预测多发性骨髓瘤患者自体造血干细胞移植后长期结局和治疗相关髓系肿瘤。

The immunome of mobilized peripheral blood stem cells is predictive of long-term outcomes and therapy-related myeloid neoplasms in patients with multiple myeloma undergoing autologous stem cell transplant.

机构信息

Division of Hematology, Mayo Clinic, Rochester, MN, USA.

Division of Transfusion Medicine, Human Cellular Therapy Laboratory, Rochester, MN, USA.

出版信息

Blood Cancer J. 2023 Sep 26;13(1):151. doi: 10.1038/s41408-023-00920-9.

Abstract

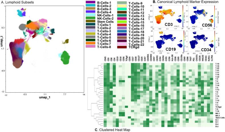
Upfront autologous stem cell transplant (ASCT) is the standard of care for newly diagnosed multiple myeloma (MM) patients. However, relapse is ubiquitous and therapy-related myeloid neoplasms (t-MN) post-ASCT are commonly associated with poor outcomes. We hypothesized that the enrichment of abnormal myeloid progenitors and immune effector cells (IEC) in the peripheral blood stem cells (PBSCs) is associated with a higher risk of relapse and/or development of t-MN. We performed a comprehensive myeloid and lymphoid immunophenotyping on PBSCs from 54 patients with MM who underwent ASCT. Median progression-free (PFS), myeloid neoplasm-free (MNFS), and overall survival (OS) from ASCT were 49.6 months (95% CI: 39.5-Not Reached), 59.7 months (95% CI: 55-74), and 75.6 months (95% CI: 62-105), respectively. Abnormal expression of CD7 and HLA-DR on the myeloid progenitor cells was associated with an inferior PFS, MNFS, and OS. Similarly, enrichment of terminally differentiated (CD27/CD28, CD57/KLRG1) and exhausted (TIGIT/PD-1) T-cells, and inhibitory NK-T like (CD159a/CD56) T-cells was associated with inferior PFS, MNFS, and OS post-transplant. Our observation of abnormal myeloid and IEC phenotype being present even before ASCT and maintenance therapy suggests an early predisposition to t-MN and inferior outcomes for MM, and has the potential to guide sequencing of future treatment modalities.

摘要

upfront 自体干细胞移植 (ASCT) 是新诊断多发性骨髓瘤 (MM) 患者的标准治疗方法。然而,复发是普遍存在的,ASCT 后与治疗相关的髓系肿瘤 (t-MN) 通常与不良预后相关。我们假设外周血干细胞 (PBSC) 中异常髓系祖细胞和免疫效应细胞 (IEC) 的富集与更高的复发风险和/或 t-MN 的发展相关。我们对 54 例接受 ASCT 的 MM 患者的 PBSC 进行了全面的髓系和淋巴系免疫表型分析。从 ASCT 开始,中位无进展生存期 (PFS)、无髓系肿瘤生存期 (MNFS) 和总生存期 (OS) 分别为 49.6 个月(95%CI:39.5-未达到)、59.7 个月(95%CI:55-74)和 75.6 个月(95%CI:62-105)。髓系祖细胞异常表达 CD7 和 HLA-DR 与较差的 PFS、MNFS 和 OS 相关。同样,终末分化 (CD27/CD28、CD57/KLRG1) 和耗竭 (TIGIT/PD-1) T 细胞以及抑制性 NK-T 样 (CD159a/CD56) T 细胞的富集与移植后较差的 PFS、MNFS 和 OS 相关。我们观察到异常的髓系和 IEC 表型甚至在 ASCT 和维持治疗之前就存在,这表明存在 t-MN 和 MM 不良结局的早期倾向,并有可能指导未来治疗方式的测序。

https://cdn.ncbi.nlm.nih.gov/pmc/blobs/59cc/10522581/46dd35a3986a/41408_2023_920_Fig1_HTML.jpg

文献AI研究员

20分钟写一篇综述,助力文献阅读效率提升50倍。

立即体验

用中文搜PubMed

大模型驱动的PubMed中文搜索引擎

马上搜索

文档翻译

学术文献翻译模型,支持多种主流文档格式。

立即体验