Suppr超能文献

多种调控途径调节肺炎链球菌表型分化相变体中感受态诱导的赌注博弈。

Diverse regulatory pathways modulate bet hedging of competence induction in epigenetically-differentiated phase variants of Streptococcus pneumoniae.

机构信息

MRC Centre for Global Infectious Disease Analysis, Sir Michael Uren Hub, White City Campus, Imperial College London, London W12 0BZ, UK.

Department of Genetics, University of Leicester, University Road, Leicester LE1 7RH, UK.

出版信息

Nucleic Acids Res. 2023 Oct 27;51(19):10375-10394. doi: 10.1093/nar/gkad760.

Abstract

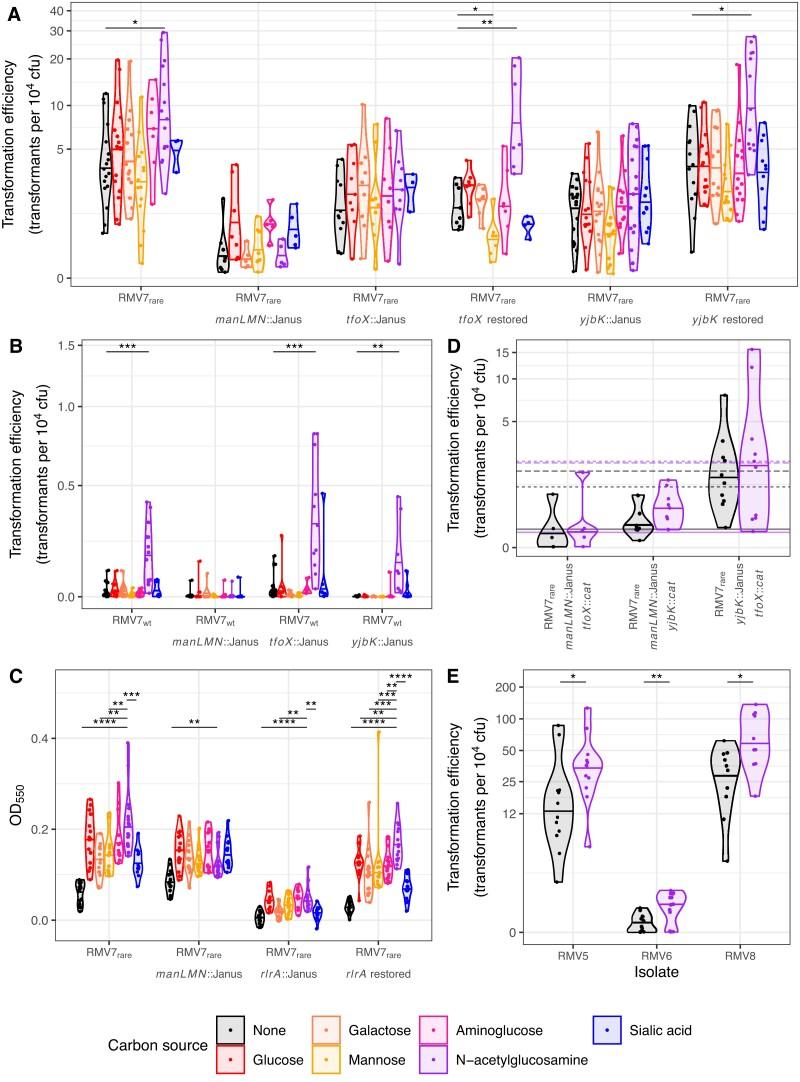
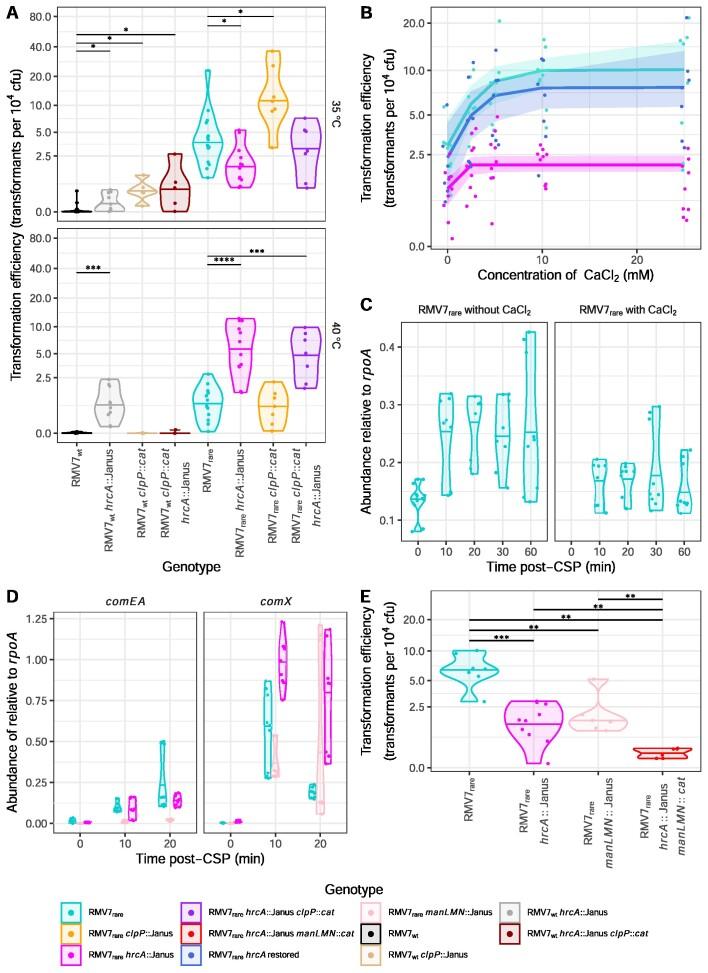
Despite enabling Streptococcus pneumoniae to acquire antibiotic resistance and evade vaccine-induced immunity, transformation occurs at variable rates across pneumococci. Phase variants of isolate RMV7, distinguished by altered methylation patterns driven by the translocating variable restriction-modification (tvr) locus, differed significantly in their transformation efficiencies and biofilm thicknesses. These differences were replicated when the corresponding tvr alleles were introduced into an RMV7 derivative lacking the locus. RNA-seq identified differential expression of the type 1 pilus, causing the variation in biofilm formation, and inhibition of competence induction in the less transformable variant, RMV7domi. This was partly attributable to RMV7domi's lower expression of ManLMN, which promoted competence induction through importing N-acetylglucosamine. This effect was potentiated by analogues of some proteobacterial competence regulatory machinery. Additionally, one of RMV7domi's phage-related chromosomal island was relatively active, which inhibited transformation by increasing expression of the stress response proteins ClpP and HrcA. However, HrcA increased competence induction in the other variant, with its effects depending on Ca2+ supplementation and heat shock. Hence the heterogeneity in transformation efficiency likely reflects the diverse signalling pathways by which it is affected. This regulatory complexity will modulate population-wide responses to synchronising quorum sensing signals to produce co-ordinated yet stochastic bet hedging behaviour.

摘要

尽管转化可使肺炎链球菌获得抗生素耐药性并逃避疫苗诱导的免疫,但在肺炎球菌中,转化的发生频率存在差异。RMV7 分离株的相变体通过易位可变限制修饰(tvr)基因座驱动的改变甲基化模式来区分,其转化效率和生物膜厚度有显著差异。当将相应的 tvr 等位基因引入缺乏该基因座的 RMV7 衍生物中时,这些差异得到了复制。RNA-seq 鉴定了 1 型菌毛的差异表达,导致生物膜形成的变化,并抑制了转化能力较低的变体 RMV7domi 的感受态诱导。这部分归因于 RMV7domi 对 ManLMN 的表达较低,ManLMN 通过导入 N-乙酰葡萄糖胺促进感受态诱导。这种效应被一些变形菌感受态调节机制的类似物增强。此外,RMV7domi 的一个与噬菌体相关的染色体岛相对活跃,它通过增加应激反应蛋白 ClpP 和 HrcA 的表达来抑制转化。然而,HrcA 增加了另一个变体的感受态诱导,其效应取决于 Ca2+补充和热休克。因此,转化效率的异质性可能反映了受其影响的不同信号通路。这种调节复杂性将调节群体对同步群体感应信号的反应,以产生协调但随机的贝叶斯博弈行为。

https://cdn.ncbi.nlm.nih.gov/pmc/blobs/8d5e/10602874/bc353ee0c10f/gkad760figgra1.jpg

文献AI研究员

20分钟写一篇综述,助力文献阅读效率提升50倍。

立即体验

用中文搜PubMed

大模型驱动的PubMed中文搜索引擎

马上搜索

文档翻译

学术文献翻译模型,支持多种主流文档格式。

立即体验