Suppr超能文献

聚集型 CRISPR 筛选揭示了疾病基因对人类神经发育的影响。

Assembloid CRISPR screens reveal impact of disease genes in human neurodevelopment.

机构信息

Department of Psychiatry and Behavioral Sciences, Stanford University, Stanford, CA, USA.

Stanford Brain Organogenesis Program, Wu Tsai Neurosciences Institute and Bio-X, Stanford, CA, USA.

出版信息

Nature. 2023 Oct;622(7982):359-366. doi: 10.1038/s41586-023-06564-w. Epub 2023 Sep 27.

Abstract

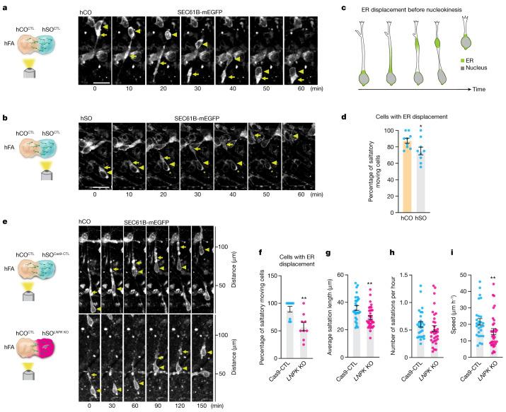
The assembly of cortical circuits involves the generation and migration of interneurons from the ventral to the dorsal forebrain, which has been challenging to study at inaccessible stages of late gestation and early postnatal human development. Autism spectrum disorder and other neurodevelopmental disorders (NDDs) have been associated with abnormal cortical interneuron development, but which of these NDD genes affect interneuron generation and migration, and how they mediate these effects remains unknown. We previously developed a platform to study interneuron development and migration in subpallial organoids and forebrain assembloids. Here we integrate assembloids with CRISPR screening to investigate the involvement of 425 NDD genes in human interneuron development. The first screen aimed at interneuron generation revealed 13 candidate genes, including CSDE1 and SMAD4. We subsequently conducted an interneuron migration screen in more than 1,000 forebrain assembloids that identified 33 candidate genes, including cytoskeleton-related genes and the endoplasmic reticulum-related gene LNPK. We discovered that, during interneuron migration, the endoplasmic reticulum is displaced along the leading neuronal branch before nuclear translocation. LNPK deletion interfered with this endoplasmic reticulum displacement and resulted in abnormal migration. These results highlight the power of this CRISPR-assembloid platform to systematically map NDD genes onto human development and reveal disease mechanisms.

摘要

皮质回路的组装涉及中间神经元从腹侧到背侧前脑的产生和迁移,这在妊娠后期和新生儿早期人类发育的难以到达的阶段进行研究具有挑战性。自闭症谱系障碍和其他神经发育障碍(NDD)与皮质中间神经元发育异常有关,但这些 NDD 基因中的哪些影响中间神经元的产生和迁移,以及它们如何介导这些影响仍然未知。我们之前开发了一个平台来研究类器官和前脑组装体中的中间神经元发育和迁移。在这里,我们将组装体与 CRISPR 筛选相结合,以研究 425 种 NDD 基因在人类中间神经元发育中的作用。第一次针对中间神经元产生的筛选揭示了 13 个候选基因,包括 CSDE1 和 SMAD4。随后,我们在 1000 多个前脑组装体中进行了中间神经元迁移筛选,确定了 33 个候选基因,包括细胞骨架相关基因和内质网相关基因 LNPK。我们发现,在中间神经元迁移过程中,内质网在核易位之前沿着神经元的主导分支移位。LNPK 缺失干扰了这种内质网位移,并导致异常迁移。这些结果突出了这种 CRISPR-组装平台将 NDD 基因系统映射到人类发育并揭示疾病机制的强大功能。

https://cdn.ncbi.nlm.nih.gov/pmc/blobs/6d31/10567561/5e50a95ee4b3/41586_2023_6564_Fig1_HTML.jpg

文献AI研究员

20分钟写一篇综述,助力文献阅读效率提升50倍。

立即体验

用中文搜PubMed

大模型驱动的PubMed中文搜索引擎

马上搜索

文档翻译

学术文献翻译模型,支持多种主流文档格式。

立即体验