Suppr超能文献

硒代蛋氨酸通过Nrf2减轻鸡肝细胞中HO诱导的氧化应激和细胞凋亡。

Selenomethionine Attenuated HO-Induced Oxidative Stress and Apoptosis by Nrf2 in Chicken Liver Cells.

作者信息

Xie Lingyu, Xu Yibin, Ding Xiaoqing, Li Kaixuan, Liang Shuang, Li Danlei, Wang Yongxia, Fu Aikun, Yu Weixiang, Zhan Xiuan

机构信息

Ministry of Agriculture and Key Laboratory of Animal Feed and Nutrition of Zhejiang Province, Key Laboratory of Animal Nutrition and Feed in East China, Feed Science Institute, College of Animal Science, Zhejiang University, Hangzhou 310058, China.

Key Laboratory of Applied Technology on Green-Eco-Healthy Animal Husbandry of Zhejiang Province, College of Animal Science and Technology, College of Veterinary Medicine, Zhejiang A & F University, Hangzhou 311300, China.

出版信息

Antioxidants (Basel). 2023 Aug 29;12(9):1685. doi: 10.3390/antiox12091685.

Abstract

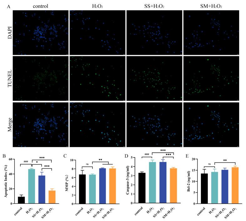
Earlier studies have shown that selenomethionine (SM) supplements in broiler breeders had higher deposition in eggs, further reduced the mortality of chicken embryos, and exerted a stronger antioxidant ability in offspring than sodium selenite (SS). Since previous studies also confirmed that Se deposition in eggs was positively correlated with maternal supplementation, this study aimed to directly investigate the antioxidant activities and underlying mechanisms of SS and SM on the chicken hepatocellular carcinoma cell line (LMH). The cytotoxicity results showed that the safe concentration of SM was up to 1000 ng/mL, while SS was 100 ng/mL. In Se treatments, both SS and SM significantly elevated mRNA stability and the protein synthesis rate of glutathione peroxidase (GPx) and thioredoxin reductase (TrxR), two Se-containing antioxidant enzymes. Furthermore, SM exerted protective effects in the HO-induced oxidant stress model by reducing free radicals (including ROS, MDA, and NO) and elevating the activities of antioxidative enzymes, which performed better than SS. Furthermore, the results showed that cotreatment with SM significantly induced apoptosis induced by HO on elevating the content of Bcl-2 and decreasing caspase-3. Moreover, investigations of the mechanism revealed that SM might exert antioxidant effects on HO-induced LMHs by activating the Nrf2 pathway and enhancing the activities of major antioxidant selenoenzymes downstream. These findings provide evidence for the effectiveness of SM on ameliorating HO-induced oxidative impairment and suggest SM has the potential to be used in the prevention or adjuvant treatment of oxidative-related impairment in poultry feeds.

摘要

早期研究表明,在肉种鸡日粮中添加硒代蛋氨酸(SM),其在鸡蛋中的沉积量更高,能进一步降低鸡胚死亡率,且与亚硒酸钠(SS)相比,对后代具有更强的抗氧化能力。由于先前的研究也证实鸡蛋中的硒沉积量与母体补充量呈正相关,本研究旨在直接探究SS和SM对鸡肝癌细胞系(LMH)的抗氧化活性及其潜在机制。细胞毒性结果显示,SM的安全浓度高达1000 ng/mL,而SS为100 ng/mL。在硒处理中,SS和SM均显著提高了两种含硒抗氧化酶——谷胱甘肽过氧化物酶(GPx)和硫氧还蛋白还原酶(TrxR)的mRNA稳定性和蛋白质合成速率。此外,在过氧化氢(HO)诱导的氧化应激模型中,SM通过减少自由基(包括活性氧、丙二醛和一氧化氮)并提高抗氧化酶活性发挥了保护作用,其效果优于SS。此外,结果表明,SM与HO共同处理显著诱导了细胞凋亡,表现为Bcl-2含量升高和半胱天冬酶-3活性降低。此外,机制研究表明,SM可能通过激活核因子E2相关因子2(Nrf2)通路并增强下游主要抗氧化硒酶的活性,对HO诱导的LMH细胞发挥抗氧化作用。这些发现为SM改善HO诱导的氧化损伤的有效性提供了证据,并表明SM有潜力用于预防或辅助治疗家禽饲料中与氧化相关的损伤。

https://cdn.ncbi.nlm.nih.gov/pmc/blobs/0c5f/10525281/edec46a7ddf3/antioxidants-12-01685-g001.jpg

文献AI研究员

20分钟写一篇综述,助力文献阅读效率提升50倍。

立即体验

用中文搜PubMed

大模型驱动的PubMed中文搜索引擎

马上搜索

文档翻译

学术文献翻译模型,支持多种主流文档格式。

立即体验