Suppr超能文献

蜂产品混合物对正常和癌细胞的不同凋亡作用

Differential Apoptotic Effects of Bee Product Mixtures on Normal and Cancer Hepatic Cells.

作者信息

Sánchez-Martín Vanesa, Morales Paloma, Iriondo-DeHond Amaia, Hospital Xavier F, Fernández Manuela, Hierro Eva, Haza Ana I

机构信息

Departamento de Nutrición y Ciencia de los Alimentos, Sección Departamental de Nutrición y Ciencia de los Alimentos, Facultad de Veterinaria, Universidad Complutense, 28040 Madrid, Spain.

Departamento de Farmacia Galénica y Tecnología de los Alimentos, Sección Departamental de Farmacia Galénica y Tecnología de los Alimentos, Facultad de Veterinaria, Universidad Complutense, 28040 Madrid, Spain.

出版信息

Antioxidants (Basel). 2023 Mar 2;12(3):615. doi: 10.3390/antiox12030615.

Abstract

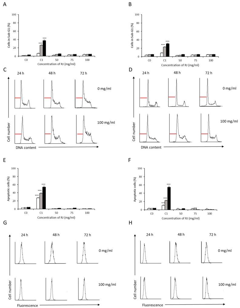
Most effective anticancer drugs normally generate considerable cytotoxicity in normal cells; therefore, the preferential activation of apoptosis in cancer cells and the reduction of toxicity in normal cells is a great challenge in cancer research. Natural products with selective anticancer properties used as complementary medicine can help to achieve this goal. The aim of the present study was to analyze the effect of the addition of bee products [propolis (PR) or royal jelly (RJ) or propolis and royal jelly (PR+RJ), 2-10%] to thyme (TH) and chestnut honeys (CH) on the differential anticancer properties, mainly the cytotoxic and pro-apoptotic effects, in normal and cancer hepatic cells. The cytotoxic effects of samples were analyzed using the MTT (3-(4,5-dimethylthiazol-2-yl)-2,5-diphenyltetrazolium bromide) assay (0-250 mg/mL) and the effects on apoptosis were analyzed using cell cycle analysis, TdT-dUTP terminal nick-end labeling (TUNEL) assay, DR5 (Death Receptor 5) and BAX (BCL-2-Associated X) activation, and caspases 8, 9, and 3 activities. Both honey samples alone and honey mixtures had no or very little apoptotic effect on normal cells. Antioxidant honey mixtures enhanced the apoptotic capacity of the corresponding honey alone via both extrinsic and intrinsic pathways. Of all the samples, chestnut honey enriched with 10% royal jelly and 10% propolis (sample 14, CH+10RJ+10PR) showed the highest apoptotic effect on tumor liver cells. The enrichment of monofloral honey with bee products could be used together with conventional anticancer treatments as a dietary supplement without side effects. On the other hand, it could be included in the diet as a natural sweetener with high added value.

摘要

大多数有效的抗癌药物通常会在正常细胞中产生相当大的细胞毒性;因此,在癌细胞中优先激活细胞凋亡并降低正常细胞中的毒性是癌症研究中的一项巨大挑战。具有选择性抗癌特性的天然产物用作补充药物有助于实现这一目标。本研究的目的是分析在百里香蜂蜜(TH)和栗子蜂蜜(CH)中添加蜂产品[蜂胶(PR)或蜂王浆(RJ)或蜂胶和蜂王浆(PR+RJ),2-10%]对正常和癌性肝细胞的差异抗癌特性,主要是细胞毒性和促凋亡作用。使用MTT(3-(4,5-二甲基噻唑-2-基)-2,5-二苯基四氮唑溴盐)法(0-250mg/mL)分析样品的细胞毒性作用,并使用细胞周期分析、TdT-dUTP末端缺口末端标记(TUNEL)法、DR5(死亡受体5)和BAX(BCL-2相关X)激活以及半胱天冬酶8、9和3活性分析对细胞凋亡的影响。单独的蜂蜜样品和蜂蜜混合物对正常细胞没有或几乎没有凋亡作用。抗氧化蜂蜜混合物通过外在和内在途径增强了相应单一蜂蜜的凋亡能力。在所有样品中,富含10%蜂王浆和10%蜂胶的栗子蜂蜜(样品14,CH+10RJ+10PR)对肿瘤肝细胞显示出最高的凋亡作用。用蜂产品富集单花蜂蜜可以与传统抗癌治疗一起用作膳食补充剂而无副作用。另一方面,它可以作为一种具有高附加值的天然甜味剂包含在饮食中。

https://cdn.ncbi.nlm.nih.gov/pmc/blobs/19b8/10045410/4798d6a8891d/antioxidants-12-00615-g001.jpg

文献AI研究员

20分钟写一篇综述,助力文献阅读效率提升50倍。

立即体验

用中文搜PubMed

大模型驱动的PubMed中文搜索引擎

马上搜索

文档翻译

学术文献翻译模型,支持多种主流文档格式。

立即体验