Suppr超能文献

四倍体化增加癌细胞的迁移和侵袭能力。

Tetraploidization Increases the Motility and Invasiveness of Cancer Cells.

机构信息

Department of Laboratory Medicine, Translational Cancer Research, Faculty of Medicine, Lund University, 22381 Lund, Sweden.

Human Genetics Laboratory (LR99ES10), Faculty of Medicine of Tunis (FMT), Tunis El Manar University, Tunis 1006, Tunisia.

出版信息

Int J Mol Sci. 2023 Sep 10;24(18):13926. doi: 10.3390/ijms241813926.

Abstract

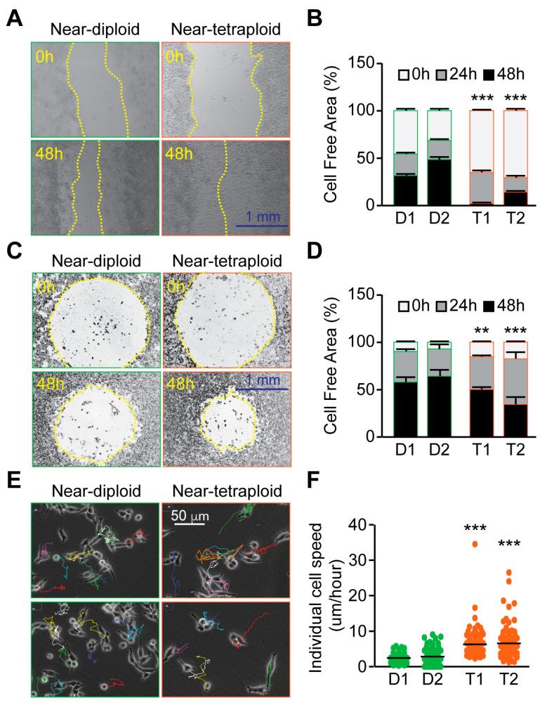
Polyploidy and metastasis are associated with a low probability of disease-free survival in cancer patients. Polyploid cells are known to facilitate tumorigenesis. However, few data associate polyploidization with metastasis. Here, by generating and using diploid (2n) and tetraploid (4n) clones from malignant fibrous histiocytoma (MFH) and colon carcinoma (RKO), we demonstrate the migration and invasion advantage of tetraploid cells in vitro using several assays, including the wound healing, the OrisTM two-dimensional cell migration, single-cell migration tracking by video microscopy, the Boyden chamber, and the xCELLigence RTCA real-time cell migration. Motility advantage was observed despite tetraploid cell proliferation weakness. We could also demonstrate preferential metastatic potential in vivo for the tetraploid clone using the tail vein injection in mice and tracking metastatic tumors in the lung. Using the Mitelman Database of Chromosome Aberrations in Cancer, we found an accumulation of polyploid karyotypes in metastatic tumors compared to primary ones. This work reveals the clinical relevance of the polyploid subpopulation and the strategic need to highlight polyploidy in preclinical studies as a therapeutic target for metastasis.

摘要

多倍体和转移与癌症患者无疾病生存的概率低有关。多倍体细胞被认为可促进肿瘤发生。然而,很少有数据将多倍化与转移联系起来。在这里,通过从恶性纤维组织细胞瘤 (MFH) 和结肠癌细胞 (RKO) 中生成和使用二倍体 (2n) 和四倍体 (4n) 克隆,我们使用几种测定法,包括伤口愈合、OrisTM 二维细胞迁移、视频显微镜下的单细胞迁移跟踪、Boyden 室和 xCELLigence RTCA 实时细胞迁移,证明了四倍体细胞在体外的迁移和侵袭优势。尽管四倍体细胞增殖较弱,但仍观察到迁移优势。我们还可以通过尾静脉注射小鼠并在肺部追踪转移性肿瘤,证明体内四倍体克隆具有优先的转移潜力。使用染色体异常在癌症中的米特曼数据库,我们发现与原发性肿瘤相比,转移性肿瘤中积累了更多的多倍体核型。这项工作揭示了多倍体亚群的临床相关性,以及在临床前研究中强调多倍体作为转移治疗靶点的战略必要性。

https://cdn.ncbi.nlm.nih.gov/pmc/blobs/5596/10531202/0aa5307c2e2c/ijms-24-13926-g001.jpg

文献AI研究员

20分钟写一篇综述,助力文献阅读效率提升50倍。

立即体验

用中文搜PubMed

大模型驱动的PubMed中文搜索引擎

马上搜索

文档翻译

学术文献翻译模型,支持多种主流文档格式。

立即体验