Suppr超能文献

LPJZ-658 通过调节胆汁酸代谢和肠道微生物群改善小鼠非酒精性脂肪性肝炎。

LPJZ-658 Improves Non-Alcoholic Steatohepatitis by Modulating Bile Acid Metabolism and Gut Microbiota in Mice.

机构信息

College of Animal Science and Technology, Jilin Agricultural Science and Technology University, Jilin 132101, China.

School of Public Health, Jilin University, Changchun 130021, China.

出版信息

Int J Mol Sci. 2023 Sep 12;24(18):13997. doi: 10.3390/ijms241813997.

Abstract

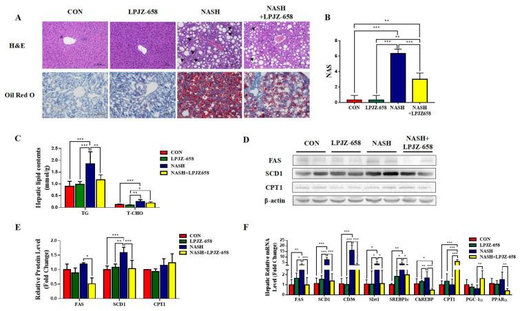
Non-alcoholic steatohepatitis (NASH) is one of the most prevalent diseases worldwide; it is characterized by hepatic lipid accumulation, inflammation, and progressive fibrosis. Here, a Western diet combined with low-dose weekly carbon tetrachloride was fed to C57BL/6J mice for 12 weeks to build a NASH model to investigate the attenuating effects and possible mechanisms of LPJZ-658. Hepatic pathology, lipid profiles, and gene expression were assessed. The metabolomic profiling of the serum was performed. The composition structure of gut microbiota was profiled using 16s rRNA sequencing. The results show that LPJZ-658 treatment significantly attenuated liver injury, steatosis, fibrosis, and inflammation in NASH mice. Metabolic pathway analysis revealed that several pathways, such as purine metabolism, glycerophospholipid metabolism, linoleic acid metabolism, and primary bile acid biosynthesis, were associated with NASH. Notably, we found that treatment with LPJZ-658 regulated the levels of bile acids (BAs) in the serum. Moreover, LPJZ-658 restored NASH-induced gut microbiota dysbiosis. The correlation analysis deduced obvious interactions between BAs and gut microbiota. The current study indicates that LPJZ-658 supplementation protects against NASH progression, which is accompanied by alternating BA metabolic and modulating gut microbiota.

摘要

非酒精性脂肪性肝炎(NASH)是全球最普遍的疾病之一;其特征为肝内脂质积聚、炎症和进行性纤维化。在这里,我们采用西方饮食结合小剂量每周四氯化碳对 C57BL/6J 小鼠进行喂养 12 周,以建立 NASH 模型,研究 LPJZ-658 的缓解作用及其可能的机制。评估了肝组织病理学、血脂谱和基因表达。对血清进行了代谢组学分析。采用 16s rRNA 测序对肠道微生物群的组成结构进行了分析。结果表明,LPJZ-658 治疗可显著减轻 NASH 小鼠的肝损伤、脂肪变性、纤维化和炎症。代谢途径分析显示,几种途径,如嘌呤代谢、甘油磷脂代谢、亚油酸代谢和初级胆汁酸生物合成,与 NASH 相关。值得注意的是,我们发现 LPJZ-658 调节了血清中胆汁酸(BAs)的水平。此外,LPJZ-658 恢复了 NASH 诱导的肠道微生物群失调。相关性分析推断出 BAs 和肠道微生物群之间存在明显的相互作用。本研究表明,LPJZ-658 补充可预防 NASH 的进展,这伴随着交替的 BA 代谢和调节肠道微生物群。

https://cdn.ncbi.nlm.nih.gov/pmc/blobs/204b/10531215/3163515abb35/ijms-24-13997-g001.jpg

文献AI研究员

20分钟写一篇综述,助力文献阅读效率提升50倍。

立即体验

用中文搜PubMed

大模型驱动的PubMed中文搜索引擎

马上搜索

文档翻译

学术文献翻译模型,支持多种主流文档格式。

立即体验