Suppr超能文献

METTL3通过以m⁶A依赖的方式调节MEF2C mRNA稳定性促进山羊骨骼肌卫星细胞分化。

METTL3 Promotes the Differentiation of Goat Skeletal Muscle Satellite Cells by Regulating MEF2C mRNA Stability in a mA-Dependent Manner.

作者信息

Zhao Sen, Cao Jiaxue, Sun Yanjin, Zhou Helin, Zhu Qi, Dai Dinghui, Zhan Siyuan, Guo Jiazhong, Zhong Tao, Wang Linjie, Li Li, Zhang Hongping

机构信息

Farm Animal Genetic Resources Exploration and Innovation Key Laboratory of Sichuan Province, Sichuan Agricultural University, Chengdu 611130, China.

Key Laboratory of Livestock and Poultry Multi-Omics, Ministry of Agriculture and Rural Affairs, College of Animal and Technology, Sichuan Agricultural University, Chengdu 611130, China.

出版信息

Int J Mol Sci. 2023 Sep 14;24(18):14115. doi: 10.3390/ijms241814115.

Abstract

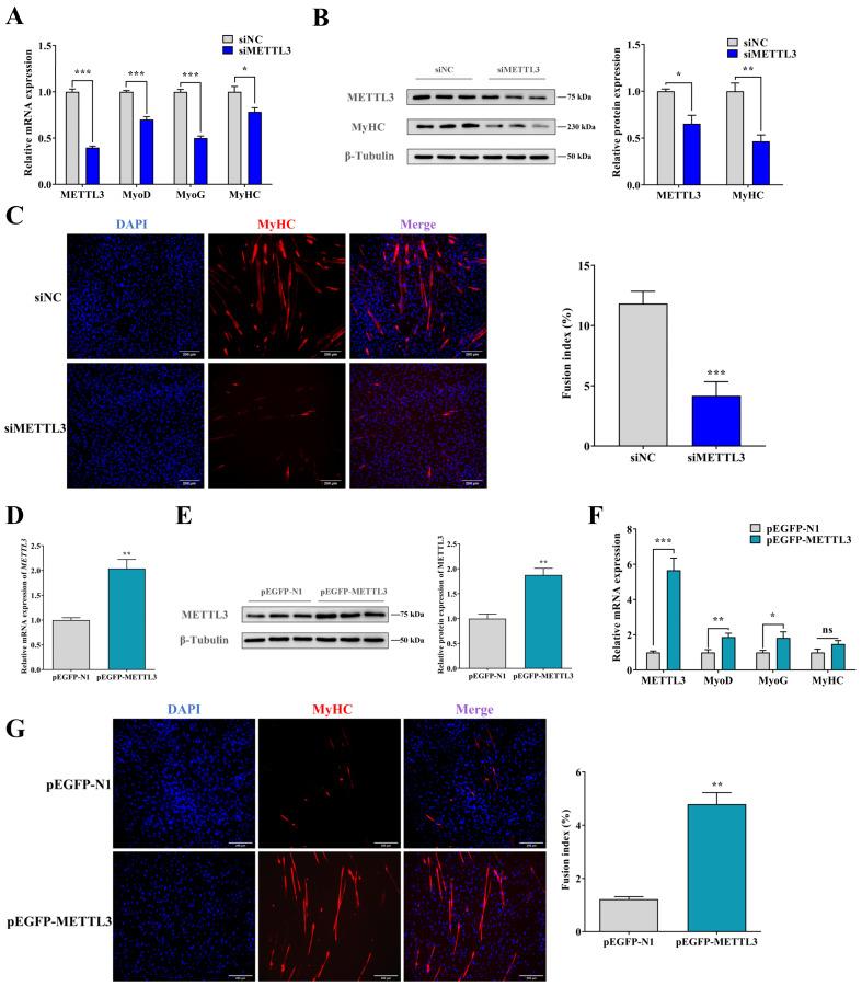
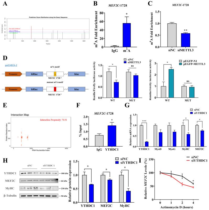
The development of mammalian skeletal muscle is a highly complex process involving multiple molecular interactions. As a prevalent RNA modification, N6-methyladenosine (mA) regulates the expression of target genes to affect mammalian development. Nevertheless, it remains unclear how mA participates in the development of goat muscle. In this study, methyltransferase 3 (METTL3) was significantly enriched in goat longissimus dorsi (LD) tissue. In addition, the global mA modification level and differentiation of skeletal muscle satellite cells (MuSCs) were regulated by METTL3. By performing mRNA-seq analysis, 8050 candidate genes exhibited significant changes in expression level after the knockdown of METTL3 in MuSCs. Additionally, methylated RNA immunoprecipitation sequencing (MeRIP-seq) illustrated that myocyte enhancer factor 2c (MEF2C) mRNA contained mA modification. Further experiments demonstrated that METTL3 enhanced the differentiation of MuSCs by upregulating mA levels and expression of MEF2C. Moreover, the mA reader YTH N6-methyladenosine RNA binding protein C1 (YTHDC1) was bound and stabilized to mRNA. The present study reveals that METTL3 enhances myogenic differentiation in MuSCs by regulating MEF2C and provides evidence of a post-transcriptional mechanism in the development of goat skeletal muscle.

摘要

哺乳动物骨骼肌的发育是一个高度复杂的过程,涉及多种分子相互作用。作为一种普遍存在的RNA修饰,N6-甲基腺苷(m6A)调节靶基因的表达以影响哺乳动物的发育。然而,m6A如何参与山羊肌肉的发育仍不清楚。在本研究中,甲基转移酶3(METTL3)在山羊背最长肌(LD)组织中显著富集。此外,METTL3调节骨骼肌卫星细胞(MuSCs)的整体m6A修饰水平和分化。通过进行mRNA测序分析,在MuSCs中敲低METTL3后,8050个候选基因的表达水平发生了显著变化。此外,甲基化RNA免疫沉淀测序(MeRIP-seq)表明肌细胞增强因子2c(MEF2C)mRNA含有m6A修饰。进一步的实验表明,METTL3通过上调m6A水平和MEF2C的表达来增强MuSCs的分化。此外,m6A阅读蛋白YTH N6-甲基腺苷RNA结合蛋白C1(YTHDC1)与mRNA结合并使其稳定。本研究揭示了METTL3通过调节MEF2C增强MuSCs的成肌分化,并为山羊骨骼肌发育中的转录后机制提供了证据。

https://cdn.ncbi.nlm.nih.gov/pmc/blobs/33a9/10531580/020d1bc1add1/ijms-24-14115-g001.jpg

文献AI研究员

20分钟写一篇综述,助力文献阅读效率提升50倍。

立即体验

用中文搜PubMed

大模型驱动的PubMed中文搜索引擎

马上搜索

文档翻译

学术文献翻译模型,支持多种主流文档格式。

立即体验