Suppr超能文献

同一脊髓神经水平存在和不存在既往脊髓疾病的患者中带状疱疹相关性疼痛的严重程度及带状疱疹后神经痛发生率的比较:一项回顾性多中心研究

Comparison of the Severity of Zoster-Associated Pain and Incidence of Postherpetic Neuralgia in Patients with and without Pre-Existing Spinal Disorders at the Same Spinal Nerve Level: A Retrospective Multicenter Study.

作者信息

Chae Ji Seon, Im Jiwoong, Choi Yong Ju, Lee Hyun Jung, Kim Won-Joong

机构信息

Department of Anesthesiology and Pain Medicine, College of Medicine, Ewha Womans University, Seoul 07804, Republic of Korea.

出版信息

J Pers Med. 2023 Aug 22;13(9):1286. doi: 10.3390/jpm13091286.

Abstract

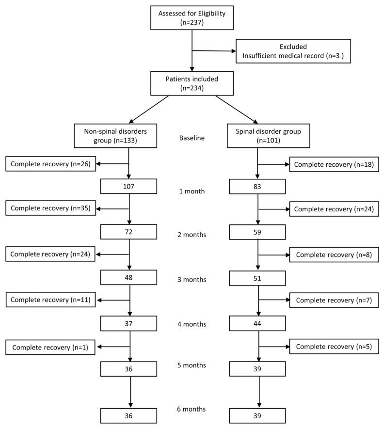
The incidences of herpes zoster (HZ) and postherpetic neuralgia (PHN) are significantly influenced by age. As individuals age, the occurrence of spinal disorders increases, thereby raising the likelihood of HZ and PHN coexistence. Considering this, our study aimed to explore the potential impact of pre-existing spinal disorders at the nerve level where HZ developed, on the severity of zoster-associated pain (ZAP) and the incidence of PHN. For our investigation, we retrospectively analyzed a total of 237 patients who presented with HZ and ZAP at various sensory levels (cervical, thoracic, lumbar, and sacral) with or without pre-existing spinal disorders. The presence or absence of spinal disorders at the sensory level affected by HZ was determined using computed tomography or magnetic resonance imaging. Our study results revealed that the group with spinal disorders at the sensory level where HZ developed did not exhibit an increased incidence of PHN. However, 3-6 months after HZ onset, this same group showed significantly higher ZAP scores compared to the group without spinal disorders. It implies a need for heightened pain management, as the coexistence of these conditions can increase pain severity. This study furnishes an initial standpoint to delve into intricate interactions between two diseases.

摘要

带状疱疹(HZ)和带状疱疹后神经痛(PHN)的发病率受年龄影响显著。随着个体年龄增长,脊柱疾病的发生率增加,从而提高了HZ和PHN共存的可能性。考虑到这一点,我们的研究旨在探讨HZ发病部位神经水平上预先存在的脊柱疾病对带状疱疹相关性疼痛(ZAP)严重程度和PHN发病率的潜在影响。在我们的调查中,我们回顾性分析了总共237例出现HZ和ZAP的患者,这些患者处于不同感觉水平(颈部、胸部、腰部和骶部),伴有或不伴有预先存在的脊柱疾病。使用计算机断层扫描或磁共振成像确定受HZ影响的感觉水平上是否存在脊柱疾病。我们的研究结果显示,在HZ发病的感觉水平上存在脊柱疾病的组中,PHN的发病率并未增加。然而,在HZ发病3 - 6个月后,与无脊柱疾病的组相比,该组的ZAP评分显著更高。这意味着需要加强疼痛管理,因为这些情况的共存会增加疼痛严重程度。本研究为深入探究两种疾病之间的复杂相互作用提供了一个初步观点。

https://cdn.ncbi.nlm.nih.gov/pmc/blobs/ac9c/10532827/849f4a349963/jpm-13-01286-g001.jpg

文献AI研究员

20分钟写一篇综述,助力文献阅读效率提升50倍。

立即体验

用中文搜PubMed

大模型驱动的PubMed中文搜索引擎

马上搜索

文档翻译

学术文献翻译模型,支持多种主流文档格式。

立即体验