Suppr超能文献

非结核分枝杆菌感染患者来源外泌体的比较蛋白质组学分析 以及……(原文此处不完整)

Comparative Proteomic Analysis of Exosomes Derived from Patients Infected with Non-Tuberculous Mycobacterium and .

作者信息

Wang Li, Zheng Xubin, Ma Jun, Gu Jin, Sha Wei

机构信息

Clinic and Research Center of Tuberculosis, Shanghai Pulmonary Hospital, School of Medicine, Tongji University, Shanghai 200433, China.

Department of Tuberculosis, Shanghai Pulmonary Hospital, School of Medicine, Tongji University, Shanghai 200092, China.

出版信息

Microorganisms. 2023 Sep 17;11(9):2334. doi: 10.3390/microorganisms11092334.

Abstract

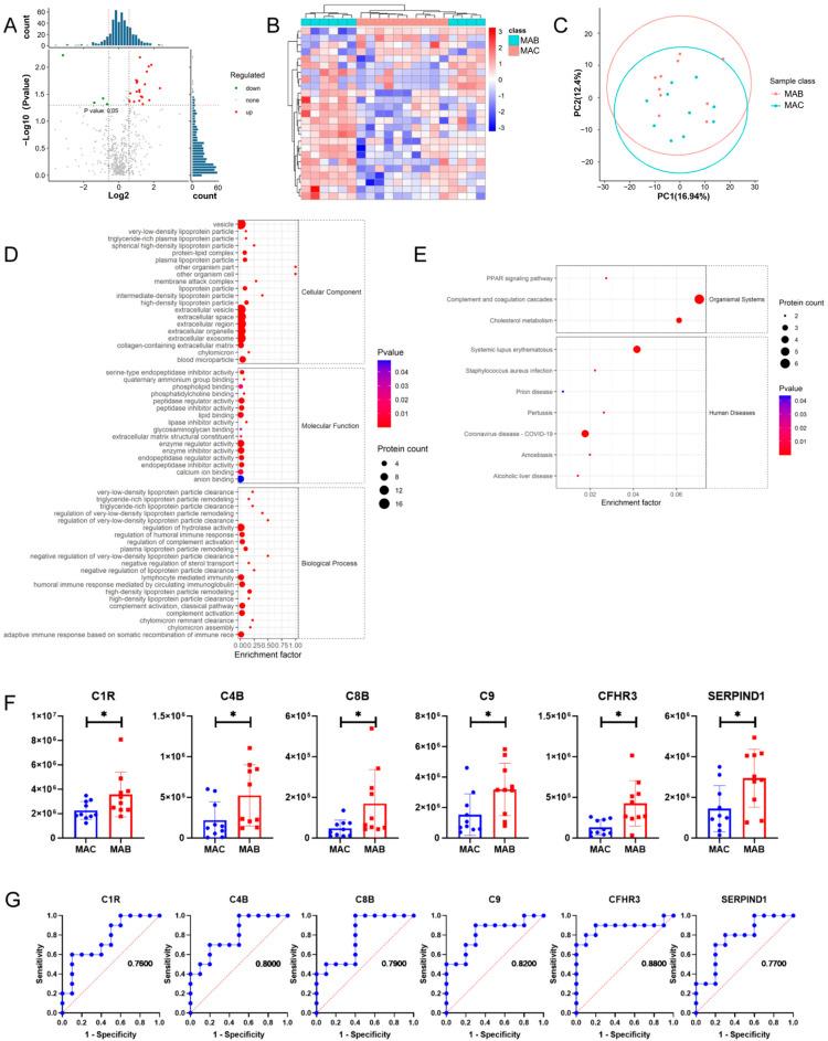
The non-tuberculous mycobacterium (NTM) is a very troublesome opportunistic pathogen, placing a heavy burden on public health. The pathogenesis of NTM pulmonary infection is not well-revealed yet, and its diagnosis is always challenging. This study aimed to use a comprehensive proteomics analysis of plasma exosomes to distinguish patients with rapidly growing NTM (MAB), slowly growing NTM (MAC), and (MTB). The identified protein components were quantified with label-free proteomics and determined with a bioinformatics analysis. The complement and coagulation were significantly enriched in patients with infection, and a total of 24 proteins were observed with up-regulation, which included C1R, C1S, C2, MASP2, C4B, C8B, C9, etc. Of them, 18 proteins were significantly up-regulated in patients with MAB, while 6 and 10 were up-regulated in patients with MAC or MTB, respectively. Moreover, MAB infection was also related to the HIF-1 signaling pathway and phagosome processes, and MTB infection was associated with the p53 signaling pathway. This study provided a comprehensive description of the exosome proteome in the plasma of patients infected with MAB, MAC, and MTB and revealed potential diagnostic and differential diagnostic markers.

摘要

非结核分枝杆菌(NTM)是一种非常棘手的机会性病原体,给公共卫生带来沉重负担。NTM肺部感染的发病机制尚未完全阐明,其诊断一直具有挑战性。本研究旨在通过对血浆外泌体进行全面的蛋白质组学分析,以区分快速生长的NTM(MAB)、缓慢生长的NTM(MAC)和结核分枝杆菌(MTB)感染患者。通过无标记蛋白质组学对鉴定出的蛋白质成分进行定量,并通过生物信息学分析进行确定。补体和凝血在NTM感染患者中显著富集,共观察到24种蛋白质上调,包括C1R、C1S、C2、MASP2、C4B、C8B、C9等。其中,18种蛋白质在MAB患者中显著上调,而在MAC或MTB患者中分别有6种和10种上调。此外,MAB感染还与HIF-1信号通路和吞噬体过程有关,MTB感染与p53信号通路有关。本研究全面描述了感染MAB、MAC和MTB患者血浆中的外泌体蛋白质组,并揭示了潜在的诊断和鉴别诊断标志物。

https://cdn.ncbi.nlm.nih.gov/pmc/blobs/cb00/10535683/22c39a819dfb/microorganisms-11-02334-g001.jpg

文献AI研究员

20分钟写一篇综述,助力文献阅读效率提升50倍。

立即体验

用中文搜PubMed

大模型驱动的PubMed中文搜索引擎

马上搜索

文档翻译

学术文献翻译模型,支持多种主流文档格式。

立即体验