Suppr超能文献

整合转录组学和脂质组学分析以揭示(桑枝)生物碱治疗高脂饮食/链脲佐菌素诱导的糖尿病小鼠肝脏脂质代谢紊乱的潜在治疗机制。

Integration of Transcriptomics and Lipidomics Profiling to Reveal the Therapeutic Mechanism Underlying (Sangzhi) Alkaloids for the Treatment of Liver Lipid Metabolic Disturbance in High-Fat-Diet/Streptozotocin-Induced Diabetic Mice.

作者信息

Wang Fan, Xu Sai-Jun, Ye Fan, Zhang Bin, Sun Xiao-Bo

机构信息

Institute of Medicinal Plant Development, Peking Union Medical College, Chinese Academy of Medical Sciences, Beijing 100193, China.

Key Laboratory of Bioactive Substances and Resources Utilization of Chinese Herbal Medicine, Ministry of Education, Beijing 100193, China.

出版信息

Nutrients. 2023 Sep 8;15(18):3914. doi: 10.3390/nu15183914.

Abstract

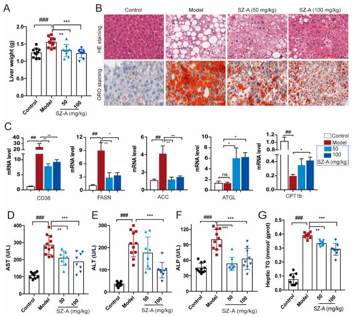
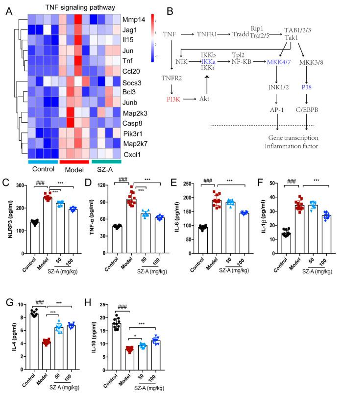
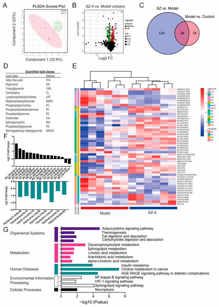
Non-alcoholic fatty liver disease (NAFLD) is the most common liver disorder, with a global prevalence of 25%. Currently, there remains no approved therapy. (Sangzhi) alkaloids (SZ-As), a novel natural medicine, have achieved comprehensive benefits in the treatment of type 2 diabetes; however, few studies have focused on its role in ameliorating hepatic lipid metabolic disturbance. Herein, the therapeutic effect and mechanism of SZ-As on a high-fat diet (HFD) combined with streptozotocin (STZ)-induced NAFLD mice were investigated via incorporating transcriptomics and lipidomics. SZ-As reduced body weight and hepatic lipid levels, restored pathological alternation and converted the blood biochemistry perturbations. SZ-A treatment also remarkedly inhibited lipogenesis and enhanced lipolysis, fatty acid oxidation and thermogenesis. Transcriptomics analysis confirmed that SZ-As mainly altered fatty acid oxidative metabolism and the TNF signaling pathway. SZ-As were further demonstrated to downregulate inflammatory factors and effectively ameliorate hepatic inflammation. Lipidomics analysis also suggested that SZ-As affected differential lipids including triglyceride (TG) and phosphatidylcholine (PC) expression, and the main metabolic pathways included glycerophospholipid, sphingomyelins and choline metabolism. Collectively, combined with transcriptomics and metabolomics data, it is suggested that SZ-As exert their therapeutic effect on NAFLD possibly through regulating lipid metabolism pathways (glycerophospholipid metabolism and choline metabolism) and increasing levels of PC and lysophosphatidylcholine (LPC) metabolites. This study provides the basis for more widespread clinical applications of SZ-As.

摘要

非酒精性脂肪性肝病(NAFLD)是最常见的肝脏疾病,全球患病率为25%。目前,尚无获批的治疗方法。(桑枝)生物碱(SZ-As)是一种新型天然药物,在2型糖尿病治疗中已取得综合疗效;然而,很少有研究关注其在改善肝脏脂质代谢紊乱中的作用。在此,通过整合转录组学和脂质组学,研究了SZ-As对高脂饮食(HFD)联合链脲佐菌素(STZ)诱导的NAFLD小鼠的治疗效果及机制。SZ-As降低了体重和肝脏脂质水平,恢复了病理改变并纠正了血液生化紊乱。SZ-A治疗还显著抑制了脂肪生成,增强了脂肪分解、脂肪酸氧化和产热。转录组学分析证实,SZ-As主要改变了脂肪酸氧化代谢和TNF信号通路。SZ-As进一步被证明可下调炎症因子并有效改善肝脏炎症。脂质组学分析还表明,SZ-As影响了包括甘油三酯(TG)和磷脂酰胆碱(PC)表达在内的差异脂质,主要代谢途径包括甘油磷脂、鞘磷脂和胆碱代谢。总体而言,结合转录组学和代谢组学数据,提示SZ-As可能通过调节脂质代谢途径(甘油磷脂代谢和胆碱代谢)以及增加PC和溶血磷脂酰胆碱(LPC)代谢物水平对NAFLD发挥治疗作用。本研究为SZ-As更广泛的临床应用提供了依据。

https://cdn.ncbi.nlm.nih.gov/pmc/blobs/af71/10536214/d3e7edeb3613/nutrients-15-03914-g001.jpg

文献AI研究员

20分钟写一篇综述,助力文献阅读效率提升50倍。

立即体验

用中文搜PubMed

大模型驱动的PubMed中文搜索引擎

马上搜索

文档翻译

学术文献翻译模型,支持多种主流文档格式。

立即体验