Suppr超能文献

复方化浊方通过调节自噬和脂质合成信号通路缓解高脂饮食诱导的非酒精性脂肪肝病。

Fanlian Huazhuo Formula alleviates high-fat diet-induced non-alcoholic fatty liver disease by modulating autophagy and lipid synthesis signaling pathway.

机构信息

Pharmacology Laboratory, Zhongshan Hospital of Traditional Chinese Medicine Affiliated to Guangzhou University of Traditional Chinese Medicine, Zhongshan 528400, Guangdong Province, China.

Department of Endocrinology, Zhongshan Hospital of Traditional Chinese Medicine Affiliated to Guangzhou University of Traditional Chinese Medicine, Zhongshan 528400, Guangdong Province, China.

出版信息

World J Gastroenterol. 2024 Aug 14;30(30):3584-3608. doi: 10.3748/wjg.v30.i30.3584.

Abstract

BACKGROUND

Fanlian Huazhuo Formula (FLHZF) has the functions of invigorating spleen and resolving phlegm, clearing heat and purging turbidity. It has been identified to have therapeutic effects on type 2 diabetes mellitus (T2DM) in clinical application. Non-alcoholic fatty liver disease (NAFLD) is frequently diagnosed in patients with T2DM. However, the therapeutic potential of FLHZF on NAFLD and the underlying mechanisms need further investigation.

AIM

To elucidate the effects of FLHZF on NAFLD and explore the underlying hepatoprotective mechanisms and .

METHODS

HepG2 cells were treated with free fatty acid for 24 hours to induce lipid accumulation cell model. Subsequently, experiments were conducted with the different concentrations of freeze-dried powder of FLHZF for 24 hours. mice were fed a high-fat diet for 8-week to establish a mouse model of NAFLD, and then treated with the different concentrations of FLHZF for 10 weeks.

RESULTS

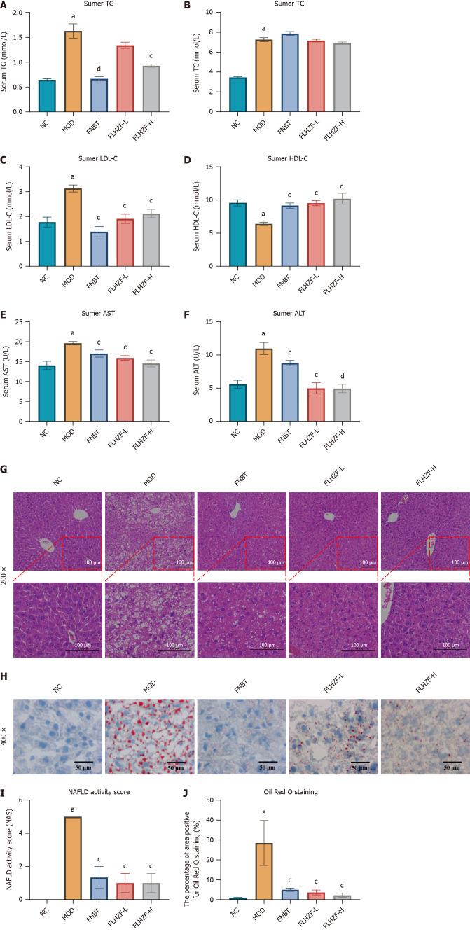
FLHZF had therapeutic potential against lipid accumulation and abnormal changes in biochemical indicators and . Further experiments verified that FLHZF alleviated abnormal lipid metabolism might by reducing oxidative stress, regulating the AMPKα/SREBP-1C signaling pathway, activating autophagy, and inhibiting hepatocyte apoptosis.

CONCLUSION

FLHZF alleviates abnormal lipid metabolism in NAFLD models by regulating reactive oxygen species, autophagy, apoptosis, and lipid synthesis signaling pathways, indicating its potential for clinical application in NAFLD.

摘要

背景

复方花粉降脂方(FLHZF)具有健脾化痰、清热化浊的功效。在临床应用中已被证实对 2 型糖尿病(T2DM)有治疗作用。非酒精性脂肪性肝病(NAFLD)在 T2DM 患者中经常被诊断出来。然而,FLHZF 对 NAFLD 的治疗潜力及其潜在的保肝机制仍需要进一步研究。

目的

阐明 FLHZF 对 NAFLD 的作用,并探讨其潜在的保肝机制。

方法

用游离脂肪酸处理 HepG2 细胞 24 小时,诱导脂质积累细胞模型。随后,用不同浓度的 FLHZF 干粉处理细胞 24 小时。用高脂饲料喂养小鼠 8 周建立 NAFLD 小鼠模型,然后用不同浓度的 FLHZF 处理 10 周。

结果

FLHZF 对脂质积累和生化指标的异常变化具有治疗潜力。进一步的实验验证,FLHZF 通过减轻氧化应激、调节 AMPKα/SREBP-1C 信号通路、激活自噬和抑制肝细胞凋亡,缓解异常脂质代谢。

结论

FLHZF 通过调节活性氧、自噬、凋亡和脂质合成信号通路,减轻 NAFLD 模型中的异常脂质代谢,表明其在 NAFLD 临床应用中的潜力。

https://cdn.ncbi.nlm.nih.gov/pmc/blobs/f30a/11346146/769349169b2e/WJG-30-3584-g001.jpg

文献AI研究员

20分钟写一篇综述,助力文献阅读效率提升50倍。

立即体验

用中文搜PubMed

大模型驱动的PubMed中文搜索引擎

马上搜索

文档翻译

学术文献翻译模型,支持多种主流文档格式。

立即体验