Suppr超能文献

肝吸虫(肝片吸虫)中长链非编码RNA的发现。

Discovery of long non-coding RNAs in the liver fluke, Fasciola hepatica.

作者信息

McVeigh Paul, McCammick Erin, Robb Emily, Brophy Peter, Morphew Russell M, Marks Nikki J, Maule Aaron G

机构信息

School of Biological Sciences, Queen's University Belfast, Northern Ireland, United Kingdom.

Department of Life Sciences, Aberystwyth University, Wales, United Kingdom.

出版信息

PLoS Negl Trop Dis. 2023 Sep 28;17(9):e0011663. doi: 10.1371/journal.pntd.0011663. eCollection 2023 Sep.

Abstract

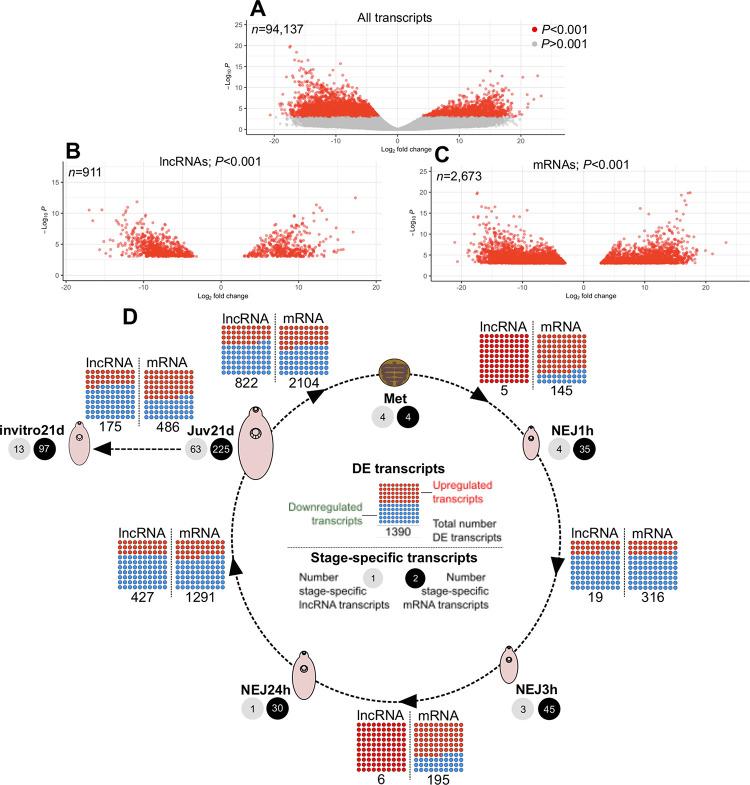
Long non-coding (lnc)RNAs are a class of eukaryotic RNA that do not code for protein and are linked with transcriptional regulation, amongst a myriad of other functions. Using a custom in silico pipeline we have identified 6,436 putative lncRNA transcripts in the liver fluke parasite, Fasciola hepatica, none of which are conserved with those previously described from Schistosoma mansoni. F. hepatica lncRNAs were distinct from F. hepatica mRNAs in transcript length, coding probability, exon/intron composition, expression patterns, and genome distribution. RNA-Seq and digital droplet PCR measurements demonstrated developmentally regulated expression of lncRNAs between intra-mammalian life stages; a similar proportion of lncRNAs (14.2%) and mRNAs (12.8%) were differentially expressed (p<0.001), supporting a functional role for lncRNAs in F. hepatica life stages. While most lncRNAs (81%) were intergenic, we identified some that overlapped protein coding loci in antisense (13%) or intronic (6%) configurations. We found no unequivocal evidence for correlated developmental expression within positionally correlated lncRNA:mRNA pairs, but global co-expression analysis identified five lncRNA that were inversely co-regulated with 89 mRNAs, including a large number of functionally essential proteases. The presence of micro (mi)RNA binding sites in 3135 lncRNAs indicates the potential for miRNA-based post-transcriptional regulation of lncRNA, and/or their function as competing endogenous (ce)RNAs. The same annotation pipeline identified 24,141 putative lncRNAs in F. gigantica. This first description of lncRNAs in F. hepatica provides an avenue to future functional and comparative genomics studies that will provide a new perspective on a poorly understood aspect of parasite biology.

摘要

长链非编码(lnc)RNA是一类真核RNA,不编码蛋白质,与转录调控以及众多其他功能相关。通过定制的计算机分析流程,我们在肝吸虫寄生虫肝片吸虫中鉴定出6436个假定的lncRNA转录本,其中没有一个与之前曼氏血吸虫中描述的lncRNA转录本保守。肝片吸虫lncRNA在转录本长度、编码概率、外显子/内含子组成、表达模式和基因组分布方面与肝片吸虫mRNA不同。RNA测序和数字液滴PCR测量表明,lncRNA在哺乳动物体内生活阶段之间存在发育调控表达;lncRNA(14.2%)和mRNA(12.8%)中差异表达的比例相似(p<0.001),支持lncRNA在肝片吸虫生活阶段发挥功能作用。虽然大多数lncRNA(81%)是基因间的,但我们鉴定出一些lncRNA以反义(13%)或内含子(6%)构型与蛋白质编码基因座重叠。我们没有找到明确的证据表明位置相关的lncRNA:mRNA对之间存在相关的发育表达,但全局共表达分析鉴定出5个lncRNA与89个mRNA呈反向共调控,其中包括大量功能必需的蛋白酶。3135个lncRNA中存在微小(mi)RNA结合位点,表明lncRNA基于miRNA的转录后调控潜力,和/或它们作为竞争性内源(ce)RNA的功能。相同的注释流程在巨片吸虫中鉴定出24141个假定的lncRNA。对肝片吸虫中lncRNA的首次描述为未来的功能和比较基因组学研究提供了一条途径,这将为寄生虫生物学中一个了解甚少的方面提供新的视角。

https://cdn.ncbi.nlm.nih.gov/pmc/blobs/90ab/10564125/ece1d153cfa9/pntd.0011663.g003.jpg

文献AI研究员

20分钟写一篇综述,助力文献阅读效率提升50倍。

立即体验

用中文搜PubMed

大模型驱动的PubMed中文搜索引擎

马上搜索

文档翻译

学术文献翻译模型,支持多种主流文档格式。

立即体验