Suppr超能文献

鉴定与靶离子通道相关的基因以构建胰岛素瘤诊断模型。

Identifying target ion channel-related genes to construct a diagnosis model for insulinoma.

作者信息

Mo Shuangyang, Wang Yingwei, Wu Wenhong, Zhao Huaying, Jiang Haixing, Qin Shanyu

机构信息

Gastroenterology Department, Liuzhou People's Hospital Affiliated to Guangxi Medical University, Liuzhou, China.

Gastroenterology Department, The First Affiliated Hospital of Guangxi Medical University, Nanning, China.

出版信息

Front Genet. 2023 Sep 12;14:1181307. doi: 10.3389/fgene.2023.1181307. eCollection 2023.

Abstract

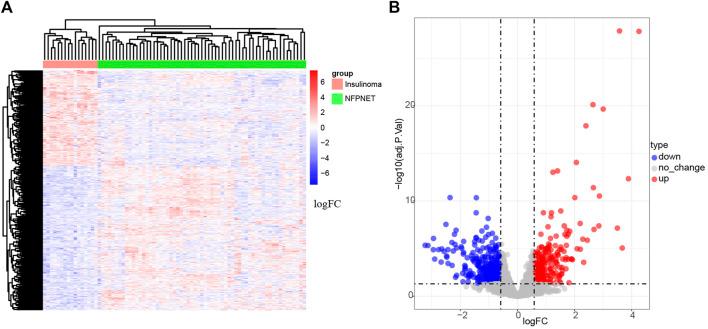
Insulinoma is the most common functional pancreatic neuroendocrine tumor (PNET) with abnormal insulin hypersecretion. The etiopathogenesis of insulinoma remains indefinable. Based on multiple bioinformatics methods and machine learning algorithms, this study proposed exploring the molecular mechanism from ion channel-related genes to establish a genetic diagnosis model for insulinoma. The mRNA expression profile dataset of GSE73338 was applied to the analysis, which contains 17 insulinoma samples, 63 nonfunctional PNET (NFPNET) samples, and four normal islet samples. Differently expressed ion channel-related genes (DEICRGs) enrichment analyses were performed. We utilized the protein-protein interaction (PPI) analysis and machine learning of LASSO and support vector machine-recursive feature elimination (SVM-RFE) to identify the target genes. Based on these target genes, a nomogram diagnostic model was constructed and verified by a receiver operating characteristic (ROC) curve. Moreover, immune infiltration analysis, single-gene gene set enrichment analysis (GSEA), and gene set variation analysis (GSVA) were executed. Finally, a drug-gene interaction network was constructed. We identified 29 DEICRGs, and enrichment analyses indicated they were primarily enriched in ion transport, cellular ion homeostasis, pancreatic secretion, and lysosome. Moreover, the PPI network and machine learning recognized three target genes (, , and ). Based on these target genes, we constructed an efficiently predictable diagnosis model for identifying insulinomas with a nomogram and validated it with the ROC curve (AUC = 0.801, 95% CI 0.674-0.898). Then, single-gene GSEA analysis revealed that these target genes had a significantly positive correlation with insulin secretion and lysosome. In contrast, the TGF-beta signaling pathway was negatively associated with them. Furthermore, statistically significant discrepancies in immune infiltration were revealed. We identified three ion channel-related genes and constructed an efficiently predictable diagnosis model to offer a novel approach for diagnosing insulinoma.

摘要

胰岛素瘤是最常见的功能性胰腺神经内分泌肿瘤(PNET),伴有胰岛素分泌异常增多。胰岛素瘤的病因发病机制尚不清楚。基于多种生物信息学方法和机器学习算法,本研究提出从离子通道相关基因探索分子机制,以建立胰岛素瘤的基因诊断模型。采用GSE73338的mRNA表达谱数据集进行分析,该数据集包含17个胰岛素瘤样本、63个无功能PNET(NFPNET)样本和4个正常胰岛样本。进行了差异表达离子通道相关基因(DEICRGs)富集分析。我们利用蛋白质-蛋白质相互作用(PPI)分析以及LASSO和支持向量机递归特征消除(SVM-RFE)机器学习来识别靶基因。基于这些靶基因,构建了列线图诊断模型,并通过受试者工作特征(ROC)曲线进行验证。此外,还进行了免疫浸润分析、单基因基因集富集分析(GSEA)和基因集变异分析(GSVA)。最后,构建了药物-基因相互作用网络。我们鉴定出29个DEICRGs,富集分析表明它们主要富集于离子转运、细胞离子稳态、胰腺分泌和溶酶体。此外,PPI网络和机器学习识别出三个靶基因(、和)。基于这些靶基因,我们构建了一个用于识别胰岛素瘤的高效可预测诊断模型,并通过列线图进行验证,同时用ROC曲线进行验证(AUC = 0.801,95% CI 0.674 - 0.898)。然后,单基因GSEA分析显示这些靶基因与胰岛素分泌和溶酶体显著正相关。相反,TGF-β信号通路与它们呈负相关。此外,还揭示了免疫浸润方面具有统计学意义的差异。我们鉴定出三个离子通道相关基因,并构建了一个高效可预测诊断模型,为胰岛素瘤的诊断提供了一种新方法。

https://cdn.ncbi.nlm.nih.gov/pmc/blobs/01b6/10523017/876f6c2e31be/fgene-14-1181307-g001.jpg

文献AI研究员

20分钟写一篇综述,助力文献阅读效率提升50倍。

立即体验

用中文搜PubMed

大模型驱动的PubMed中文搜索引擎

马上搜索

文档翻译

学术文献翻译模型,支持多种主流文档格式。

立即体验