Suppr超能文献

在真菌小麦病原体禾谷丝核菌中对渗透胁迫反应的数量性状位点定位。

Quantitative trait locus mapping of osmotic stress response in the fungal wheat pathogen Zymoseptoria tritici.

机构信息

Plant Pathology Group, Institute of Integrative Biology, ETH Zurich, Zürich 8092, Switzerland.

出版信息

G3 (Bethesda). 2023 Dec 6;13(12). doi: 10.1093/g3journal/jkad226.

Abstract

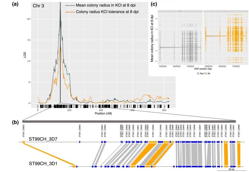
Osmotic stress is a ubiquitous and potent stress for all living organisms, but few studies have investigated the genetic basis of salt tolerance in filamentous fungi. The main aim of this study was to identify regions of the genome associated with tolerance to potassium chloride (KCl) in the wheat pathogen Zymoseptoria tritici. A secondary aim was to identify candidate genes affecting salt tolerance within the most promising chromosomal regions. We achieved these aims with a quantitative trait locus (QTL) mapping study using offspring from 2 crosses grown in vitro in the presence or absence of osmotic stress imposed by 0.75 M KCl. We identified significant QTL for most of the traits in both crosses. Several QTLs overlapped with QTL identified in earlier studies for other traits, and some QTL explained trait variation in both the control and salt stress environments. A significant QTL on chromosome 3 explained variation in colony radius at 8-day postinoculation (dpi) in the KCl environment as well as colony radius KCl tolerance at 8 dpi. The QTL peak had a high logarithm of the odds ratio (LOD) and encompassed an interval containing only 36 genes. Six of these genes present promising candidates for functional analyses. A gene ontology (GO) enrichment analysis of QTL unique to the KCl environment found evidence for the enrichment of functions involved in osmotic stress responses.

摘要

渗透胁迫是所有生物普遍存在且强大的应激源,但很少有研究调查丝状真菌耐盐性的遗传基础。本研究的主要目的是鉴定与小麦病原体叶锈菌耐氯化钾(KCl)相关的基因组区域。次要目的是鉴定在最有希望的染色体区域内影响盐耐受性的候选基因。我们通过在存在或不存在 0.75 M KCl 引起的渗透胁迫的情况下,在体外生长的 2 个杂交后代中进行数量性状位点(QTL)映射研究来实现这些目标。我们在两个杂交中都鉴定出了大多数性状的显著 QTL。几个 QTL 与先前研究中鉴定的其他性状的 QTL 重叠,一些 QTL 解释了对照和盐胁迫环境中性状的变异。第 3 号染色体上的一个显著 QTL 解释了 KCl 环境中 8 天接种后(dpi)菌落半径和 8 dpi 时菌落半径 KCl 耐受性的变异。QTL 峰的对数优势比(LOD)很高,包含仅包含 36 个基因的间隔。其中 6 个基因是功能分析的有前途的候选基因。对 KCl 环境特有的 QTL 的基因本体(GO)富集分析发现,与渗透胁迫反应相关的功能富集的证据。

https://cdn.ncbi.nlm.nih.gov/pmc/blobs/981c/10700024/4700245d1ce4/jkad226f1.jpg

文献AI研究员

20分钟写一篇综述,助力文献阅读效率提升50倍。

立即体验

用中文搜PubMed

大模型驱动的PubMed中文搜索引擎

马上搜索

文档翻译

学术文献翻译模型,支持多种主流文档格式。

立即体验