Suppr超能文献

PBX3 通过增强 G6PD 的表达促进戊糖磷酸途径和结直肠癌的进展。

PBX3 promotes pentose phosphate pathway and colorectal cancer progression by enhancing G6PD expression.

机构信息

Key Laboratory of Biorheological Science and Technology, Ministry of Education, College of Bioengineering, Chongqing University, Chongqing 400044, China.

The 111 Project Laboratory of Biomechanics and Tissue Repair, College of Bioengineering, Chongqing University, Chongqing 400044, China.

出版信息

Int J Biol Sci. 2023 Aug 28;19(14):4525-4538. doi: 10.7150/ijbs.86279. eCollection 2023.

Abstract

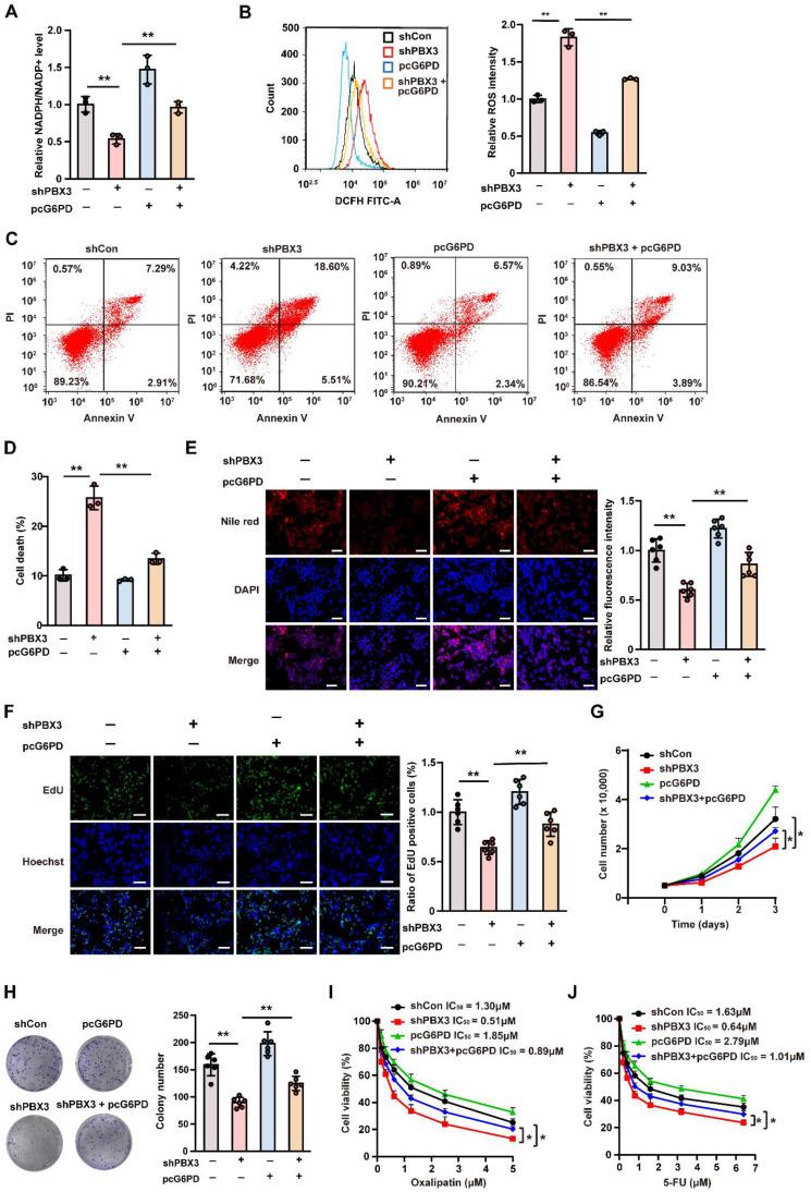
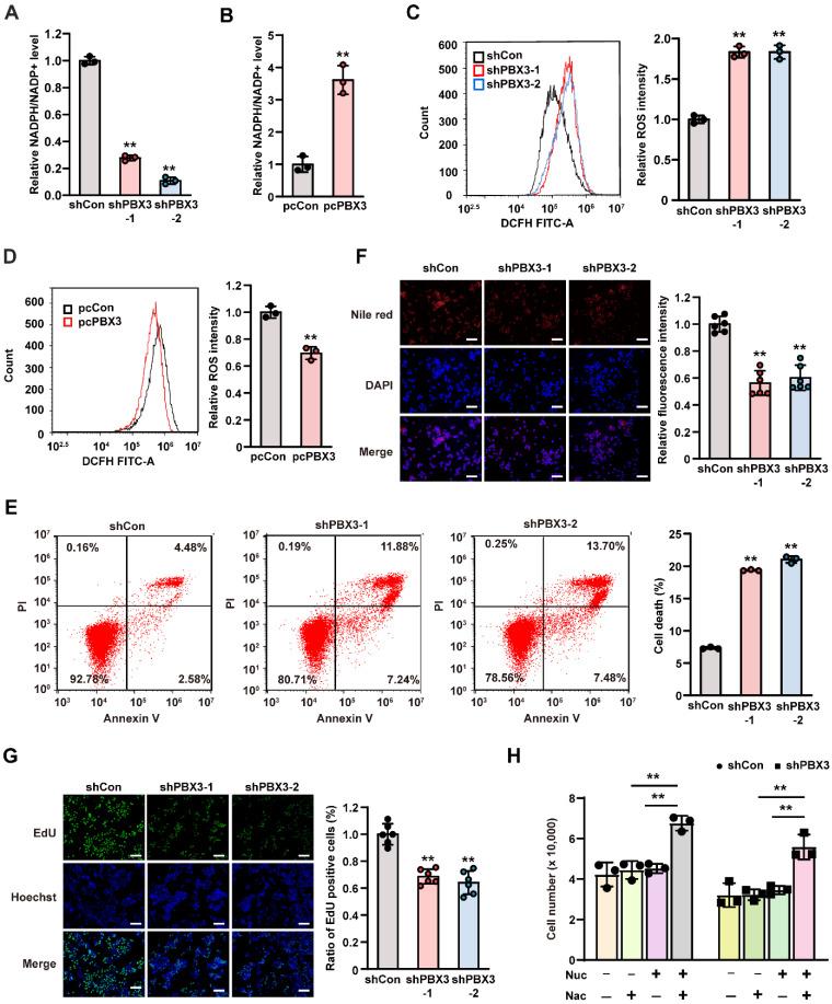
Metabolic reprogramming is a hallmark of cancers crucial for fulfilling the needs of energy, building blocks, and antioxidants to support tumor cells' rapid proliferation and to cope with the harsh microenvironment. Pre-B-cell leukemia transcription factor 3 (PBX3) is a member of the PBX family whose expression is up-regulated in various tumors, however, whether it is involved in tumor cell metabolic reprogramming remains unclear. Herein, we report that PBX3 is a positive regulator of glucose-6-phosphate dehydrogenase (G6PD), the rate-limiting enzyme in the pentose phosphate pathway (PPP). PBX3 promoted transcriptional activity in tumor cells by binding directly to its promoter, leading to PPP stimulation and enhancing the production of nucleotides and NADPH, a crucial reductant, thereby promoting nucleic acid and lipid biosynthesis while decreasing intracellular reactive oxygen species levels. The PBX3/G6PD axis also promoted tumorigenic potential and . Collectively, these findings reveal a novel function of PBX3 as a regulator of G6PD, linking its oncogenic activity with tumor cell metabolic reprogramming, especially PPP. Furthermore, our results suggested that PBX3 is a potential target for metabolic-based anti-tumor therapeutic strategies.

摘要

代谢重编程是癌症的一个标志,对于满足能量、构建块和抗氧化剂的需求以支持肿瘤细胞的快速增殖以及应对恶劣的微环境至关重要。前 B 细胞白血病转录因子 3(PBX3)是 PBX 家族的一员,其表达在各种肿瘤中上调,然而,它是否参与肿瘤细胞代谢重编程尚不清楚。在此,我们报告 PBX3 是葡萄糖-6-磷酸脱氢酶(G6PD)的正向调节剂,G6PD 是戊糖磷酸途径(PPP)中的限速酶。PBX3 通过直接结合其启动子促进肿瘤细胞的转录活性,导致 PPP 刺激并增强核苷酸和 NADPH 的产生,NADPH 是一种关键的还原剂,从而促进核酸和脂质的生物合成,同时降低细胞内活性氧水平。PBX3/G6PD 轴还促进了肿瘤发生潜能和。总之,这些发现揭示了 PBX3 作为 G6PD 调节剂的新功能,将其致癌活性与肿瘤细胞代谢重编程特别是 PPP 联系起来。此外,我们的结果表明 PBX3 是基于代谢的抗肿瘤治疗策略的潜在靶点。

https://cdn.ncbi.nlm.nih.gov/pmc/blobs/6cca/10535713/520bdfd010f5/ijbsv19p4525g001.jpg

文献AI研究员

20分钟写一篇综述,助力文献阅读效率提升50倍。

立即体验

用中文搜PubMed

大模型驱动的PubMed中文搜索引擎

马上搜索

文档翻译

学术文献翻译模型,支持多种主流文档格式。

立即体验