Suppr超能文献

LYRM2通过增强HIF-1α依赖性葡萄糖代谢重编程促进肝细胞癌的生长和转移。

LYRM2 Promotes the Growth and Metastasis of Hepatocellular Carcinoma via Enhancing HIF-1α-Dependent Glucose Metabolic Reprogramming.

作者信息

Fan Bingfu, Zhang Yueqin, Zhou Lu, Xie Zhongchun, Liu Jie, Zhang Chengwu, Dou Changwei

机构信息

General Surgery, Cancer Center, Department of Hepatobiliary & Pancreatic Surgery and Minimally Invasive Surgery, Zhejiang Provincial People's Hospital, Affiliated People's Hospital, Hangzhou Medical College, Hangzhou, China.

Graduate School of Bengbu Medical College, Bengbu, China.

出版信息

J Cell Mol Med. 2024 Dec;28(23):e70241. doi: 10.1111/jcmm.70241.

Abstract

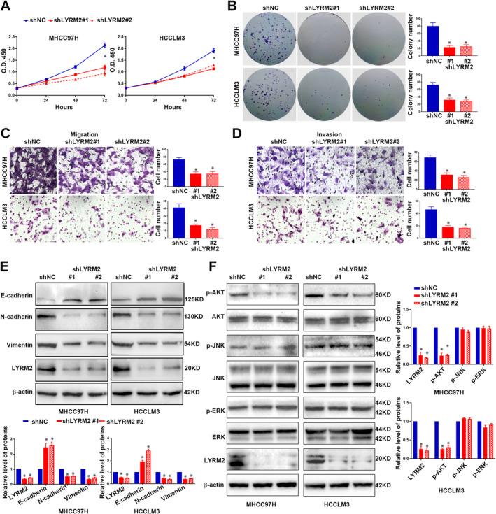
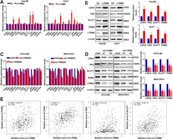
Hepatocellular carcinoma (HCC) is a foetal malignancy with dismal overall survival. The molecular mechanism underlying the progression of HCC remain largely unknown. LYR motif containing 2 (LYRM2) has been identified as an oncogene in colorectal cancer; however, its expression, functions and molecular mechanism in the context of HCC has not been investigated. Data derived from The Cancer Gemome Atlas, along with findings from our patients' cohort, indicate that LYRM2 expression is elevated in HCC tissues and correlates with adverse clinicopathological features and prognosis in HCC patients. Subsequent research into the biological functions of LYRM2 has revealed that it promotes the proliferation, migration, invasion and epithelial-mesenchymal transition of HCC cells, both in vitro and in vivo. Mechanistic insights have shown that LYRM2 interacts with HIF-1α, enhancing the protein stability of HIF-1α, which in turn increases cellular glycolysis and inhibits mitochondrial respiration. Moreover, the glucose metabolic reprogramming mediated by LYRM2 is implicated in its role in promoting HCC growth and metastasis. Collectively, this study identifies that LYRM2 as a novel oncogenic protein in HCC and elucidates its contribution to HCC progression through enhancing HIF-1α-dependent glucose metabolic reprogramming.

摘要

肝细胞癌(HCC)是一种胎儿期恶性肿瘤,总体生存率很低。HCC进展的分子机制在很大程度上仍不清楚。含LYR基序2(LYRM2)已被确定为结直肠癌中的一种致癌基因;然而,其在HCC中的表达、功能和分子机制尚未得到研究。来自癌症基因组图谱的数据以及我们患者队列的研究结果表明,LYRM2在HCC组织中的表达升高,并且与HCC患者的不良临床病理特征和预后相关。随后对LYRM2生物学功能的研究表明,它在体外和体内均促进HCC细胞的增殖、迁移、侵袭和上皮-间质转化。机制研究表明,LYRM2与HIF-1α相互作用,增强HIF-1α的蛋白质稳定性,进而增加细胞糖酵解并抑制线粒体呼吸。此外,LYRM2介导的葡萄糖代谢重编程涉及其在促进HCC生长和转移中的作用。总的来说,本研究确定LYRM2是HCC中一种新的致癌蛋白,并阐明了其通过增强HIF-1α依赖性葡萄糖代谢重编程对HCC进展的作用。

https://cdn.ncbi.nlm.nih.gov/pmc/blobs/472f/11633053/64693c12b1bf/JCMM-28-e70241-g005.jpg

文献AI研究员

20分钟写一篇综述,助力文献阅读效率提升50倍。

立即体验

用中文搜PubMed

大模型驱动的PubMed中文搜索引擎

马上搜索

文档翻译

学术文献翻译模型,支持多种主流文档格式。

立即体验