Suppr超能文献

地高辛通过肿瘤坏死因子/核因子-κB和低密度脂蛋白受体相关蛋白4信号通路预防椎间盘退变。

Digoxin protects against intervertebral disc degeneration via TNF/NF-κB and LRP4 signaling.

作者信息

Meng Qunbo, Liu Kaiwen, Liu Zhenchuan, Liu Jinbo, Tian Ziyu, Qin Shanshan, Wei Jianlu, Cheng Lei

机构信息

Department of Orthopaedic Surgery, Qilu Hospital, Cheeloo College of Medicine, Shandong University, Jinan, Shandong, China.

Qilu Hospital of Shandong University, Shandong University, Jinan, Shandong, China.

出版信息

Front Immunol. 2023 Sep 18;14:1251517. doi: 10.3389/fimmu.2023.1251517. eCollection 2023.

Abstract

BACKGROUND

Intervertebral disc degeneration (IVDD) is a leading cause of low back pain (LBP). The pathological process of IVDD is associated with inflammatory reactions and extracellular matrix (ECM) disorders. Digoxin is widely used for treating heart failure, and it has been reported to have anti-inflammatory effects.

OBJECTIVE

This study is to investigate the role of digoxin in the pathogenesis of intervertebral disc degeneration as well as the involved molecular mechanism, particularly the potential target protein.

METHODS

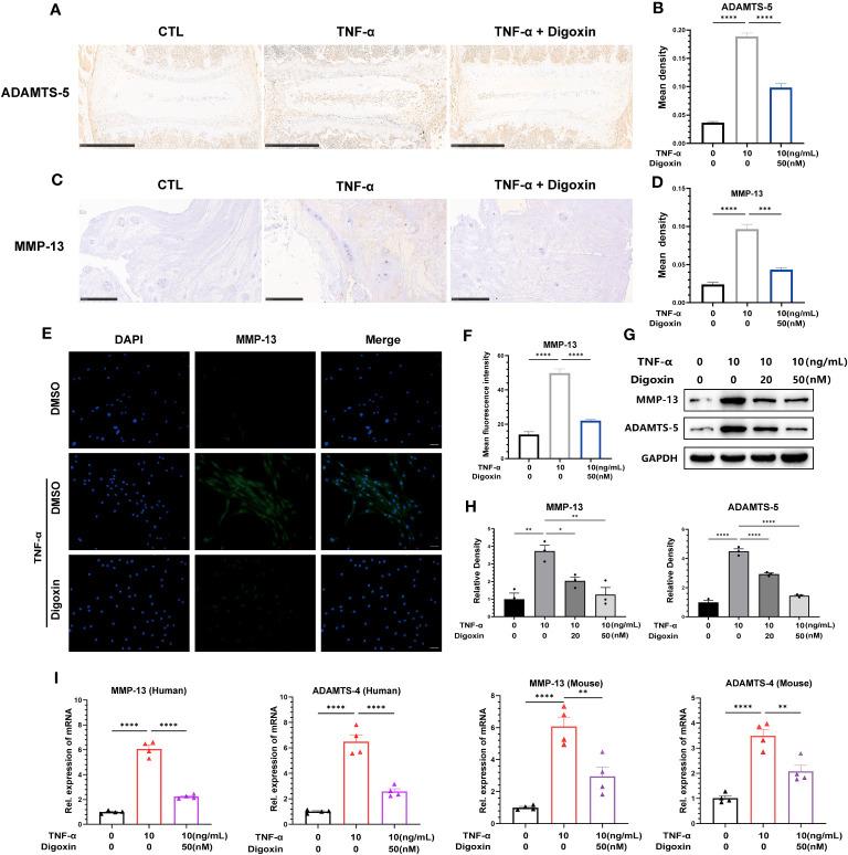
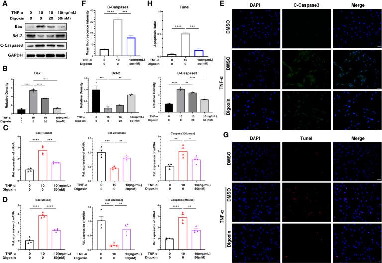
We exploited a rat needle model to investigate digoxin's role in intervertebral disc degeneration . Safranin O staining was used to measure cartilaginous tissue in the intervertebral disc. The morphological changes of intervertebral discs in animal models were determined by Hematoxylin-Eosin (H&E) staining and the pathological score. Primary nucleus pulposus cells (NP cells) from intervertebral discs of patients and murine were used in the present study. Western-Blotting assay, Real-time PCR assay, immunofluorescence staining, and immunochemistry were used to detect the role of digoxin in anti-TNF-α-induced inflammatory effects . Transfection of siRNA was used to regulate low-density lipoprotein receptor-related protein 4 (LRP4) expression in NP cells to investigate the potential protein target of digoxin.

RESULTS

Digoxin protected against intervertebral disc degeneration in rat needle models. Digoxin was found to exert its disc-protective effects through at least three different pathways by a) suppressing TNF-α-induced inflammation, b) attenuating ECM destruction, c) significantly promoting ECM anabolism. Additionally, LRP4 was found to be the downstream molecule of digoxin in NP cells for anti-inflammation and regulation of ECM metabolism. The knockdown of LRP4 downregulated the protective effect of digoxin in NP cells.

CONCLUSION

These findings suggest that digoxin may be a potential therapeutic agent for intervertebral disc degeneration through anti-catabolism and pro-anabolism. Digoxin might also work as an alternative for other inflammation-related diseases.

摘要

背景

椎间盘退变(IVDD)是腰痛(LBP)的主要原因。IVDD的病理过程与炎症反应和细胞外基质(ECM)紊乱有关。地高辛广泛用于治疗心力衰竭,据报道具有抗炎作用。

目的

本研究旨在探讨地高辛在椎间盘退变发病机制中的作用及其相关分子机制,特别是潜在的靶蛋白。

方法

我们利用大鼠针刺模型研究地高辛在椎间盘退变中的作用。采用番红O染色测量椎间盘中的软骨组织。通过苏木精-伊红(H&E)染色和病理评分确定动物模型中椎间盘的形态学变化。本研究使用了来自患者和小鼠椎间盘的原代髓核细胞(NP细胞)。采用蛋白质免疫印迹法、实时荧光定量PCR法、免疫荧光染色和免疫化学法检测地高辛在抗TNF-α诱导的炎症效应中的作用。通过转染小干扰RNA(siRNA)调节NP细胞中低密度脂蛋白受体相关蛋白4(LRP4)的表达,以研究地高辛的潜在蛋白靶点。

结果

地高辛可预防大鼠针刺模型中的椎间盘退变。发现地高辛至少通过三种不同途径发挥其椎间盘保护作用:a)抑制TNF-α诱导的炎症,b)减轻ECM破坏,c)显著促进ECM合成代谢。此外,发现LRP4是地高辛在NP细胞中抗炎和调节ECM代谢的下游分子。敲低LRP4可下调地高辛对NP细胞的保护作用。

结论

这些发现表明,地高辛可能是一种通过抗分解代谢和促合成代谢治疗椎间盘退变的潜在治疗药物。地高辛也可能作为其他炎症相关疾病的替代药物。

https://cdn.ncbi.nlm.nih.gov/pmc/blobs/07a0/10544936/248231f7f890/fimmu-14-1251517-g001.jpg

文献AI研究员

20分钟写一篇综述,助力文献阅读效率提升50倍。

立即体验

用中文搜PubMed

大模型驱动的PubMed中文搜索引擎

马上搜索

文档翻译

学术文献翻译模型,支持多种主流文档格式。

立即体验