Suppr超能文献

丹参酮IIA通过调节FBXO11表达减轻白细胞介素-1β诱导的软骨细胞凋亡和炎症。

Tanshinone IIA alleviates IL-1β-induced chondrocyte apoptosis and inflammation by regulating FBXO11 expression.

作者信息

Xu Jin, Zhi XiaoCheng, Zhang YunHui, Ding Ren

机构信息

Department of Orthopaedics, Shanghai Baoshan Hospital of Integrated Traditional Chinese and Western Medicine, Shanghai City, China.

Department of Orthopaedics, Shanghai Baoshan Hospital of Integrated Traditional Chinese and Western Medicine, Shanghai City, China.

出版信息

Clinics (Sao Paulo). 2024 Apr 26;79:100365. doi: 10.1016/j.clinsp.2024.100365. eCollection 2024.

Abstract

OBJECTIVE

This study explored the pharmacological mechanism of Tanshinone IIA (TAN IIA) in the treatment of Osteoarthritis (OA), which provided a certain reference for further research and clinical application of Tan IIA in OA.

METHODS

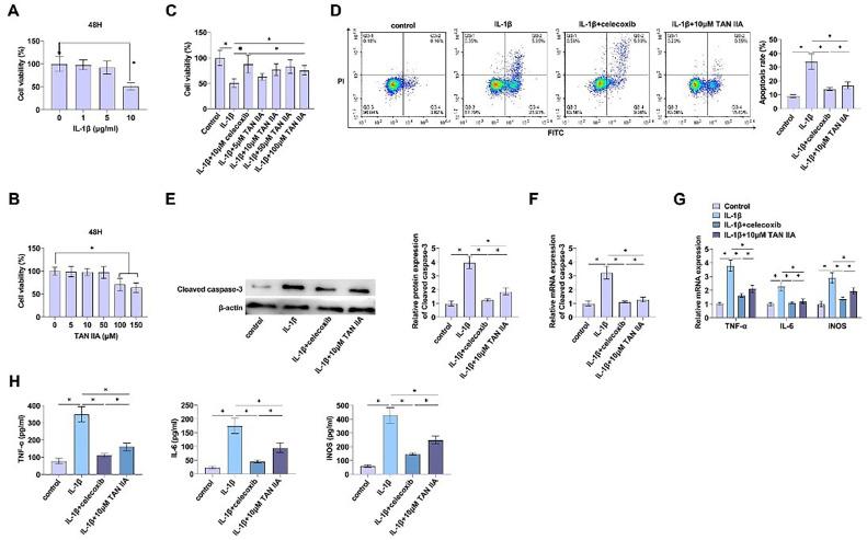
CHON-001 cells were stimulated with 10 μg/mL IL-1β for 48 h and treated with 10 μM TAN IIA for 48 h. Cellular viability and apoptosis were evaluated by CCK-8 assay and flow cytometry, and Cleaved caspase-3 was measured by Immunoblot assay and RT-qPCR. TNF-α, IL-6, and iNOS in CHON-001 cells were determined by RT-qPCR and ELISA. To further verify the effect of TAN IIA on OA, a rat model of OA in vivo was established by right anterior cruciate ligament transection. TAN IIA was administered at 50 mg/kg or 150 mg/kg for 7 weeks. The degree of cartilage destruction in OA rats was observed by TUNEL and HE staining. Cleaved caspase-3 and FBXO11 were measured by immunohistochemical staining, RT-qPCR, and Immunoblot. TNF-α, IL-6, and iNOS in chondrocytes of OA rats were detected by ELISA.

RESULTS

IL-1β stimulated CHON-001 cell apoptosis and inflammation, and TAN IIA had anti-apoptosis and anti-inflammatory effects on IL-1β-regulated CHON-001 cells. TAN IIA down-regulated FBXO11 and inhibited PI3K/AKT and NF-κB pathways, thereby alleviating apoptotic and inflammatory reactions in CHON-001 cells under IL-1β treatment. Moreover, TAN IIA treatment improved chondrocyte apoptosis and inflammations in OA rats.

CONCLUSION

TAN IIA inhibits PI3K/Akt and NF-κB pathways by down-regulating FBXO11 expression, alleviates chondrocyte apoptosis and inflammation, and delays the progression of OA.

摘要

目的

本研究探讨丹参酮IIA(TAN IIA)治疗骨关节炎(OA)的药理机制,为TAN IIA在OA中的进一步研究及临床应用提供一定参考。

方法

用10μg/mL白细胞介素-1β(IL-1β)刺激CHON-001细胞48小时,并用10μM TAN IIA处理48小时。通过CCK-8法和流式细胞术评估细胞活力和凋亡情况,通过免疫印迹法和逆转录定量聚合酶链反应(RT-qPCR)检测裂解的半胱天冬酶-3(Cleaved caspase-3)。通过RT-qPCR和酶联免疫吸附测定(ELISA)测定CHON-001细胞中的肿瘤坏死因子-α(TNF-α)、白细胞介素-6(IL-6)和诱导型一氧化氮合酶(iNOS)。为进一步验证TAN IIA对OA的作用,通过右前交叉韧带横断建立体内OA大鼠模型。以50mg/kg或150mg/kg的剂量给予TAN IIA,持续7周。通过TUNEL和苏木精-伊红(HE)染色观察OA大鼠软骨破坏程度。通过免疫组织化学染色、RT-qPCR和免疫印迹法检测Cleaved caspase-3和F-box蛋白11(FBXO11)。通过ELISA检测OA大鼠软骨细胞中的TNF-α、IL-6和iNOS。

结果

IL-1β刺激CHON-001细胞凋亡和炎症,而TAN IIA对IL-1β调节的CHON-细胞具有抗凋亡和抗炎作用。TAN IIA下调FBXO11并抑制磷脂酰肌醇-3激酶/蛋白激酶B(PI3K/AKT)和核因子-κB(NF-κB)通路,从而减轻IL-1β处理下CHON-001细胞中的凋亡和炎症反应。此外,TAN IIA治疗改善了OA大鼠软骨细胞的凋亡和炎症。

结论

TAN IIA通过下调FBXO11表达抑制PI3K/Akt和NF-κB通路,减轻软骨细胞凋亡和炎症,延缓OA进展。

https://cdn.ncbi.nlm.nih.gov/pmc/blobs/9db5/11061256/215ff31b1dfe/gr1.jpg

文献AI研究员

20分钟写一篇综述,助力文献阅读效率提升50倍。

立即体验

用中文搜PubMed

大模型驱动的PubMed中文搜索引擎

马上搜索

文档翻译

学术文献翻译模型,支持多种主流文档格式。

立即体验