Suppr超能文献

一种以松树为食的锯角叶蜂(膜翅目:松叶蜂科)中五个环境响应基因家族的进化

Evolution of five environmentally responsive gene families in a pine-feeding sawfly, (Hymenoptera: Diprionidae).

作者信息

Vertacnik Kim L, Herrig Danielle K, Godfrey R Keating, Hill Tom, Geib Scott M, Unckless Robert L, Nelson David R, Linnen Catherine R

机构信息

Department of Entomology University of Kentucky Lexington Kentucky USA.

Department of Biology University of Kentucky Lexington Kentucky USA.

出版信息

Ecol Evol. 2023 Oct 1;13(10):e10506. doi: 10.1002/ece3.10506. eCollection 2023 Oct.

Abstract

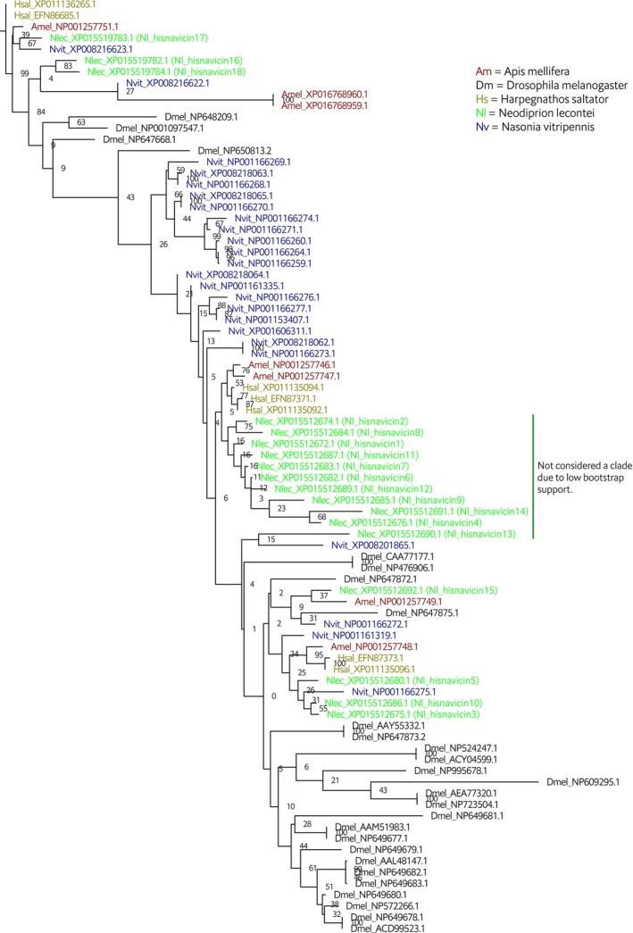
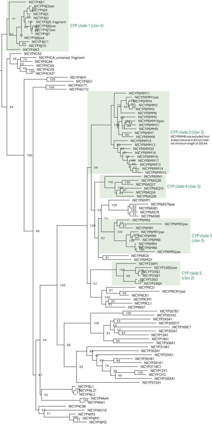
A central goal in evolutionary biology is to determine the predictability of adaptive genetic changes. Despite many documented cases of convergent evolution at individual loci, little is known about the repeatability of gene family expansions and contractions. To address this void, we examined gene family evolution in the redheaded pine sawfly , a noneusocial hymenopteran and exemplar of a pine-specialized lineage evolved from angiosperm-feeding ancestors. After assembling and annotating a draft genome, we manually annotated multiple gene families with chemosensory, detoxification, or immunity functions before characterizing their genomic distributions and molecular evolution. We find evidence of recent expansions of bitter gustatory receptor, clan 3 cytochrome P450, olfactory receptor, and antimicrobial peptide subfamilies, with strong evidence of positive selection among paralogs in a clade of gustatory receptors possibly involved in the detection of bitter compounds. In contrast, these gene families had little evidence of recent contraction via pseudogenization. Overall, our results are consistent with the hypothesis that in response to novel selection pressures, gene families that mediate ecological interactions may expand and contract predictably. Testing this hypothesis will require the comparative analysis of high-quality annotation data from phylogenetically and ecologically diverse insect species and functionally diverse gene families. To this end, increasing sampling in under-sampled hymenopteran lineages and environmentally responsive gene families and standardizing manual annotation methods should be prioritized.

摘要

进化生物学的一个核心目标是确定适应性基因变化的可预测性。尽管在单个基因座上有许多趋同进化的记录案例,但对于基因家族扩张和收缩的可重复性却知之甚少。为了解决这一空白,我们研究了红头松叶蜂的基因家族进化,红头松叶蜂是一种非社会性膜翅目昆虫,是从以被子植物为食的祖先进化而来的松树特化谱系的典范。在组装和注释了一个基因组草图后,我们手动注释了多个具有化学感应、解毒或免疫功能的基因家族,然后对它们的基因组分布和分子进化进行了表征。我们发现了苦味味觉受体、3族细胞色素P450、嗅觉受体和抗菌肽亚家族近期扩张的证据,在一个可能参与苦味化合物检测的味觉受体分支中,旁系同源物之间有强烈的正选择证据。相比之下,这些基因家族几乎没有通过假基因化近期收缩的证据。总体而言,我们的结果与以下假设一致,即响应新的选择压力,介导生态相互作用的基因家族可能会以可预测的方式扩张和收缩。检验这一假设需要对来自系统发育和生态多样的昆虫物种以及功能多样的基因家族的高质量注释数据进行比较分析。为此,应优先增加对采样不足的膜翅目谱系和环境响应基因家族的采样,并规范手动注释方法。

https://cdn.ncbi.nlm.nih.gov/pmc/blobs/7c24/10542623/9e196641bf13/ECE3-13-e10506-g011.jpg

文献AI研究员

20分钟写一篇综述,助力文献阅读效率提升50倍。

立即体验

用中文搜PubMed

大模型驱动的PubMed中文搜索引擎

马上搜索

文档翻译

学术文献翻译模型,支持多种主流文档格式。

立即体验