Suppr超能文献

在进化时间尺度上染色体-微管耦合的功能可塑性。

Functional plasticity in chromosome-microtubule coupling on the evolutionary time scale.

机构信息

https://ror.org/0538gdx71 Molecular Mycology Laboratory, Molecular Biology and Genetics Unit, Jawaharlal Nehru Centre for Advanced Scientific Research, Bengaluru, India.

https://ror.org/01nrxwf90 Wellcome Centre for Cell Biology, University of Edinburgh, Edinburgh, UK.

出版信息

Life Sci Alliance. 2023 Oct 4;6(12). doi: 10.26508/lsa.202201720. Print 2023 Dec.

Abstract

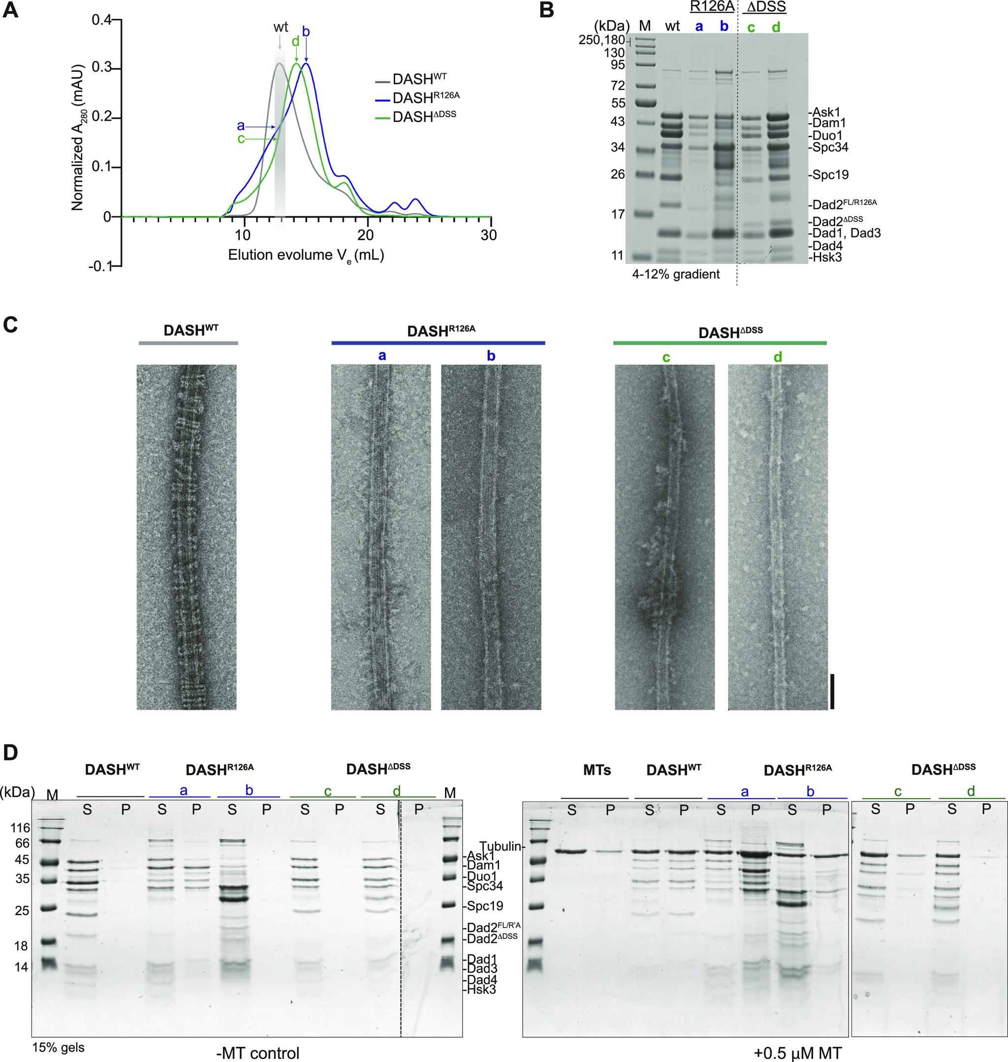
The Dam1 complex is essential for mitotic progression across evolutionarily divergent fungi. Upon analyzing amino acid (aa) sequences of Dad2, a Dam1 complex subunit, we identified a conserved 10-aa-long Dad2 signature sequence (DSS). An arginine residue (R126) in the DSS is essential for viability in that possesses point centromeres. The corresponding arginine residues are functionally important but not essential for viability in and ; both carry several kilobases long regional centromeres. The purified recombinant Dam1 complex containing either Dad2 or Dad2 failed to bind microtubules (MTs) or form any visible rings like the WT complex. Intriguingly, functional analysis revealed that the requirement of the conserved arginine residue for chromosome biorientation and mitotic progression reduced with increasing centromere length. We propose that plasticity of the invariant arginine of Dad2 in organisms with regional centromeres is achieved by conditional elevation of the kinetochore protein(s) to enable multiple kinetochore MTs to bind to each chromosome. The capacity of a chromosome to bind multiple kinetochore MTs may mask the deleterious effects of such lethal mutations.

摘要

Dam1 复合物对于跨进化分歧的真菌的有丝分裂进展是必不可少的。在分析 Dam1 复合物亚基 Dad2 的氨基酸 (aa) 序列时,我们鉴定出一个保守的 10 个 aa 长的 Dad2 特征序列 (DSS)。在具有点状着丝粒的 中,DSS 中的精氨酸残基 (R126) 对于生存是必需的。相应的精氨酸残基对于 和 的生存是重要的,但不是必需的;两者都携带几 kb 长的区域着丝粒。含有 Dad2 或 Dad2 的纯化重组 Dam1 复合物未能结合微管 (MT) 或形成任何类似于 WT 复合物的可见环。有趣的是,功能分析表明,保守精氨酸残基对于染色体双定向和有丝分裂进展的需求随着着丝粒长度的增加而降低。我们提出,具有区域着丝粒的生物体中 Dad2 不变精氨酸的可塑性是通过条件性提高着丝粒蛋白来实现的,从而使多个着丝粒 MT 能够与每个染色体结合。染色体结合多个着丝粒 MT 的能力可能掩盖了这种致命突变的有害影响。

https://cdn.ncbi.nlm.nih.gov/pmc/blobs/217a/10551642/8bfbec310242/LSA-2022-01720_Fig1.jpg

文献AI研究员

20分钟写一篇综述,助力文献阅读效率提升50倍。

立即体验

用中文搜PubMed

大模型驱动的PubMed中文搜索引擎

马上搜索

文档翻译

学术文献翻译模型,支持多种主流文档格式。

立即体验