Suppr超能文献

氨基酸转运蛋白 SLC38A5 是胰腺癌的肿瘤促进剂和新的治疗靶点。

Amino acid transporter SLC38A5 is a tumor promoter and a novel therapeutic target for pancreatic cancer.

机构信息

Department of Cell Biology and Biochemistry, Texas Tech University Health Sciences Center, Lubbock, TX, 79430, USA.

Center for Biotechnology & Genomics, Texas Tech University, Lubbock, TX, 79409, USA.

出版信息

Sci Rep. 2023 Oct 6;13(1):16863. doi: 10.1038/s41598-023-43983-1.

Abstract

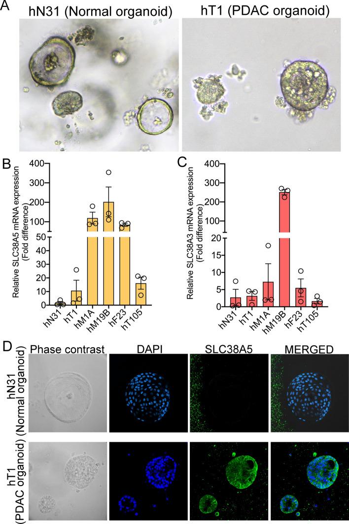
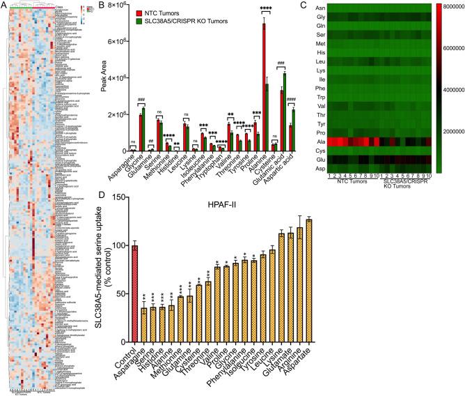
Pancreatic ductal adenocarcinoma (PDAC) cells have a great demand for nutrients in the form of sugars, amino acids, and lipids. Particularly, amino acids are critical for cancer growth and, as intermediates, connect glucose, lipid and nucleotide metabolism. PDAC cells meet these requirements by upregulating selective amino acid transporters. Here we show that SLC38A5 (SN2/SNAT5), a neutral amino acid transporter is highly upregulated and functional in PDAC cells. Using CRISPR/Cas9-mediated knockout of SLC38A5, we show its tumor promoting role in an in vitro cell line model as well as in a subcutaneous xenograft mouse model. Using metabolomics and RNA sequencing, we show significant reduction in many amino acid substrates of SLC38A5 as well as OXPHOS inactivation in response to SLC38A5 deletion. Experimental validation demonstrates inhibition of mTORC1, glycolysis and mitochondrial respiration in KO cells, suggesting a serious metabolic crisis associated with SLC38A5 deletion. Since many SLC38A5 substrates are activators of mTORC1 as well as TCA cycle intermediates/precursors, we speculate amino acid insufficiency as a possible link between SLC38A5 deletion and inactivation of mTORC1, glycolysis and mitochondrial respiration, and the underlying mechanism for PDAC attenuation. Overall, we show that SLC38A5 promotes PDAC, thereby identifying a novel, hitherto unknown, therapeutic target for PDAC.

摘要

胰腺导管腺癌 (PDAC) 细胞对糖、氨基酸和脂质等形式的营养物质有很高的需求。特别是氨基酸对癌症的生长至关重要,作为中间产物,它们连接着葡萄糖、脂质和核苷酸代谢。PDAC 细胞通过上调选择性氨基酸转运体来满足这些需求。在这里,我们表明 SLC38A5(SN2/SNAT5),一种中性氨基酸转运体在 PDAC 细胞中高度上调并具有功能。我们使用 CRISPR/Cas9 介导的 SLC38A5 敲除,在体外细胞系模型以及皮下异种移植小鼠模型中证明了其促进肿瘤的作用。通过代谢组学和 RNA 测序,我们表明 SLC38A5 的许多氨基酸底物以及 OXPHOS 在 SLC38A5 缺失时显著减少。实验验证表明 KO 细胞中 mTORC1、糖酵解和线粒体呼吸受到抑制,表明与 SLC38A5 缺失相关的严重代谢危机。由于许多 SLC38A5 底物是 mTORC1 以及 TCA 循环中间产物/前体的激活剂,我们推测氨基酸不足可能是 SLC38A5 缺失和 mTORC1、糖酵解和线粒体呼吸失活之间的可能联系,以及 PDAC 减弱的潜在机制。总的来说,我们表明 SLC38A5 促进了 PDAC,从而为 PDAC 确定了一个新的、迄今为止未知的治疗靶点。

https://cdn.ncbi.nlm.nih.gov/pmc/blobs/908f/10558479/78536a2d20fb/41598_2023_43983_Fig1_HTML.jpg

文献AI研究员

20分钟写一篇综述,助力文献阅读效率提升50倍。

立即体验

用中文搜PubMed

大模型驱动的PubMed中文搜索引擎

马上搜索

文档翻译

学术文献翻译模型,支持多种主流文档格式。

立即体验