Suppr超能文献

揭示缺陷型病毒基因组在体外和体内的生物学特性:对冠状病毒基因表达和发病机制的影响。

Unveiling the biology of defective viral genomes in vitro and in vivo: implications for gene expression and pathogenesis of coronavirus.

机构信息

Graduate Institute of Veterinary Pathobiology, College of Veterinary Medicine, National Chung Hsing University, Taichung, 40227, Taiwan.

Doctoral Program in Microbial Genomics, National Chung Hsing University and Academia Sinica, Taichung, 40227, Taiwan.

出版信息

Virol J. 2023 Oct 6;20(1):225. doi: 10.1186/s12985-023-02189-7.

Abstract

BACKGROUND

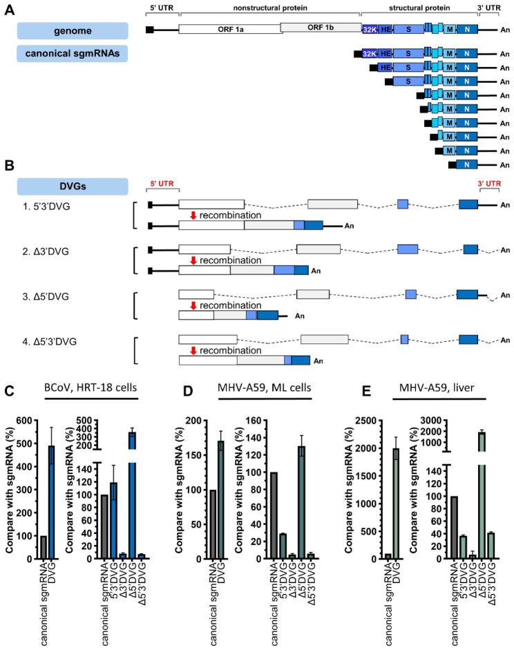
Defective viral genome (DVG) is a truncated version of the full-length virus genome identified in most RNA viruses during infection. The synthesis of DVGs in coronavirus has been suggested; however, the fundamental characteristics of coronavirus DVGs in gene expression and pathogenesis have not been systematically analyzed.

METHODS

Nanopore direct RNA sequencing was used to investigate the characteristics of coronavirus DVGs in gene expression including reproducibility, abundance, species and genome structures for bovine coronavirus in cells, and for mouse hepatitis virus (MHV)-A59 (a mouse coronavirus) in cells and in mice. The MHV-A59 full-length genomic cDNAs (~ 31 kilobases) were in vitro constructed to experimentally validate the origin of coronavirus DVG. The synthesis of DVGs was also experimentally identified by RT-PCR followed by sequencing. In addition, the alterations of DVGs in amounts and species under different infection environments and selection pressures including the treatment of antiviral remdesivir and interferon were evaluated based on the banding patterns by RT-PCR.

RESULTS

The results are as follows: (i) the structures of DVGs are with diversity, (ii) DVGs are overall synthesized with moderate (MHV-A59 in cells) to high (BCoV in cells and MHV-A59 in mice) reproducibility under regular infection with the same virus inoculum, (iii) DVGs can be synthesized from the full-length coronavirus genome, (iv) the sequences flanking the recombination point of DVGs are AU-rich and thus may contribute to the recombination events during gene expression, (v) the species and amounts of DVG are altered under different infection environments, and (vi) the biological nature of DVGs between in vitro and in vivo is similar.

CONCLUSIONS

The identified biological characteristics of coronavirus DVGs in terms of abundance, reproducibility, and variety extend the current model for coronavirus gene expression. In addition, the biological features of alterations in amounts and species of coronavirus DVGs under different infection environments may assist the coronavirus to adapt to the altered environments for virus fitness and may contribute to the coronavirus pathogenesis. Consequently, the unveiled biological features may assist the community to study the gene expression mechanisms of DVGs and their roles in pathogenesis, contributing to the development of antiviral strategy and public health.

摘要

背景

缺陷型病毒基因组(DVG)是在大多数 RNA 病毒感染过程中鉴定的全长病毒基因组的截短版本。冠状病毒中 DVG 的合成已被提出;然而,冠状病毒 DVG 在基因表达和发病机制中的基本特征尚未得到系统分析。

方法

使用纳米孔直接 RNA 测序研究了牛冠状病毒在细胞中的基因表达中冠状病毒 DVG 的特征,包括重现性、丰度、物种和基因组结构,以及细胞和小鼠中的鼠肝炎病毒(MHV)-A59(一种鼠冠状病毒)。体外构建了 MHV-A59 全长基因组 cDNA(约 31 千碱基对),以实验验证冠状病毒 DVG 的起源。通过 RT-PCR 测序也实验鉴定了 DVG 的合成。此外,根据 RT-PCR 的条带模式评估了不同感染环境和选择压力(包括抗病毒药物瑞德西韦和干扰素的处理)下 DVG 数量和物种的变化。

结果

结果如下:(i)DVG 的结构具有多样性,(ii)在相同病毒接种量的常规感染下,DVG 的总体合成具有中等(细胞中的 MHV-A59)到高(细胞中的 BCoV 和小鼠中的 MHV-A59)重现性,(iii)DVG 可从全长冠状病毒基因组合成,(iv)DVG 重组点侧翼的序列富含 AU,因此可能有助于基因表达过程中的重组事件,(v)在不同的感染环境下,DVG 的种类和数量发生改变,(vi)体外和体内 DVG 的生物学性质相似。

结论

冠状病毒 DVG 在丰度、重现性和多样性方面的鉴定生物学特征扩展了冠状病毒基因表达的现有模型。此外,不同感染环境下冠状病毒 DVG 数量和物种的变化的生物学特征可能有助于冠状病毒适应改变的环境以适应病毒适应性,并可能有助于冠状病毒发病机制。因此,揭示的生物学特征可能有助于研究社区 DVG 的基因表达机制及其在发病机制中的作用,为抗病毒策略和公共卫生的发展做出贡献。

https://cdn.ncbi.nlm.nih.gov/pmc/blobs/872f/10559480/33c2787cc51b/12985_2023_2189_Fig1_HTML.jpg

文献AI研究员

20分钟写一篇综述,助力文献阅读效率提升50倍。

立即体验

用中文搜PubMed

大模型驱动的PubMed中文搜索引擎

马上搜索

文档翻译

学术文献翻译模型,支持多种主流文档格式。

立即体验