Suppr超能文献

通过单细胞和批量RNA测序的综合分析开发基于CD8 T细胞的分子分类法以预测三阴性乳腺癌的预后和异质性

Development of a CD8 T cell-based molecular classification for predicting prognosis and heterogeneity in triple-negative breast cancer by integrated analysis of single-cell and bulk RNA-sequencing.

作者信息

Dai Yin-Wei, Wang Wei-Ming, Zhou Xiang

机构信息

Department of Breast Surgery, The First Affiliated Hospital of Wenzhou Medical University, China.

Department of Hepatopancreatobiliary Surgery, The First Affiliated Hospital of Wenzhou Medical University, Wenzhou, China.

出版信息

Heliyon. 2023 Sep 6;9(9):e19798. doi: 10.1016/j.heliyon.2023.e19798. eCollection 2023 Sep.

Abstract

BACKGROUND

Triple-negative breast cancer (TNBC), although the most intractable subtype, is characterized by abundant immunogenicity, which enhances responsiveness to immunotherapeutic measures.

METHODS

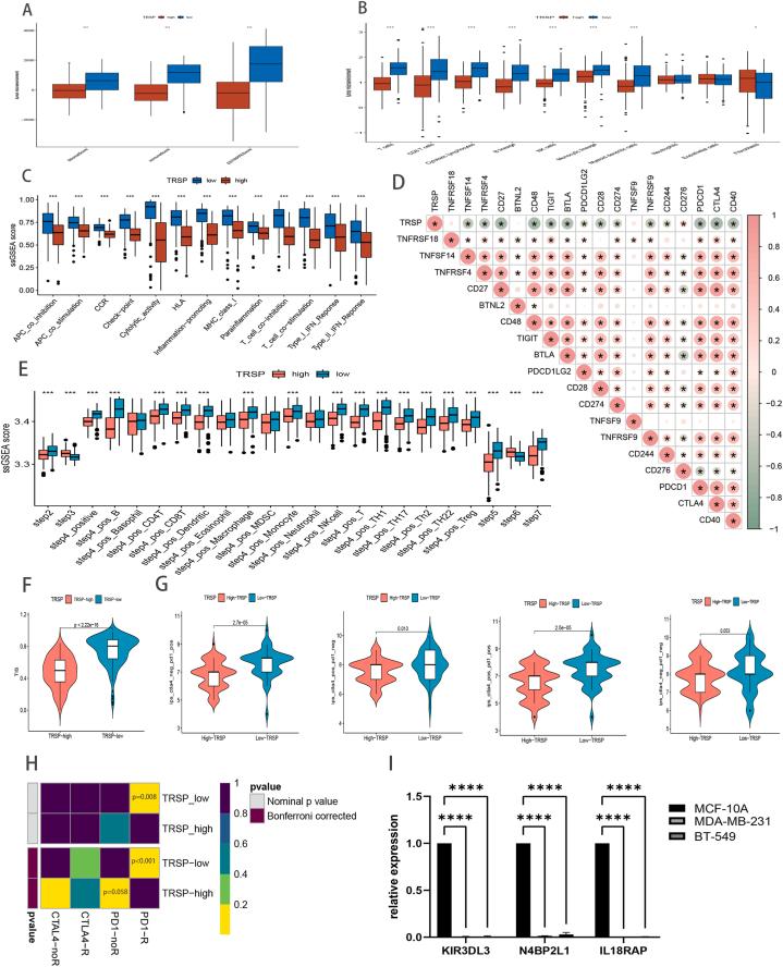
First, we identified CD8 T cell core genes (TRCG) based on single-cell sequence and traditional transcriptome sequencing and then used this data to develop a first-of-its-kind classification system based on CD8 T cells in patients with TNBC. Next, TRCG-related patterns were systematically analyzed, and their correlation with genomic features, immune activity (microenvironment associated with immune infiltration), and clinicopathological characteristics were assessed in the Molecular Taxonomy of Breast Cancer International Consortium (METABRIC), the Cancer Genome Atlas (TCGA), GSE103091, GSE96058 databases. Additionally, a CD8 T cell-related prognostic signature (TRPS) was developed to quantify a patient-specific TRCG pattern. What's more, the genes-related TRPS was validated by polymerase chain reaction (PCR) experiment.

RESULTS

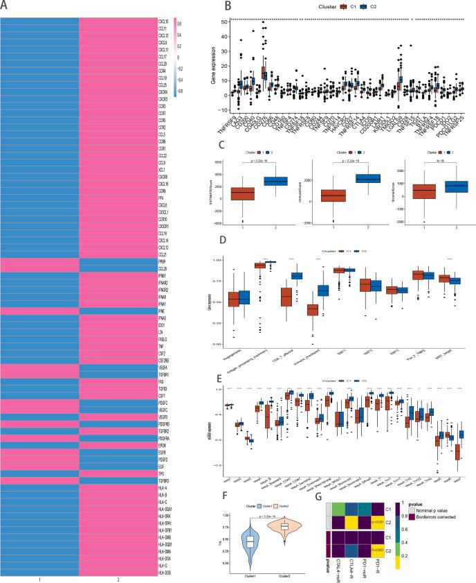
This study, for the first time, distinguished two subsets in patients with TNBC based on the TRCG. The immune microenvironment and prognostic stratification between these have distinct heterogeneity. Furthermore, this study constructed a novel scoring system named TRPS, which we show to be a robust prognostic marker for TNBC that is related to the intensity of immune infiltration and immunotherapy. Moreover, the levels of genes related the TRPS were validated by quantitative Real-Time PCR.

CONCLUSIONS

Consequently, this study unraveled an association between the TRCG and the tumor microenvironment in TNBC. TRPS model represents an effective tool for survival prediction and treatment guidance in TNBC that can also help identify individual variations in TME and stratify patients who are sensitive to anticancer immunotherapy.

摘要

背景

三阴性乳腺癌(TNBC)虽是最难治疗的亚型,但其具有丰富的免疫原性,这增强了对免疫治疗措施的反应性。

方法

首先,我们基于单细胞序列和传统转录组测序鉴定出CD8 T细胞核心基因(TRCG),然后利用这些数据开发了首个基于TNBC患者CD8 T细胞的分类系统。接下来,系统分析了TRCG相关模式,并在国际乳腺癌分子分类联盟(METABRIC)、癌症基因组图谱(TCGA)、GSE103091、GSE96058数据库中评估了它们与基因组特征、免疫活性(与免疫浸润相关的微环境)及临床病理特征的相关性。此外,开发了一种CD8 T细胞相关预后特征(TRPS)来量化患者特异性的TRCG模式。更重要的是,通过聚合酶链反应(PCR)实验验证了与TRPS相关的基因。

结果

本研究首次基于TRCG在TNBC患者中区分出两个亚组。这两个亚组之间的免疫微环境和预后分层具有明显的异质性。此外,本研究构建了一个名为TRPS的新型评分系统,我们证明它是TNBC的一个强大预后标志物,与免疫浸润强度和免疫治疗相关。而且,通过定量实时PCR验证了与TRPS相关的基因水平。

结论

因此,本研究揭示了TNBC中TRCG与肿瘤微环境之间的关联。TRPS模型是TNBC生存预测和治疗指导的有效工具,也有助于识别肿瘤微环境中的个体差异,并对对抗癌免疫治疗敏感的患者进行分层。

https://cdn.ncbi.nlm.nih.gov/pmc/blobs/e7a6/10559128/d58b7d0d6561/gr1.jpg

文献AI研究员

20分钟写一篇综述,助力文献阅读效率提升50倍。

立即体验

用中文搜PubMed

大模型驱动的PubMed中文搜索引擎

马上搜索

文档翻译

学术文献翻译模型,支持多种主流文档格式。

立即体验