Suppr超能文献

工程化 NK-CAR.19 细胞表达 IL-15/IL-15Rα 复合物可增强增殖和抗肿瘤效应。

Engineering NK-CAR.19 cells with the IL-15/IL-15Rα complex improved proliferation and anti-tumor effect .

机构信息

Center for Cell-based Therapy CTC, Regional Blood Center of Ribeirão Preto, University of São Paulo, Ribeirão Preto, SP, Brazil.

Experimental Transfusion Medicine, Faculty of Medicine Carl Gustav Carus, Dresden University of Technology, Dresden, Germany.

出版信息

Front Immunol. 2023 Sep 25;14:1226518. doi: 10.3389/fimmu.2023.1226518. eCollection 2023.

Abstract

INTRODUCTION

Natural killer 92 (NK-92) cells are an attractive therapeutic approach as alternative chimeric antigen receptor (CAR) carriers, different from T cells, once they can be used in the allogeneic setting. The modest outcomes observed with NK-92 cells continue to present hurdles in successfully translating NK-92 cell therapies into clinical applications. Adoptive transfer of CAR-NK-92 cells holds out the promise of therapeutic benefit at a lower rate of adverse events due to the absence of GvHD and cytokine release syndrome. However, it has not achieved breakthrough clinical results yet, and further improvement of CAR-NK-92 cells is necessary.

METHODS

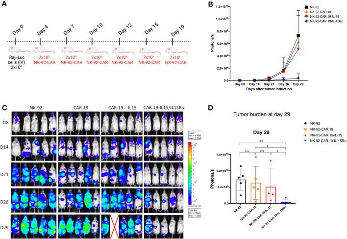
In this study, we conducted a comparative analysis between CD19-targeted CAR (CAR.19) co-expressing IL-15 (CAR.19-IL15) with IL-15/IL-15Rα (CAR.19-IL15/IL15Rα) to promote NK cell proliferation, activation, and cytotoxic activity against B-cell leukemia. CAR constructs were cloned into lentiviral vector and transduced into NK-92 cell line. Potency of CAR-NK cells were assessed against CD19-expressing cell lines NALM-6 or Raji in vitro and in vivo in a murine model. Tumor burden was measured by bioluminescence.

RESULTS

We demonstrated that a fourth- generation CD19-targeted CAR (CAR.19) co-expressing IL-15 linked to its receptor IL-15/IL-15Rα (CAR.19-IL-15/IL-15Rα) significantly enhanced NK-92 cell proliferation, proinflammatory cytokine secretion, and cytotoxic activity against B-cell cancer cell lines and in a xenograft mouse model.

CONCLUSION

Together with the results of the systematic analysis of the transcriptome of activated NK-92 CAR variants, this supports the notion that IL-15/IL-15Rα comprising fourth-generation CARs may overcome the limitations of NK-92 cell-based targeted tumor therapies in vivo by providing the necessary growth and activation signals.

摘要

简介

自然杀伤细胞 92(NK-92)细胞是一种有吸引力的治疗方法,可作为嵌合抗原受体(CAR)载体的替代品,与 T 细胞不同,它们可用于同种异体环境。与 NK-92 细胞相关的适度结果继续在成功将 NK-92 细胞疗法转化为临床应用方面带来障碍。由于不存在移植物抗宿主病和细胞因子释放综合征,过继转移 CAR-NK-92 细胞有望以较低的不良事件发生率带来治疗益处。然而,它尚未取得突破性的临床结果,因此有必要进一步改进 CAR-NK-92 细胞。

方法

在这项研究中,我们对靶向 CD19 的 CAR(CAR.19)共表达白细胞介素 15(CAR.19-IL15)与白细胞介素 15/白细胞介素 15 受体α(CAR.19-IL15/IL15Rα)进行了比较分析,以促进 NK 细胞增殖、激活,并对 B 细胞白血病具有细胞毒性。将 CAR 构建体克隆到慢病毒载体中,并转导到 NK-92 细胞系中。在体外和体内通过在小鼠模型中针对表达 CD19 的细胞系 NALM-6 或 Raji 评估 CAR-NK 细胞的效力。通过生物发光测量肿瘤负担。

结果

我们证明,第四代靶向 CD19 的 CAR(CAR.19)共表达白细胞介素 15 与其受体白细胞介素 15/白细胞介素 15 受体α(CAR.19-IL-15/IL-15Rα)相连,可显著增强 NK-92 细胞增殖、前炎症细胞因子分泌和对 B 细胞癌细胞系的细胞毒性,以及在异种移植小鼠模型中。

结论

与激活的 NK-92 CAR 变体的转录组系统分析的结果一起,这支持了这样的观点,即包含第四代 CAR 的白细胞介素 15/白细胞介素 15 受体α 可能通过提供必要的生长和激活信号来克服体内基于 NK-92 细胞的靶向肿瘤疗法的局限性。

https://cdn.ncbi.nlm.nih.gov/pmc/blobs/8f08/10561086/e4106972cd6c/fimmu-14-1226518-g001.jpg

文献AI研究员

20分钟写一篇综述,助力文献阅读效率提升50倍。

立即体验

用中文搜PubMed

大模型驱动的PubMed中文搜索引擎

马上搜索

文档翻译

学术文献翻译模型,支持多种主流文档格式。

立即体验