Suppr超能文献

通过单细胞分析鉴定与 H5N1 禽流感病毒驱动的鸡肺部炎症损伤相关的关键因素。

Dissection of key factors correlating with H5N1 avian influenza virus driven inflammatory lung injury of chicken identified by single-cell analysis.

机构信息

National and Regional Joint Engineering Laboratory for Medicament of Zoonosis Prevention and Control, Guangdong Provincial Key Laboratory of Zoonosis Prevention and Control, College of Veterinary Medicine, South China Agricultural University, Guangzhou, China.

The Pirbright Institute and UK-China Centre of Excellence for Research on Avian Diseases, Pirbright, Ash Road, Guildford, Surrey, United Kingdom; University of Oxford, Oxford, United Kingdom.

出版信息

PLoS Pathog. 2023 Oct 11;19(10):e1011685. doi: 10.1371/journal.ppat.1011685. eCollection 2023 Oct.

Abstract

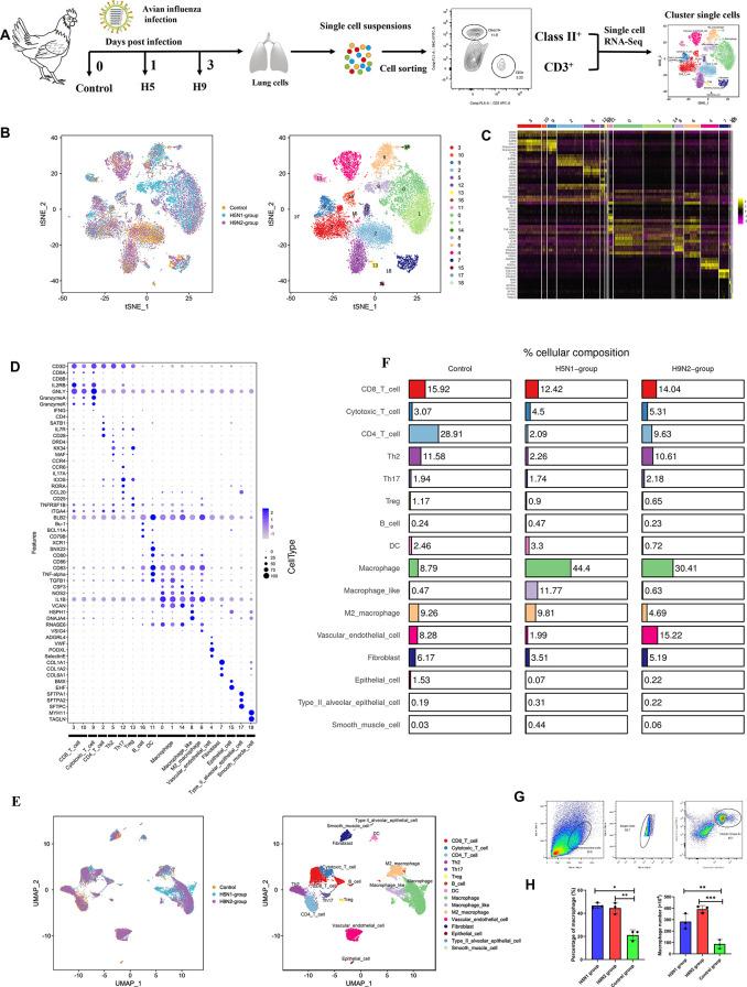
Chicken lung is an important target organ of avian influenza virus (AIV) infection, and different pathogenic virus strains lead to opposite prognosis. Using a single-cell RNA sequencing (scRNA-seq) assay, we systematically and sequentially analyzed the transcriptome of 16 cell types (19 clusters) in the lung tissue of chickens infected with H5N1 highly pathogenic avian influenza virus (HPAIV) and H9N2 low pathogenic avian influenza virus (LPAIV), respectively. Notably, we developed a valuable catalog of marker genes for these cell types. Compared to H9N2 AIV infection, H5N1 AIV infection induced extensive virus replication and the immune reaction across most cell types simultaneously. More importantly, we propose that infiltrating inflammatory macrophages (clusters 0, 1, and 14) with massive viral replication, pro-inflammatory cytokines (IFN-β, IL1β, IL6 and IL8), and emerging interaction of various cell populations through CCL4, CCL19 and CXCL13, potentially contributed to the H5N1 AIV driven inflammatory lung injury. Our data revealed complex but distinct immune response landscapes in the lung tissue of chickens after H5N1 and H9N2 AIV infection, and deciphered the potential mechanisms underlying AIV-driven inflammatory reactions in chicken. Furthermore, this article provides a rich database for the molecular basis of different cell-type responses to AIV infection.

摘要

鸡肺是禽流感病毒(AIV)感染的重要靶器官,不同的致病病毒株导致相反的预后。使用单细胞 RNA 测序(scRNA-seq)分析,我们系统地和顺序地分析了感染 H5N1 高致病性禽流感病毒(HPAIV)和 H9N2 低致病性禽流感病毒(LPAIV)的鸡肺组织中 16 种细胞类型(19 个簇)的转录组。值得注意的是,我们开发了这些细胞类型的有价值的标记基因目录。与 H9N2 AIV 感染相比,H5N1 AIV 感染同时诱导了大多数细胞类型的广泛病毒复制和免疫反应。更重要的是,我们提出,浸润性炎症巨噬细胞(簇 0、1 和 14)具有大量病毒复制、促炎细胞因子(IFN-β、IL1β、IL6 和 IL8)以及通过 CCL4、CCL19 和 CXCL13 出现的各种细胞群之间的相互作用,可能导致 H5N1 AIV 驱动的炎症性肺损伤。我们的数据揭示了 H5N1 和 H9N2 AIV 感染后鸡肺组织中复杂但不同的免疫反应景观,并阐明了 AIV 驱动鸡炎症反应的潜在机制。此外,本文为不同细胞类型对 AIV 感染的反应提供了丰富的分子基础数据库。

https://cdn.ncbi.nlm.nih.gov/pmc/blobs/3c5e/10593216/4cbef914795a/ppat.1011685.g001.jpg

文献AI研究员

20分钟写一篇综述,助力文献阅读效率提升50倍。

立即体验

用中文搜PubMed

大模型驱动的PubMed中文搜索引擎

马上搜索

文档翻译

学术文献翻译模型,支持多种主流文档格式。

立即体验