Suppr超能文献

致癌环境塑造了肿瘤抑制的适应景观。

Oncogenic context shapes the fitness landscape of tumor suppression.

机构信息

D2G Oncology, Mountain View, CA, USA.

Department of Biomedical Data Science, Stanford University School of Medicine, Stanford, CA, USA.

出版信息

Nat Commun. 2023 Oct 12;14(1):6422. doi: 10.1038/s41467-023-42156-y.

Abstract

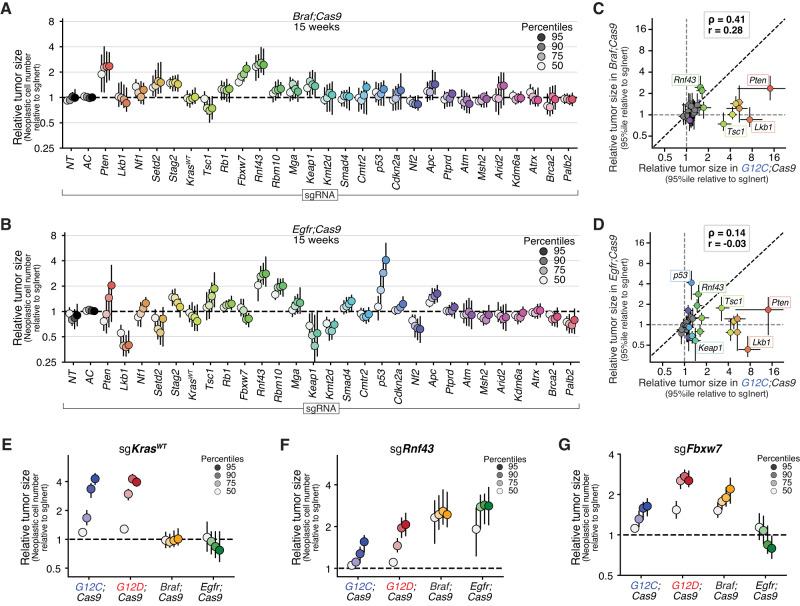
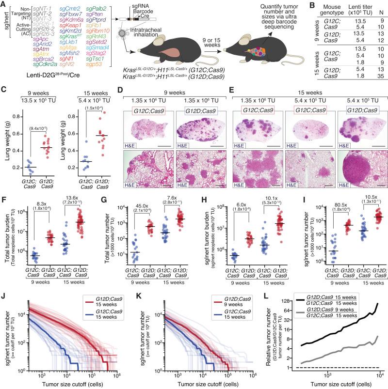
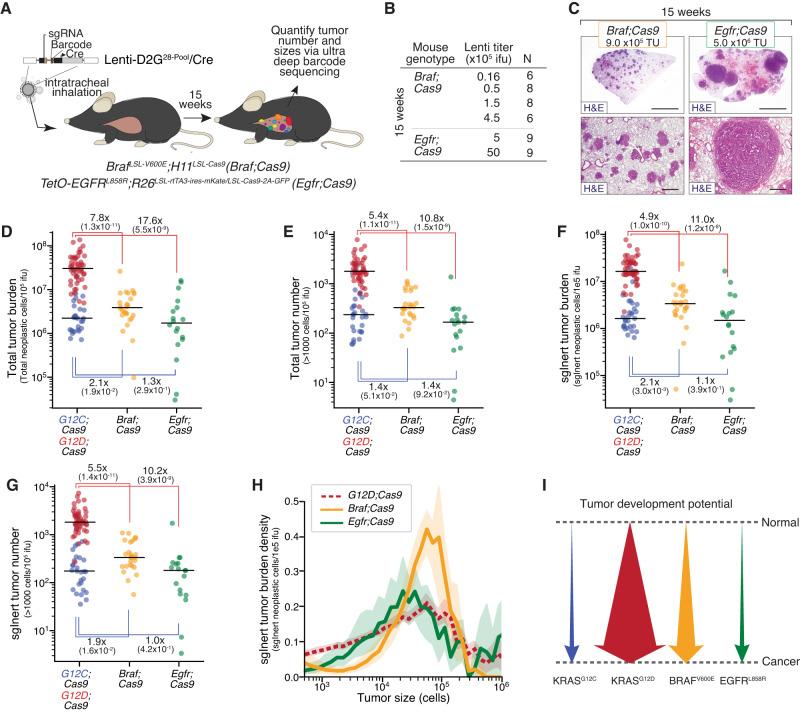
Tumors acquire alterations in oncogenes and tumor suppressor genes in an adaptive walk through the fitness landscape of tumorigenesis. However, the interactions between oncogenes and tumor suppressor genes that shape this landscape remain poorly resolved and cannot be revealed by human cancer genomics alone. Here, we use a multiplexed, autochthonous mouse platform to model and quantify the initiation and growth of more than one hundred genotypes of lung tumors across four oncogenic contexts: KRAS G12D, KRAS G12C, BRAF V600E, and EGFR L858R. We show that the fitness landscape is rugged-the effect of tumor suppressor inactivation often switches between beneficial and deleterious depending on the oncogenic context-and shows no evidence of diminishing-returns epistasis within variants of the same oncogene. These findings argue against a simple linear signaling relationship amongst these three oncogenes and imply a critical role for off-axis signaling in determining the fitness effects of inactivating tumor suppressors.

摘要

肿瘤通过在肿瘤发生的适应景观中进行适应性漫步,获得了癌基因和肿瘤抑制基因的改变。然而,塑造这种景观的癌基因和肿瘤抑制基因之间的相互作用仍未得到很好的解决,仅凭人类癌症基因组学无法揭示。在这里,我们使用一种多路复用的、自发的小鼠平台,对四种致癌环境下的一百多种基因型的肺肿瘤的起始和生长进行建模和定量:KRAS G12D、KRAS G12C、BRAF V600E 和 EGFR L858R。我们表明,适应景观崎岖不平——肿瘤抑制基因失活的影响往往根据致癌环境在有益和有害之间切换,并且在同一癌基因的变体中没有证据表明递减回报的上位性。这些发现反对这三个癌基因之间存在简单的线性信号关系,并暗示了偏轴信号在决定肿瘤抑制基因失活的适应性影响方面的关键作用。

https://cdn.ncbi.nlm.nih.gov/pmc/blobs/1a62/10570323/f6b15ff97cd6/41467_2023_42156_Fig1_HTML.jpg

文献AI研究员

20分钟写一篇综述,助力文献阅读效率提升50倍。

立即体验

用中文搜PubMed

大模型驱动的PubMed中文搜索引擎

马上搜索

文档翻译

学术文献翻译模型,支持多种主流文档格式。

立即体验