Suppr超能文献

食管癌演变过程中CDKN2A及其他9p21基因缺失的情境依赖性效应。

Context-dependent effects of CDKN2A and other 9p21 gene losses during the evolution of esophageal cancer.

作者信息

Ganguli Piyali, Basanta Celia C, Acha-Sagredo Amelia, Misetic Hrvoje, Armero Maria, Mendez Akram, Zahra Aeman, Devonshire Ginny, Kelly Gavin, Freeman Adam, Green Mary, Nye Emma, Bichisecchi Anita, Bonfanti Paola, Rodriguez-Justo Manuel, Spencer Jo, Fitzgerald Rebecca C, Ciccarelli Francesca D

机构信息

Cancer Systems Biology Laboratory, The Francis Crick Institute, London, UK.

Barts Cancer Institute - Centre for Cancer Evolution, Queen Mary University of London, London, UK.

出版信息

Nat Cancer. 2025 Jan;6(1):158-174. doi: 10.1038/s43018-024-00876-0. Epub 2025 Jan 3.

Abstract

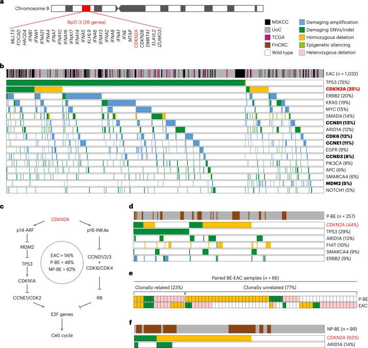
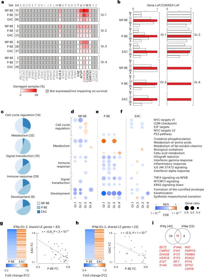
CDKN2A is a tumor suppressor located in chromosome 9p21 and frequently lost in Barrett's esophagus (BE) and esophageal adenocarcinoma (EAC). How CDKN2A and other 9p21 gene co-deletions affect EAC evolution remains understudied. We explored the effects of 9p21 loss in EACs and cancer progressor and non-progressor BEs with matched genomic, transcriptomic and clinical data. Despite its cancer driver role, CDKN2A loss in BE prevents EAC initiation by counterselecting subsequent TP53 alterations. 9p21 gene co-deletions predict poor patient survival in EAC but not BE through context-dependent effects on cell cycle, oxidative phosphorylation and interferon response. Immune quantifications using bulk transcriptome, RNAscope and high-dimensional tissue imaging showed that IFNE loss reduces immune infiltration in BE, but not EAC. Mechanistically, CDKN2A loss suppresses the maintenance of squamous epithelium, contributing to a more aggressive phenotype. Our study demonstrates context-dependent roles of cancer genes during disease evolution, with consequences for cancer detection and patient management.

摘要

CDKN2A是一种位于9号染色体p21区域的肿瘤抑制基因,在巴雷特食管(BE)和食管腺癌(EAC)中经常缺失。CDKN2A和其他9p21基因共缺失如何影响EAC的进展仍未得到充分研究。我们利用匹配的基因组、转录组和临床数据,探讨了9p21缺失对EAC以及癌前进展型和非进展型BE的影响。尽管CDKN2A在癌症发生中起驱动作用,但BE中CDKN2A的缺失通过反向选择随后的TP53改变来阻止EAC的发生。9p21基因共缺失通过对细胞周期、氧化磷酸化和干扰素反应的背景依赖性影响,预测EAC患者的生存不良,但对BE患者无此影响。使用批量转录组、RNAscope和高维组织成像进行的免疫定量分析表明,IFNE缺失会减少BE中的免疫浸润,但不会减少EAC中的免疫浸润。从机制上讲,CDKN2A的缺失抑制了鳞状上皮的维持,导致更具侵袭性的表型。我们的研究证明了癌症基因在疾病演变过程中的背景依赖性作用,这对癌症检测和患者管理具有重要意义。

https://cdn.ncbi.nlm.nih.gov/pmc/blobs/c32d/11779637/fd9374395b9e/43018_2024_876_Fig1_HTML.jpg

文献AI研究员

20分钟写一篇综述,助力文献阅读效率提升50倍。

立即体验

用中文搜PubMed

大模型驱动的PubMed中文搜索引擎

马上搜索

文档翻译

学术文献翻译模型,支持多种主流文档格式。

立即体验