Suppr超能文献

糖胺聚糖生物合成中决策的分子机制。

Molecular mechanism of decision-making in glycosaminoglycan biosynthesis.

作者信息

Sammon Douglas, Krueger Anja, Busse-Wicher Marta, Morgan Rhodri Marc, Haslam Stuart M, Schumann Benjamin, Briggs David C, Hohenester Erhard

机构信息

Department of Life Sciences, Imperial College London, London, SW7 2AZ, UK.

Abzena, Babraham Research Campus, Cambridge, CB22 3AT, UK.

出版信息

Nat Commun. 2023 Oct 13;14(1):6425. doi: 10.1038/s41467-023-42236-z.

Abstract

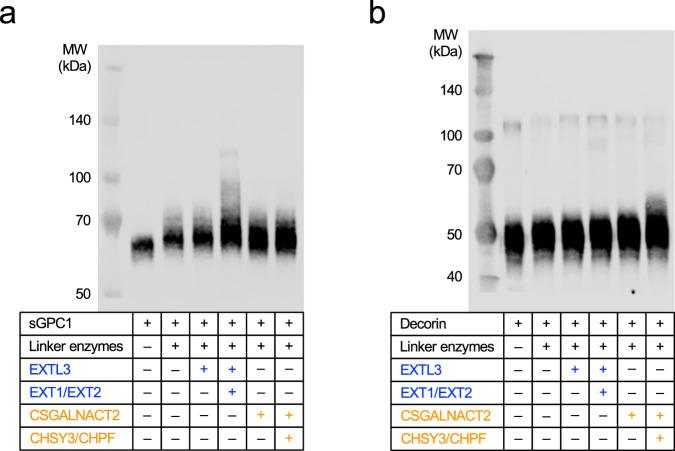
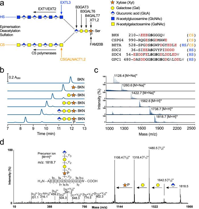
Two major glycosaminoglycan types, heparan sulfate (HS) and chondroitin sulfate (CS), control many aspects of development and physiology in a type-specific manner. HS and CS are attached to core proteins via a common linker tetrasaccharide, but differ in their polymer backbones. How core proteins are specifically modified with HS or CS has been an enduring mystery. By reconstituting glycosaminoglycan biosynthesis in vitro, we establish that the CS-initiating N-acetylgalactosaminyltransferase CSGALNACT2 modifies all glycopeptide substrates equally, whereas the HS-initiating N-acetylglucosaminyltransferase EXTL3 is selective. Structure-function analysis reveals that acidic residues in the glycopeptide substrate and a basic exosite in EXTL3 are critical for specifying HS biosynthesis. Linker phosphorylation by the xylose kinase FAM20B accelerates linker synthesis and initiation of both HS and CS, but has no effect on the subsequent polymerisation of the backbone. Our results demonstrate that modification with CS occurs by default and must be overridden by EXTL3 to produce HS.

摘要

两种主要的糖胺聚糖类型,硫酸乙酰肝素(HS)和硫酸软骨素(CS),以特定类型的方式控制着发育和生理的许多方面。HS和CS通过共同的连接四糖连接到核心蛋白上,但它们的聚合物主链不同。核心蛋白如何被HS或CS特异性修饰一直是个未解之谜。通过在体外重建糖胺聚糖生物合成,我们发现启动CS合成的N-乙酰半乳糖胺基转移酶CSGALNACT2对所有糖肽底物的修饰是同等的,而启动HS合成的N-乙酰葡糖胺基转移酶EXTL3具有选择性。结构-功能分析表明,糖肽底物中的酸性残基和EXTL3中的一个碱性外位点对于确定HS生物合成至关重要。木糖激酶FAM20B介导的连接子磷酸化加速了连接子的合成以及HS和CS的起始合成,但对随后的主链聚合没有影响。我们的结果表明,CS修饰是默认发生的,必须被EXTL3取代才能产生HS。

https://cdn.ncbi.nlm.nih.gov/pmc/blobs/4447/10570366/b6689272f677/41467_2023_42236_Fig1_HTML.jpg

文献AI研究员

20分钟写一篇综述,助力文献阅读效率提升50倍。

立即体验

用中文搜PubMed

大模型驱动的PubMed中文搜索引擎

马上搜索

文档翻译

学术文献翻译模型,支持多种主流文档格式。

立即体验