Suppr超能文献

血管性血友病因子(VWF)在恶性间皮瘤肿瘤微环境中作用的综合生物信息学分析

Comprehensive bioinformatics analysis of the role of VWF in the tumor microenvironment of malignant mesothelioma.

作者信息

Weng Jiren, Chen Jing

机构信息

Affiliated Yueqing Hospital, Wenzhou Medical University, Wenzhou, China.

出版信息

Medicine (Baltimore). 2023 Oct 13;102(41):e35579. doi: 10.1097/MD.0000000000035579.

Abstract

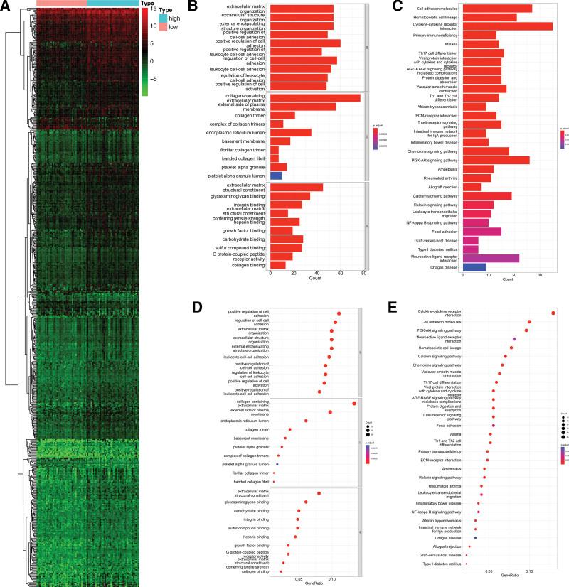
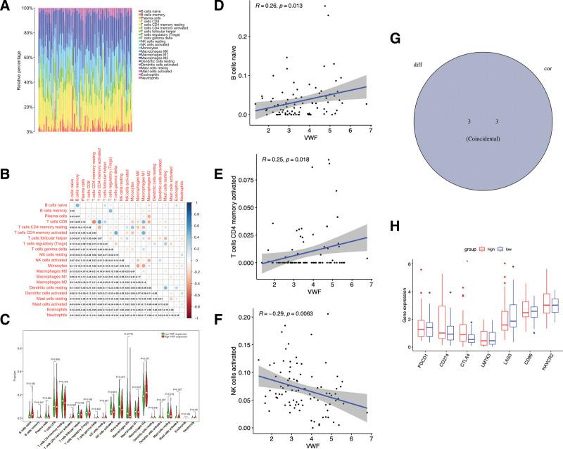
To explore the influence and effect of tumor microenvironment on the development of malignant mesothelioma using machine learning methods. 87 open cases were downloaded from the Cancer Genome Atlas database including transcriptome data, clinical data, and mutation data. The immune, stromal, and estimate scores were calculated for each case by using the ESTIMATE algorithm, and then the cases were grouped according to high and low stromal scores to predict all-cause survival in malignant mesothelioma cases. Their mutation data were analyzed to reveal the differences in mutated genes between the 2 groups, and then the von Willebrand factor (VWF) and FCRL3 genes were identified according to the intersection of DEGs and high-frequency mutated genes. Lastly, the correlation between VWF and the immune checkpoint of 22 kinds of immune cells was analyzed by using the CIBERSORT package of R software. A significant difference was found in the survival time of patients between the high and low stromal score groups. High expression of the VWF gene was negatively correlated with the prognosis of malignant mesothelioma, and the expression of VWF was positively correlated with naive B cells and activated CD4 memory T cells and negatively correlated with NK cells. The results revealed that high expression of VWF may involve in the development of malignant mesothelioma, and the anti-CTLA4 immune checkpoint treatment may have certain efficacy.

摘要

利用机器学习方法探讨肿瘤微环境对恶性间皮瘤发生发展的影响及作用。从癌症基因组图谱数据库下载了87例公开病例,包括转录组数据、临床数据和突变数据。使用ESTIMATE算法计算每个病例的免疫、基质和估计分数,然后根据基质分数的高低对病例进行分组,以预测恶性间皮瘤病例的全因生存率。分析其突变数据以揭示两组之间突变基因的差异,然后根据差异表达基因(DEGs)和高频突变基因的交集鉴定血管性血友病因子(VWF)和FCRL3基因。最后,使用R软件的CIBERSORT软件包分析VWF与22种免疫细胞的免疫检查点之间的相关性。发现基质分数高和低的两组患者的生存时间存在显著差异。VWF基因的高表达与恶性间皮瘤的预后呈负相关,VWF的表达与幼稚B细胞和活化的CD4记忆T细胞呈正相关,与自然杀伤细胞呈负相关。结果表明,VWF的高表达可能参与恶性间皮瘤的发生发展,抗CTLA4免疫检查点治疗可能具有一定疗效。

https://cdn.ncbi.nlm.nih.gov/pmc/blobs/3a41/10578691/8700bf6b1d6d/medi-102-e35579-g001.jpg

文献AI研究员

20分钟写一篇综述,助力文献阅读效率提升50倍。

立即体验

用中文搜PubMed

大模型驱动的PubMed中文搜索引擎

马上搜索

文档翻译

学术文献翻译模型,支持多种主流文档格式。

立即体验