Suppr超能文献

多能细胞中的复杂单倍体不足导致体细胞出现 DNA 甲基化异常和多能性诱导缺陷。

Complex haploinsufficiency in pluripotent cells yields somatic cells with DNA methylation abnormalities and pluripotency induction defects.

机构信息

Department of Developmental Biology and Cancer Research, The Institute for Medical Research Israel-Canada, The Hebrew University-Hadassah Medical School, Jerusalem 91120, Israel.

Whitehead Institute for Biomedical Research, Cambridge, MA 02142, USA; Department of Biology, Massachusetts Institute of Technology, Cambridge, MA 02139, USA.

出版信息

Stem Cell Reports. 2023 Nov 14;18(11):2174-2189. doi: 10.1016/j.stemcr.2023.09.009. Epub 2023 Oct 12.

Abstract

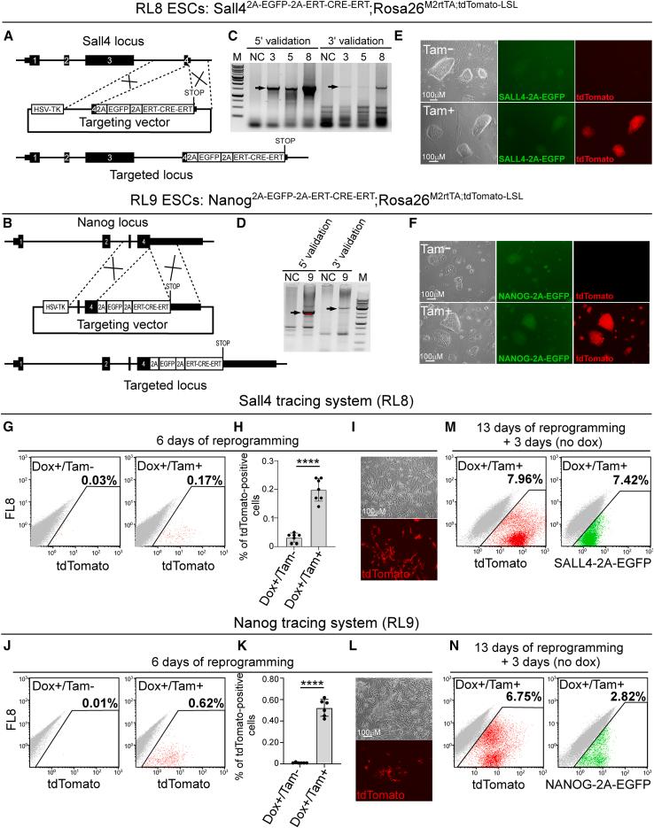
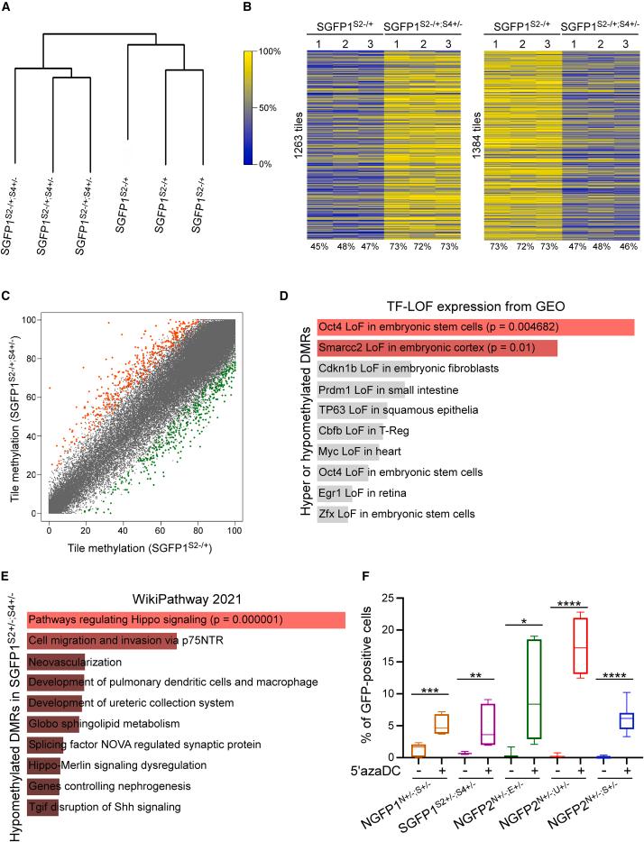
A complete knockout of a single key pluripotency gene may drastically affect embryonic stem cell function and epigenetic reprogramming. In contrast, elimination of only one allele of a single pluripotency gene is mostly considered harmless to the cell. To understand whether complex haploinsufficiency exists in pluripotent cells, we simultaneously eliminated a single allele in different combinations of two pluripotency genes (i.e., Nanog;Sall4, Nanog;Utf1, Nanog;Esrrb and Sox2;Sall4). Although these double heterozygous mutant lines similarly contribute to chimeras, fibroblasts derived from these systems show a significant decrease in their ability to induce pluripotency. Tracing the stochastic expression of Sall4 and Nanog at early phases of reprogramming could not explain the seen delay or blockage. Further exploration identifies abnormal methylation around pluripotent and developmental genes in the double heterozygous mutant fibroblasts, which could be rescued by hypomethylating agent or high OSKM levels. This study emphasizes the importance of maintaining two intact alleles for pluripotency induction.

摘要

单个多能性基因的完全敲除可能会严重影响胚胎干细胞功能和表观遗传重编程。相比之下,单个多能性基因的一个等位基因的缺失大多被认为对细胞是无害的。为了了解多能细胞中是否存在复杂的单倍不足,我们同时消除了两个多能性基因(即 Nanog;Sall4、Nanog;Utf1、Nanog;Esrrb 和 Sox2;Sall4)的单个等位基因的不同组合。尽管这些双杂合突变系同样有助于嵌合体,但源自这些系统的成纤维细胞显示出诱导多能性的能力显著下降。追踪 Sall4 和 Nanog 在重编程早期阶段的随机表达并不能解释所观察到的延迟或阻滞。进一步的探索确定了双杂合突变体成纤维细胞中多能性和发育基因周围的异常甲基化,这可以通过低甲基化剂或高 OSKM 水平来挽救。这项研究强调了维持两个完整等位基因对于多能性诱导的重要性。

https://cdn.ncbi.nlm.nih.gov/pmc/blobs/e96a/10679652/c1af7f5110ea/gr2.jpg

文献AI研究员

20分钟写一篇综述,助力文献阅读效率提升50倍。

立即体验

用中文搜PubMed

大模型驱动的PubMed中文搜索引擎

马上搜索

文档翻译

学术文献翻译模型,支持多种主流文档格式。

立即体验