Suppr超能文献

肠道微生物衍生色氨酸代谢物吲哚-3-乙醛改善主动脉夹层。

Gut Microbiota-Derived Tryptophan Metabolite Indole-3-aldehyde Ameliorates Aortic Dissection.

机构信息

Department of Cardiology, Zhongshan Hospital, Fudan University, Shanghai Institute of Cardiovascular Diseases, Shanghai 200032, China.

Key Laboratory of Viral Heart Diseases, National Health Commission, Shanghai 200032, China.

出版信息

Nutrients. 2023 Sep 26;15(19):4150. doi: 10.3390/nu15194150.

Abstract

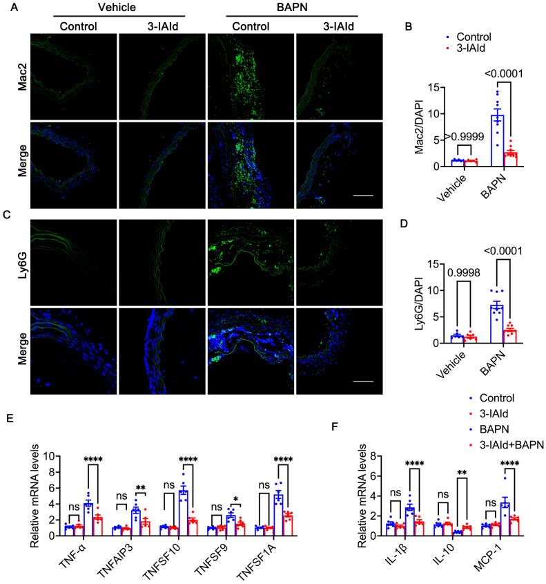
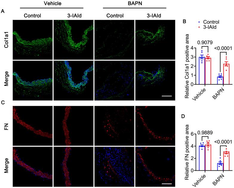
Tryptophan, an essential dietary amino acid, is metabolized into various metabolites within both gut microbiota and tissue cells. These metabolites have demonstrated potential associations with panvascular diseases. However, the specific relationship between tryptophan metabolism, particularly Indole-3-aldehyde (3-IAId), and the occurrence of aortic dissection (AD) remains unclear. 3-IAId showed an inverse association with advanced atherosclerosis, a risk factor for AD. In this study, we employed a well-established β-aminopropionitrile monofumarate (BAPN)-induced AD murine model to investigate the impact of 3-IAId treatment on the progression of AD. Our results reveal compelling evidence that the administration of 3-IAId significantly mitigated aortic dissection and rupture rates (BAPN + 3-IAId vs. BAPN, 45% vs. 90%) and led to a notable reduction in mortality rates (BAPN + 3-IAId vs. BAPN, 20% vs. 55%). Furthermore, our study elucidates that 3-IAId exerts its beneficial effects by inhibiting the phenotype transition of vascular smooth muscle cells (VSMCs) from a contractile to a synthetic state. It also mitigates extracellular matrix degradation, attenuates macrophage infiltration, and suppresses the expression of inflammatory cytokines, collectively contributing to the attenuation of AD development. Our findings underscore the potential of 3-IAId as a promising intervention strategy for the prevention of thoracic aortic dissection, thus providing valuable insights into the realm of vascular disease management.

摘要

色氨酸是一种必需的膳食氨基酸,在肠道微生物群和组织细胞内代谢为各种代谢物。这些代谢物已被证明与泛血管疾病有潜在关联。然而,色氨酸代谢物,特别是吲哚-3-醛(3-IAId)与主动脉夹层(AD)发生的确切关系尚不清楚。3-IAId 与动脉粥样硬化的进展呈负相关,而动脉粥样硬化是 AD 的一个风险因素。在这项研究中,我们使用了一种成熟的β-氨基丙腈单富马酸盐(BAPN)诱导的 AD 小鼠模型,以研究 3-IAId 治疗对 AD 进展的影响。我们的研究结果提供了令人信服的证据,表明 3-IAId 的给药显著减轻了主动脉夹层和破裂的发生率(BAPN+3-IAId 与 BAPN 相比,45%与 90%),并显著降低了死亡率(BAPN+3-IAId 与 BAPN 相比,20%与 55%)。此外,我们的研究表明,3-IAId 通过抑制血管平滑肌细胞(VSMCs)从收缩型向合成型的表型转变发挥其有益作用。它还减轻细胞外基质降解、抑制巨噬细胞浸润,并抑制炎症细胞因子的表达,共同减轻 AD 的发展。我们的研究结果强调了 3-IAId 作为预防胸主动脉夹层的一种有前途的干预策略的潜力,为血管疾病管理领域提供了有价值的见解。

https://cdn.ncbi.nlm.nih.gov/pmc/blobs/5768/10574575/a4ca35dcb5f4/nutrients-15-04150-g001.jpg

文献AI研究员

20分钟写一篇综述,助力文献阅读效率提升50倍。

立即体验

用中文搜PubMed

大模型驱动的PubMed中文搜索引擎

马上搜索

文档翻译

学术文献翻译模型,支持多种主流文档格式。

立即体验