Suppr超能文献

少突胶质细胞动力学决定了小鼠工作记忆训练的认知表现结果。

Oligodendrocyte dynamics dictate cognitive performance outcomes of working memory training in mice.

机构信息

Wolfson Institute for Biomedical Research, University College London, Gower Street, London, WC1E 6BT, UK.

Wellcome Centre for Integrative Neuroimaging, Department of Clinical Neurosciences, John Radcliffe Hospital, University of Oxford, Oxford, OX3 9DU, UK.

出版信息

Nat Commun. 2023 Oct 14;14(1):6499. doi: 10.1038/s41467-023-42293-4.

Abstract

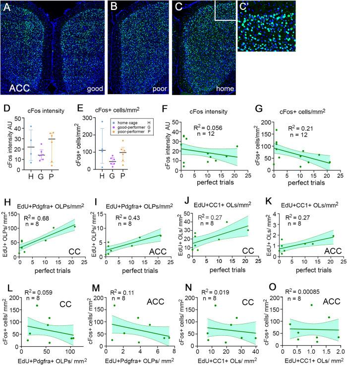
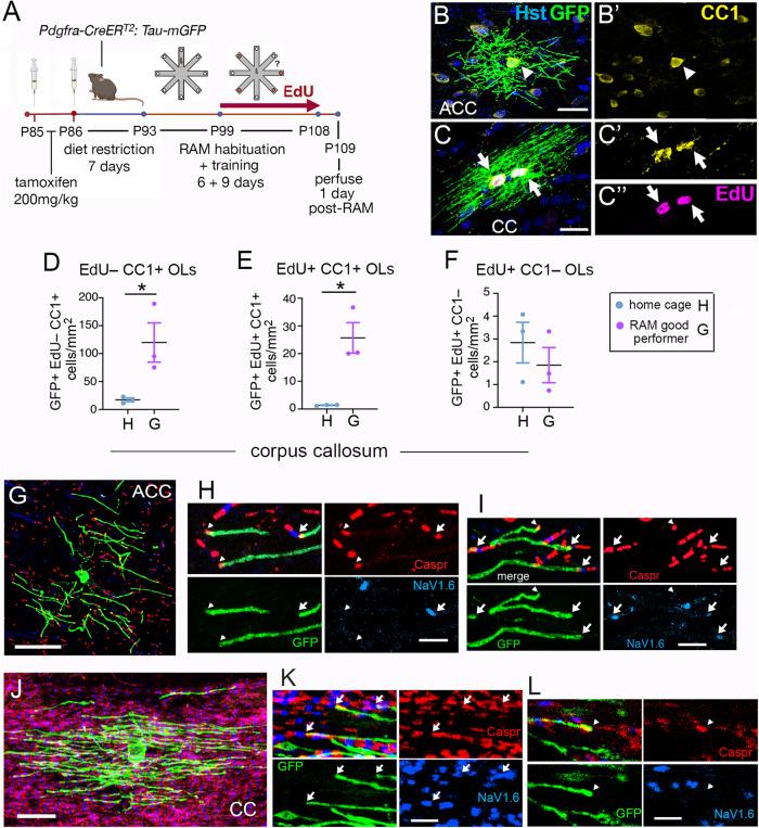
Previous work has shown that motor skill learning stimulates and requires generation of myelinating oligodendrocytes (OLs) from their precursor cells (OLPs) in the brains of adult mice. In the present study we ask whether OL production is also required for non-motor learning and cognition, using T-maze and radial-arm-maze tasks that tax spatial working memory. We find that maze training stimulates OLP proliferation and OL production in the medial prefrontal cortex (mPFC), anterior corpus callosum (genu), dorsal thalamus and hippocampal formation of adult male mice; myelin sheath formation is also stimulated in the genu. Genetic blockade of OL differentiation and neo-myelination in Myrf conditional-knockout mice strongly impairs training-induced improvements in maze performance. We find a strong positive correlation between the performance of individual wild type mice and the scale of OLP proliferation and OL generation during training, but not with the number or intensity of c-Fos neurons in their mPFC, underscoring the important role played by OL lineage cells in cognitive processing.

摘要

先前的研究表明,运动技能学习会刺激并需要成年小鼠大脑中的少突胶质前体细胞(OPLs)生成髓鞘形成细胞(OLs)。在本研究中,我们使用 T 迷宫和放射臂迷宫任务来测试空间工作记忆,以探究 OL 生成是否对非运动学习和认知也是必需的。我们发现,迷宫训练会刺激成年雄性小鼠的内侧前额叶皮层(mPFC)、前连合(膝)、背侧丘脑和海马结构中的 OPL 增殖和 OL 生成;膝部的髓鞘形成也受到刺激。Myrf 条件性敲除小鼠的 OL 分化和新生髓鞘形成的基因阻断强烈损害了训练诱导的迷宫表现的改善。我们发现,个别野生型小鼠的表现与训练过程中 OPL 增殖和 OL 生成的规模之间存在强烈的正相关,而与它们 mPFC 中 c-Fos 神经元的数量或强度无关,这突出了 OL 谱系细胞在认知处理中所起的重要作用。

https://cdn.ncbi.nlm.nih.gov/pmc/blobs/b07c/10576739/fc3cba9c767c/41467_2023_42293_Fig1_HTML.jpg

文献AI研究员

20分钟写一篇综述,助力文献阅读效率提升50倍。

立即体验

用中文搜PubMed

大模型驱动的PubMed中文搜索引擎

马上搜索

文档翻译

学术文献翻译模型,支持多种主流文档格式。

立即体验