Suppr超能文献

高通量 16S rRNA 基因扩增子测序的优化:对 PCR 混合、主混合物使用和污染的评估。

Optimization of high-throughput 16S rRNA gene amplicon sequencing: an assessment of PCR pooling, mastermix use and contamination.

机构信息

Department of Medicine, University of Cambridge, Cambridge, UK.

Wellcome Sanger Institute, Hinxton, Cambridge, UK.

出版信息

Microb Genom. 2023 Oct;9(10). doi: 10.1099/mgen.0.001115.

Abstract

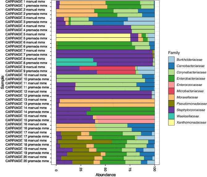
16S rRNA gene sequencing is widely used to characterize human and environmental microbiomes. Sequencing at scale facilitates better powered studies but is limited by cost and time. We identified two areas in our 16S rRNA gene library preparation protocol where modifications could provide efficiency gains, including (1) pooling of multiple PCR amplifications per sample to reduce PCR drift and (2) manual preparation of mastermix to reduce liquid handling. Using nasal samples from healthy human participants and a serially diluted mock microbial community, we compared alpha and beta diversity, and compositional abundance where the PCR amplification was conducted in triplicate, duplicate or as a single reaction, and where manually prepared or premixed mastermix was used. One hundred and fifty-eight 16S rRNA gene sequencing libraries were prepared, including a replicate experiment. Comparing PCR pooling strategies, we found no significant difference in high-quality read counts and alpha diversity, and beta diversity by Bray-Curtis index clustered by replicate on principal coordinate analysis (PCoA) and non-metric dimensional scaling (NMDS) analysis. Choice of mastermix had no significant impact on high-quality read and alpha diversity, and beta diversity by Bray-Curtis index clustered by replicate in PCoA and NMDS analysis. Importantly, we observed contamination and variability of rare species (<0.01 %) across replicate experiments; the majority of contaminants were accounted for by removal of species present at <0.1 %, or were linked to reagents (including a primer stock). We demonstrate no requirement for pooling of PCR amplifications or manual preparation of PCR mastermix, resulting in a more efficient 16S rRNA gene PCR protocol.

摘要

16S rRNA 基因测序被广泛用于描述人类和环境微生物组。大规模测序有助于进行更有力的研究,但受到成本和时间的限制。我们在 16S rRNA 基因文库制备方案中确定了两个可以提高效率的改进区域,包括(1)对每个样本的多个 PCR 扩增进行混合,以减少 PCR 漂移;(2)手动制备主混合物,以减少液体处理。我们使用来自健康人类参与者的鼻腔样本和连续稀释的模拟微生物群落,比较了在进行三次 PCR 扩增、两次 PCR 扩增或单次 PCR 扩增的情况下,alpha 多样性和 beta 多样性,以及在使用手动制备或预混合主混合物的情况下,组成丰度。共制备了 158 个 16S rRNA 基因测序文库,包括重复实验。比较 PCR 混合策略,我们发现,在高质量读数和 alpha 多样性方面,以及在主坐标分析(PCoA)和非度量多维尺度分析(NMDS)分析中按重复聚类的 Bray-Curtis 指数的 beta 多样性方面,没有显著差异。主混合物的选择对高质量读数和 alpha 多样性没有显著影响,在 PCoA 和 NMDS 分析中按重复聚类的 Bray-Curtis 指数的 beta 多样性也没有显著影响。重要的是,我们观察到在重复实验中稀有物种(<0.01%)的污染和可变性;通过去除丰度低于 0.1%的物种或与试剂相关的物种(包括引物库),可以解释大部分污染物。我们证明,不需要对 PCR 扩增进行混合,也不需要手动制备 PCR 主混合物,从而使 16S rRNA 基因 PCR 方案更有效率。

https://cdn.ncbi.nlm.nih.gov/pmc/blobs/1e80/10634443/246e867c6fe9/mgen-9-1115-g001.jpg

文献AI研究员

20分钟写一篇综述,助力文献阅读效率提升50倍。

立即体验

用中文搜PubMed

大模型驱动的PubMed中文搜索引擎

马上搜索

文档翻译

学术文献翻译模型,支持多种主流文档格式。

立即体验