Suppr超能文献

lncRNAs 和 mRNAs 的共表达分析鉴定了潜在的调控长非编码 RNA,它们参与了脂多糖对牛乳腺上皮细胞的炎症作用。

Coexpression analysis of lncRNAs and mRNAs identifies potential regulatory long noncoding RNAs involved in the inflammatory effects of lipopolysaccharide on bovine mammary epithelial cells.

机构信息

College of Animal Science and Veterinary Medicine, Henan Institute of Science and Technology, Xinxiang, 453003, PR China.

Faculty of Veterinary Medicine, Sumy National Agrarian University, Sumy, Ukraine.

出版信息

BMC Vet Res. 2023 Oct 17;19(1):209. doi: 10.1186/s12917-023-03780-4.

Abstract

BACKGROUND

The infection of bovine mammary glands by pathogenic microorganisms not only causes animal distress but also greatly limits the development of the dairy industry and animal husbandry. A deeper understanding of the host's initial response to infection may increase the accuracy of selecting drug-resistant animals or facilitate the development of new preventive or therapeutic intervention strategies. In addition to their functions of milk synthesis and secretion, bovine mammary epithelial cells (BMECs) play an irreplaceable role in the innate immune response. To better understand this process, the current study identified differentially expressed long noncoding lncRNAs (DE lncRNAs) and mRNAs (DE mRNAs) in BMECs exposed to Escherichia coli lipopolysaccharide (LPS) and further explored the functions and interactions of these lncRNAs and mRNAs.

RESULTS

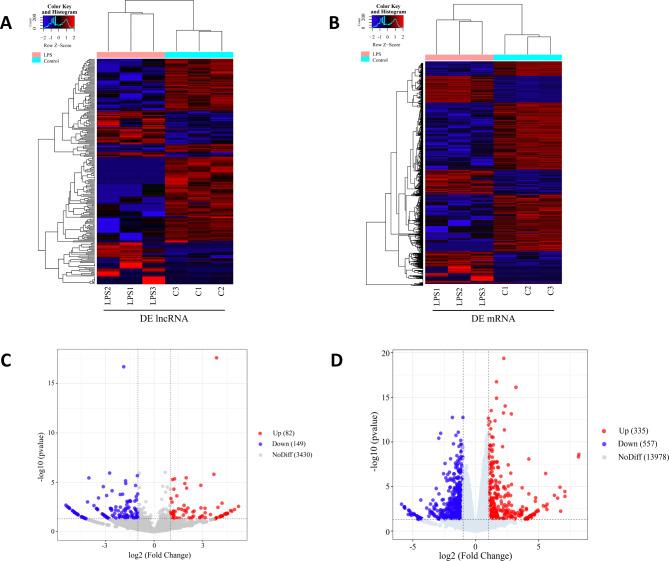
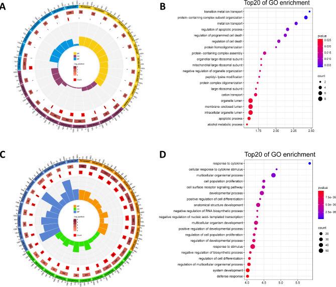
In this study, transcriptome analysis was performed by RNA sequencing (RNA-seq), and the functions of the DE mRNAs and DE lncRNAs were predicted by Gene Ontology (GO) and Kyoto Encyclopedia of Genes and Genomes (KEGG) pathway enrichment analyses. Next, we constructed a modulation network to gain a deeper understanding of the interactions and roles of these lncRNAs and mRNAs in the context of LPS-induced inflammation. A total of 231 DE lncRNAs and 892 DE mRNAs were identified. Functional enrichment analysis revealed that pathways related to inflammation and the immune response were markedly enriched in the DE genes. In addition, research results have shown that cell death mechanisms, such as necroptosis and pyroptosis, may play key roles in LPS-induced inflammation.

CONCLUSIONS

In summary, the current study identified DE lncRNAs and mRNAs and predicted the signaling pathways and biological processes involved in the inflammatory response of BMECs that might become candidate therapeutic and prognostic targets for mastitis. This study also revealed several possible pathogenic mechanisms of mastitis.

摘要

背景

病原微生物感染奶牛乳腺不仅给动物带来痛苦,也极大地限制了奶业和畜牧业的发展。更深入地了解宿主对感染的初始反应,可能会提高选择耐药动物的准确性,或有利于开发新的预防或治疗干预策略。除了具有合成和分泌乳汁的功能外,奶牛乳腺上皮细胞(BMECs)在先天免疫反应中也起着不可替代的作用。为了更好地了解这一过程,本研究鉴定了牛乳腺上皮细胞暴露于大肠杆菌脂多糖(LPS)后差异表达的长非编码 lncRNAs(DE lncRNAs)和 mRNAs(DE mRNAs),并进一步探讨了这些 lncRNAs 和 mRNAs 的功能和相互作用。

结果

本研究通过 RNA 测序(RNA-seq)进行转录组分析,并通过基因本体论(GO)和京都基因与基因组百科全书(KEGG)通路富集分析预测 DE mRNAs 和 DE lncRNAs 的功能。接下来,我们构建了一个调控网络,以更深入地了解这些 lncRNAs 和 mRNAs 在 LPS 诱导的炎症背景下的相互作用和作用。共鉴定出 231 个 DE lncRNAs 和 892 个 DE mRNAs。功能富集分析显示,与炎症和免疫反应相关的通路在 DE 基因中明显富集。此外,研究结果表明,细胞死亡机制,如坏死性凋亡和细胞焦亡,可能在 LPS 诱导的炎症中发挥关键作用。

结论

综上所述,本研究鉴定了 DE lncRNAs 和 mRNAs,并预测了 BMECs 炎症反应涉及的信号通路和生物学过程,这些可能成为乳腺炎的候选治疗和预后靶点。本研究还揭示了乳腺炎的几种可能的发病机制。

https://cdn.ncbi.nlm.nih.gov/pmc/blobs/3ba6/10580555/838b3638d9c9/12917_2023_3780_Fig2_HTML.jpg

文献AI研究员

20分钟写一篇综述,助力文献阅读效率提升50倍。

立即体验

用中文搜PubMed

大模型驱动的PubMed中文搜索引擎

马上搜索

文档翻译

学术文献翻译模型,支持多种主流文档格式。

立即体验