Suppr超能文献

碱基编辑技术及其在植物生物学研究中的未来应用前景。

Prime Editing Technology and Its Prospects for Future Applications in Plant Biology Research.

作者信息

Hassan Md Mahmudul, Yuan Guoliang, Chen Jin-Gui, Tuskan Gerald A, Yang Xiaohan

机构信息

Biosciences Division, Oak Ridge National Laboratory, Oak Ridge TN 37831, USA.

Center for Bioenergy Innovation, Oak Ridge National Laboratory, Oak Ridge, TN 37831, USA.

出版信息

Biodes Res. 2020 Jun 26;2020:9350905. doi: 10.34133/2020/9350905. eCollection 2020.

Abstract

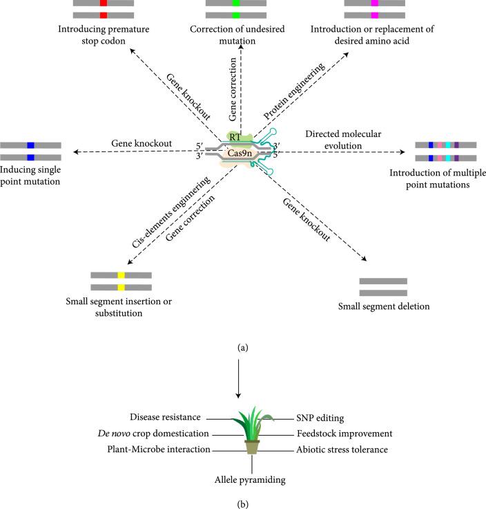
Many applications in plant biology requires editing genomes accurately including correcting point mutations, incorporation of single-nucleotide polymorphisms (SNPs), and introduction of multinucleotide insertion/deletions (indels) into a predetermined position in the genome. These types of modifications are possible using existing genome-editing technologies such as the CRISPR-Cas systems, which require induction of double-stranded breaks in the target DNA site and the supply of a donor DNA molecule that contains the desired edit sequence. However, low frequency of homologous recombination in plants and difficulty of delivering the donor DNA molecules make this process extremely inefficient. Another kind of technology known as base editing can perform precise editing; however, only certain types of modifications can be obtained, e.g., C/G-to-T/A and A/T-to-G/C. Recently, a new type of genome-editing technology, referred to as "prime editing," has been developed, which can achieve various types of editing such as any base-to-base conversion, including both transitions (C→T, G→A, A→G, and T→C) and transversion mutations (C→A, C→G, G→C, G→T, A→C, A→T, T→A, and T→G), as well as small indels without the requirement for inducing double-stranded break in the DNA. Because prime editing has wide flexibility to achieve different types of edits in the genome, it holds a great potential for developing superior crops for various purposes, such as increasing yield, providing resistance to various abiotic and biotic stresses, and improving quality of plant product. In this review, we describe the prime editing technology and discuss its limitations and potential applications in plant biology research.

摘要

植物生物学中的许多应用都需要精确编辑基因组,包括纠正点突变、纳入单核苷酸多态性(SNP)以及将多核苷酸插入/缺失(indel)引入基因组中的预定位置。使用现有的基因组编辑技术,如CRISPR-Cas系统,可以实现这些类型的修饰,该系统需要在目标DNA位点诱导双链断裂,并提供包含所需编辑序列的供体DNA分子。然而,植物中同源重组的频率较低以及供体DNA分子的递送困难使得这个过程效率极低。另一种称为碱基编辑的技术可以进行精确编辑;然而,只能获得某些类型的修饰,例如C/G到T/A和A/T到G/C。最近,一种新型的基因组编辑技术,称为“引导编辑”,已经被开发出来,它可以实现各种类型的编辑,如任何碱基到碱基的转换,包括转换(C→T、G→A、A→G和T→C)和颠换突变(C→A、C→G、G→C、G→T、A→C、A→T、T→A和T→G),以及小的indel,而无需在DNA中诱导双链断裂。由于引导编辑在基因组中实现不同类型编辑方面具有广泛的灵活性,它在开发用于各种目的的优良作物方面具有巨大潜力,例如提高产量、提供对各种非生物和生物胁迫的抗性以及改善植物产品的质量。在这篇综述中,我们描述了引导编辑技术,并讨论了其在植物生物学研究中的局限性和潜在应用。

https://cdn.ncbi.nlm.nih.gov/pmc/blobs/8c2f/10530660/6cc6a06b234d/9350905.fig.001.jpg

文献AI研究员

20分钟写一篇综述,助力文献阅读效率提升50倍。

立即体验

用中文搜PubMed

大模型驱动的PubMed中文搜索引擎

马上搜索

文档翻译

学术文献翻译模型,支持多种主流文档格式。

立即体验