Suppr超能文献

多模态代谢成像揭示转移性黑色素瘤中的色素减少和脂质积累。

Multimodal Metabolic Imaging Reveals Pigment Reduction and Lipid Accumulation in Metastatic Melanoma.

作者信息

Lee Hyeon Jeong, Chen Zhicong, Collard Marianne, Chen Fukai, Chen Jiaji G, Wu Muzhou, Alani Rhoda M, Cheng Ji-Xin

机构信息

Photonics Center, Department of Electrical and Computer Engineering, Department of Biomedical Engineering, Boston University, Boston, MA 02215, USA.

Department of Dermatology, Boston University School of Medicine, Boston, MA 02118, USA.

出版信息

BME Front. 2021 Oct 8;2021:9860123. doi: 10.34133/2021/9860123. eCollection 2021.

Abstract

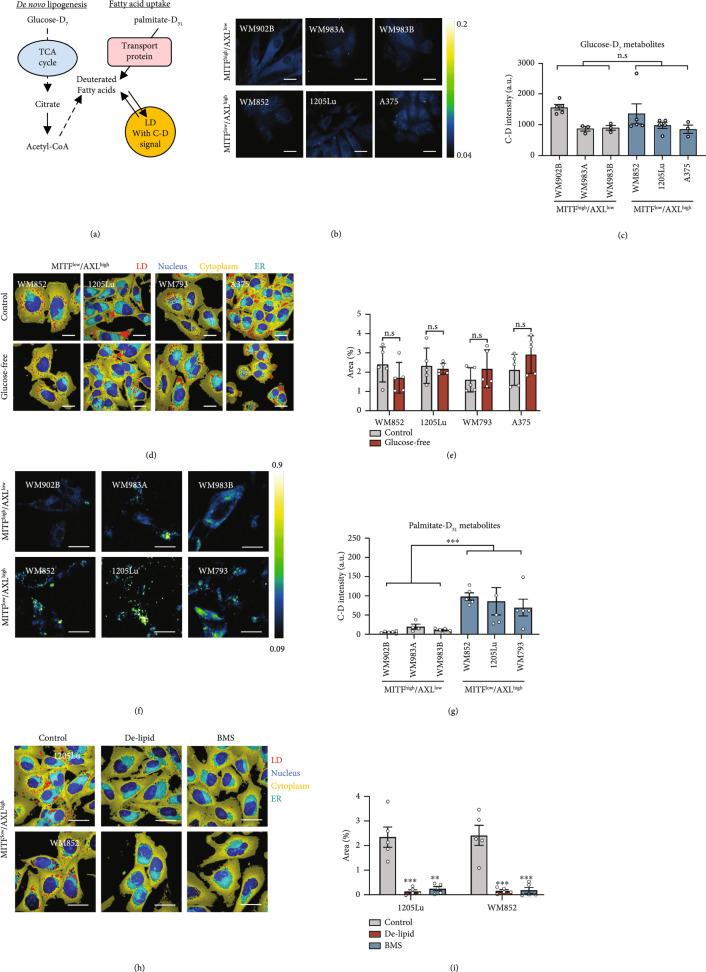
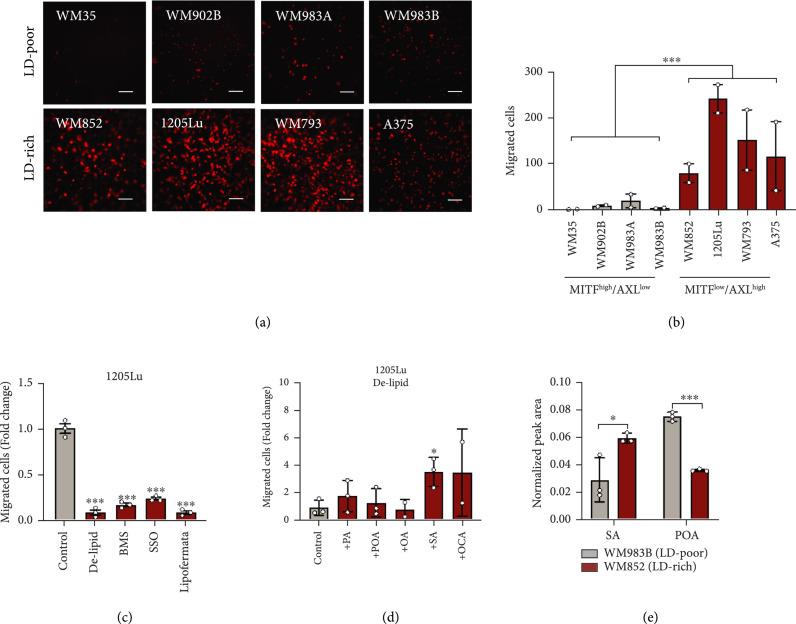
. Molecular signatures are needed for early diagnosis and improved treatment of metastatic melanoma. By high-resolution multimodal chemical imaging of human melanoma samples, we identify a metabolic reprogramming from pigmentation to lipid droplet (LD) accumulation in metastatic melanoma. . Metabolic plasticity promotes cancer survival and metastasis, which promises to serve as a prognostic marker and/or therapeutic target. However, identifying metabolic alterations has been challenged by difficulties in mapping localized metabolites with high spatial resolution. . We developed a multimodal stimulated Raman scattering and pump-probe imaging platform. By time-domain measurement and phasor analysis, our platform allows simultaneous mapping of lipids and pigments at a subcellular level. Furthermore, we identify the sources of these metabolic signatures by tracking deuterium metabolites at a subcellular level. By validation with mass spectrometry, a specific fatty acid desaturase pathway was identified. . We identified metabolic reprogramming from a pigment-containing phenotype in low-grade melanoma to an LD-rich phenotype in metastatic melanoma. The LDs contain high levels of cholesteryl ester and unsaturated fatty acids. Elevated fatty acid uptake, but not lipogenesis, contributes to the LD-rich phenotype. Monounsaturated sapienate, mediated by FADS2, is identified as an essential fatty acid that promotes cancer migration. Blocking such metabolic signatures effectively suppresses the migration capacity both and . . By multimodal spectroscopic imaging and lipidomic analysis, the current study reveals lipid accumulation, mediated by fatty acid uptake, as a metabolic signature that can be harnessed for early diagnosis and improved treatment of metastatic melanoma.

摘要

分子特征对于转移性黑色素瘤的早期诊断和改善治疗至关重要。通过对人类黑色素瘤样本进行高分辨率多模态化学成像,我们发现转移性黑色素瘤存在从色素沉着到脂滴(LD)积累的代谢重编程。代谢可塑性促进癌症的生存和转移,有望作为一种预后标志物和/或治疗靶点。然而,由于难以在高空间分辨率下绘制局部代谢物,识别代谢改变一直面临挑战。我们开发了一种多模态受激拉曼散射和泵浦 - 探测成像平台。通过时域测量和相量分析,我们的平台能够在亚细胞水平上同时绘制脂质和色素。此外,我们通过在亚细胞水平追踪氘代代谢物来确定这些代谢特征的来源。通过质谱验证,确定了一条特定的脂肪酸去饱和酶途径。我们发现从低级别黑色素瘤中含色素的表型到转移性黑色素瘤中富含LD的表型存在代谢重编程。这些LD含有高水平的胆固醇酯和不饱和脂肪酸。脂肪酸摄取增加而非脂肪生成导致了富含LD的表型。由FADS2介导的单不饱和sapienate被确定为促进癌症迁移的必需脂肪酸。阻断这种代谢特征能有效抑制迁移能力。通过多模态光谱成像和脂质组学分析,本研究揭示了由脂肪酸摄取介导的脂质积累作为一种代谢特征,可用于转移性黑色素瘤的早期诊断和改善治疗。

https://cdn.ncbi.nlm.nih.gov/pmc/blobs/7ca9/10521760/c618eec2d807/9860123.fig.001.jpg

文献AI研究员

20分钟写一篇综述,助力文献阅读效率提升50倍。

立即体验

用中文搜PubMed

大模型驱动的PubMed中文搜索引擎

马上搜索

文档翻译

学术文献翻译模型,支持多种主流文档格式。

立即体验