Suppr超能文献

载脂蛋白 E4 促进的神经胶质增生和 tau 病中的退行性变通过 HMGB1 释放的药理学抑制得到改善。

APOE4-promoted gliosis and degeneration in tauopathy are ameliorated by pharmacological inhibition of HMGB1 release.

机构信息

Gladstone Institute of Neurological Disease, Gladstone Institutes, San Francisco, CA 94158, USA; Developmental and Stem Cell Biology Graduate Program, University of California, San Francisco, San Francisco, CA 94143, USA.

Gladstone Institute of Neurological Disease, Gladstone Institutes, San Francisco, CA 94158, USA; Neuroscience Graduate Program, University of California, San Francisco, San Francisco, CA 94158, USA.

出版信息

Cell Rep. 2023 Oct 31;42(10):113252. doi: 10.1016/j.celrep.2023.113252. Epub 2023 Oct 19.

Abstract

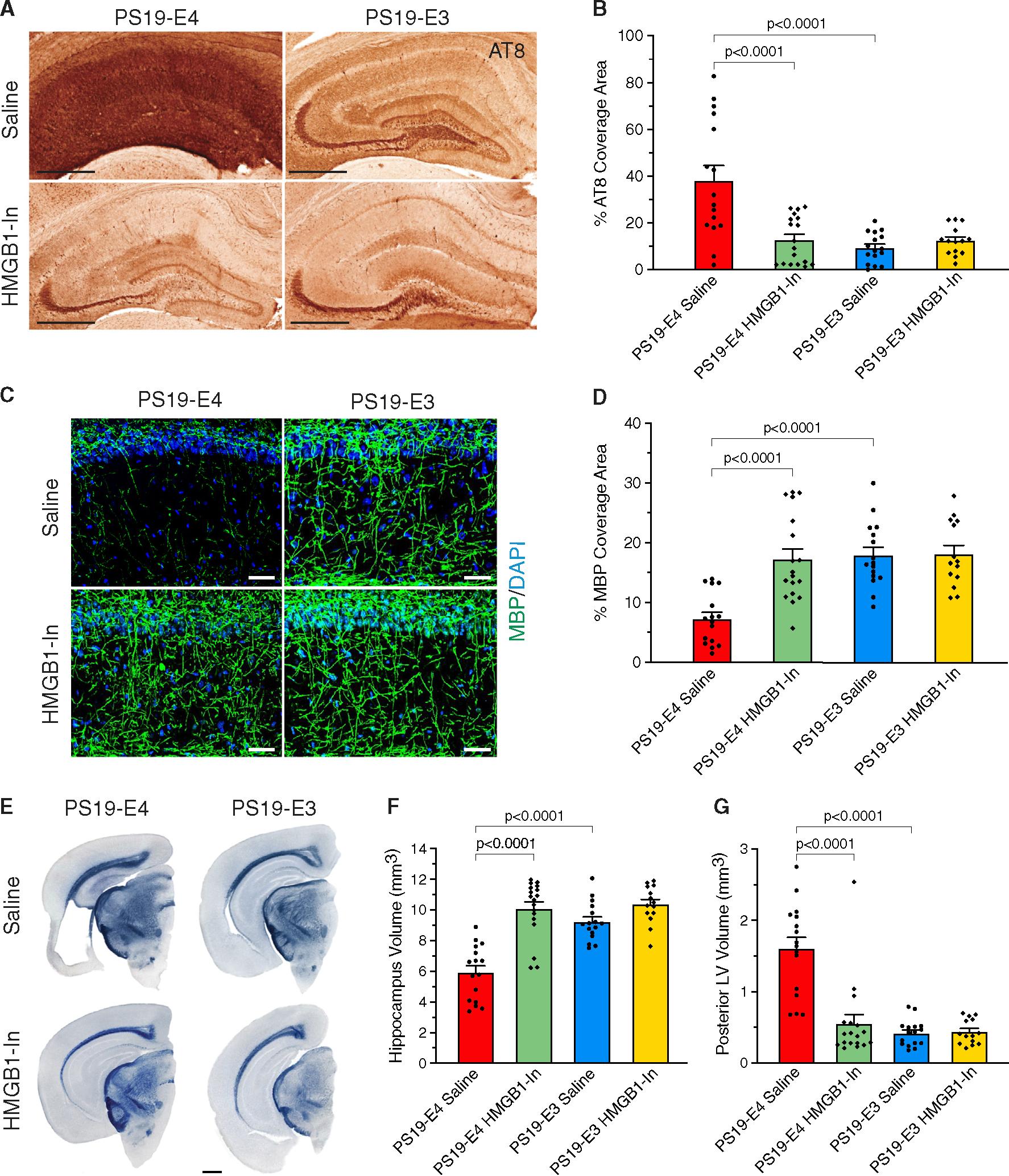
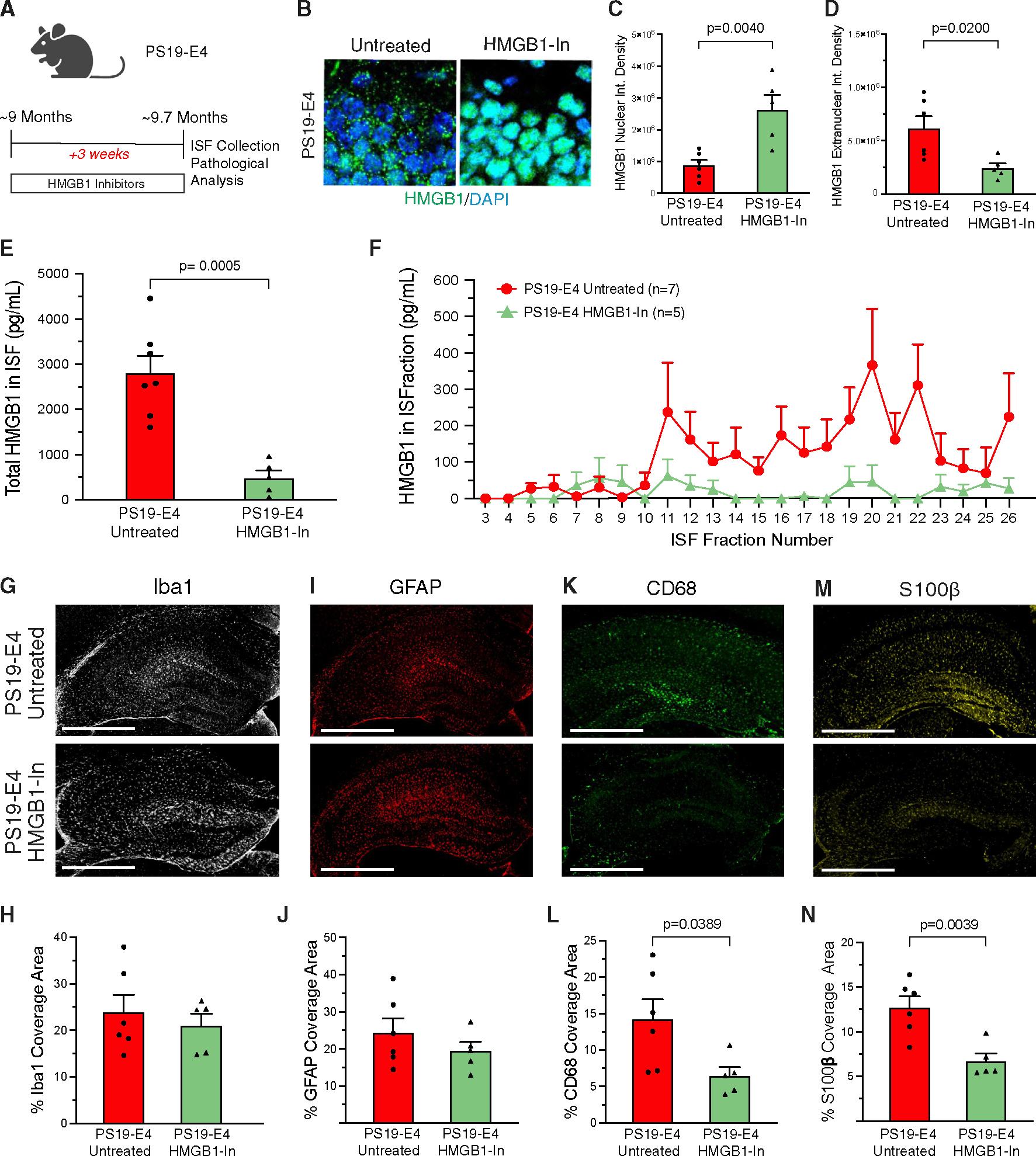
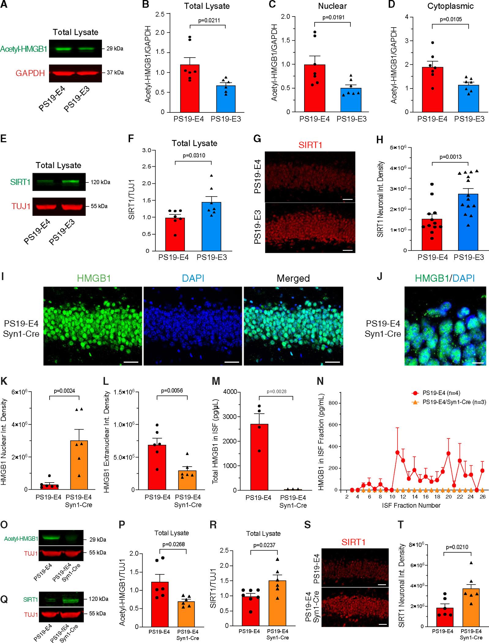
Apolipoprotein E4 (APOE4) is an important driver of Tau pathology, gliosis, and degeneration in Alzheimer's disease (AD). Still, the mechanisms underlying these APOE4-driven pathological effects remain elusive. Here, we report in a tauopathy mouse model that APOE4 promoted the nucleocytoplasmic translocation and release of high-mobility group box 1 (HMGB1) from hippocampal neurons, which correlated with the severity of hippocampal microgliosis and degeneration. Injection of HMGB1 into the hippocampus of young APOE4-tauopathy mice induced considerable and persistent gliosis. Selective removal of neuronal APOE4 reduced HMGB1 translocation and release. Treatment of APOE4-tauopathy mice with HMGB1 inhibitors effectively blocked the intraneuronal translocation and release of HMGB1 and ameliorated the development of APOE4-driven gliosis, Tau pathology, neurodegeneration, and myelin deficits. Single-nucleus RNA sequencing revealed that treatment with HMGB1 inhibitors diminished disease-associated and enriched disease-protective subpopulations of neurons, microglia, and astrocytes in APOE4-tauopathy mice. Thus, HMGB1 inhibitors represent a promising approach for treating APOE4-related AD.

摘要

载脂蛋白 E4(APOE4)是阿尔茨海默病(AD)中 Tau 病理、神经胶质增生和退化的重要驱动因素。然而,这些 APOE4 驱动的病理效应的机制仍不清楚。在这里,我们在 Tau 病小鼠模型中报告称,APOE4 促进了高迁移率族蛋白 B1(HMGB1)从海马神经元的核质易位和释放,这与海马小胶质细胞增生和退化的严重程度相关。将 HMGB1 注射到年轻的 APOE4-Tau 病小鼠的海马中会引起相当大且持续的神经胶质增生。选择性去除神经元 APOE4 可减少 HMGB1 的易位和释放。用 HMGB1 抑制剂治疗 APOE4-Tau 病小鼠可有效阻止 HMGB1 的胞内易位和释放,并改善 APOE4 驱动的神经胶质增生、 Tau 病理、神经退行性变和髓鞘缺陷的发展。单细胞 RNA 测序显示,用 HMGB1 抑制剂治疗可减少 APOE4-Tau 病小鼠中与疾病相关的和富集的疾病保护神经元、小胶质细胞和星形胶质细胞亚群。因此,HMGB1 抑制剂代表了治疗 APOE4 相关 AD 的一种有前途的方法。

https://cdn.ncbi.nlm.nih.gov/pmc/blobs/a194/10873109/6a92cda88539/nihms-1941924-f0001.jpg

文献AI研究员

20分钟写一篇综述,助力文献阅读效率提升50倍。

立即体验

用中文搜PubMed

大模型驱动的PubMed中文搜索引擎

马上搜索

文档翻译

学术文献翻译模型,支持多种主流文档格式。

立即体验