Suppr超能文献

肿瘤细胞诱导的血小板聚集通过触发巨噬细胞募集加速恶性黑色素瘤的血行转移。

Tumor cell-induced platelet aggregation accelerates hematogenous metastasis of malignant melanoma by triggering macrophage recruitment.

机构信息

Department of Oncology, Shunyi Hospital, Beijing Hospital of Traditional Chinese Medicine, Beijing, China.

Department of Oncology, Beijing Hospital of Traditional Chinese Medicine, Capital Medical University, Beijing, China.

出版信息

J Exp Clin Cancer Res. 2023 Oct 23;42(1):277. doi: 10.1186/s13046-023-02856-1.

Abstract

BACKGROUND

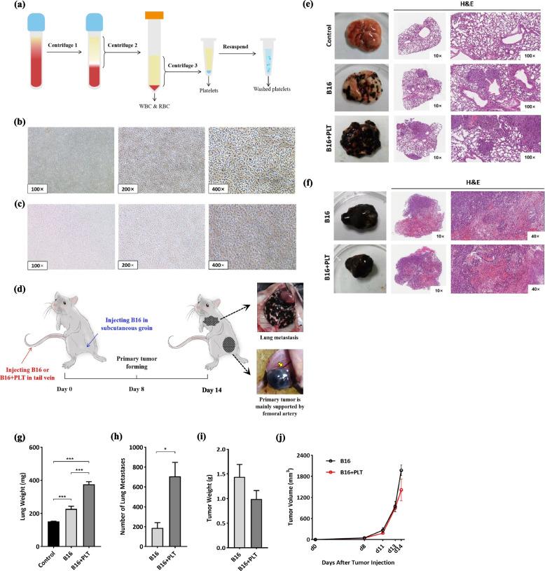
Tumor cell-induced platelet aggregation (TCIPA) is not only a recognized mechanism for paraneoplastic thrombocytosis but also a potential breakthrough alternative for a low response to immune checkpoint inhibitors (ICIs) in hematogenous metastasis of malignant melanoma (MM). However, there is no TCIPA-specific model for further investigation of the relationship among TCIPA, the tumor immune microenvironment (TIME), and metastasis.

METHODS

We developed a TCIPA metastatic melanoma model with advanced hematogenous metastasis and enhanced TCIPA characteristics. We also investigated the pathway for TCIPA in the TIME.

RESULTS

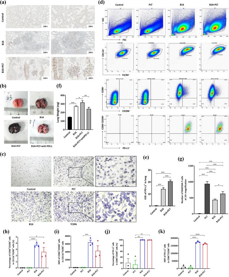
We found that TCIPA triggers the recruitment of tumor-associated macrophages (TAMs) to lung metastases by secreting B16 cell-educated platelet-derived chemokines such as CCL2, SDF-1, and IL-1β. Larger quantities of TAMs in the TCIPA model were polarized to the M2 type by B16 cell reprocessing, and their surface programmed cell death 1 ligand 1 (PD-L1) expression was upregulated, ultimately assisting B16 cells in escaping host immunity and accelerating MM hematogenous metastasis.

CONCLUSIONS

TCIPA accelerates MM lung metastasis via tumor-educated platelets (TEPs), triggering TAM recruitment, promoting TAM polarization (M2), and remodeling the suppressive TIME in lung metastases.

摘要

背景

肿瘤细胞诱导的血小板聚集(TCIPA)不仅是副瘤性血小板增多症的公认机制,也是血液转移性恶性黑色素瘤(MM)对免疫检查点抑制剂(ICI)低反应的潜在突破性替代方法。然而,目前尚无针对 TCIPA 的特定模型,无法进一步研究 TCIPA、肿瘤免疫微环境(TIME)和转移之间的关系。

方法

我们开发了一种具有晚期血液转移和增强 TCIPA 特征的 TCIPA 转移性黑色素瘤模型。我们还研究了 TIME 中 TCIPA 的途径。

结果

我们发现 TCIPA 通过分泌 B16 细胞诱导的血小板衍生趋化因子(如 CCL2、SDF-1 和 IL-1β)触发肿瘤相关巨噬细胞(TAMs)向肺转移的募集。在 TCIPA 模型中,更多的 TAMs 被 B16 细胞再处理极化到 M2 型,其表面程序性细胞死亡配体 1(PD-L1)表达上调,最终协助 B16 细胞逃避宿主免疫并加速 MM 血液转移。

结论

TCIPA 通过肿瘤诱导的血小板(TEPs)加速 MM 肺转移,触发 TAM 募集,促进 TAM 极化(M2),重塑肺转移中的抑制性 TIME。

https://cdn.ncbi.nlm.nih.gov/pmc/blobs/425f/10591353/a4c7b72f7284/13046_2023_2856_Fig1_HTML.jpg

文献AI研究员

20分钟写一篇综述,助力文献阅读效率提升50倍。

立即体验

用中文搜PubMed

大模型驱动的PubMed中文搜索引擎

马上搜索

文档翻译

学术文献翻译模型,支持多种主流文档格式。

立即体验