Suppr超能文献

单细胞形态和拓扑图谱揭示了人类乳腺癌的生态系统多样性。

Single-cell morphological and topological atlas reveals the ecosystem diversity of human breast cancer.

机构信息

Key Laboratory of Breast Cancer in Shanghai, Department of Breast Surgery, Fudan University Shanghai Cancer Center, Shanghai, China.

Institute for Artificial Intelligence in Medicine, School of Artificial Intelligence, Nanjing University of Information Science and Technology, Nanjing, China.

出版信息

Nat Commun. 2023 Oct 25;14(1):6796. doi: 10.1038/s41467-023-42504-y.

Abstract

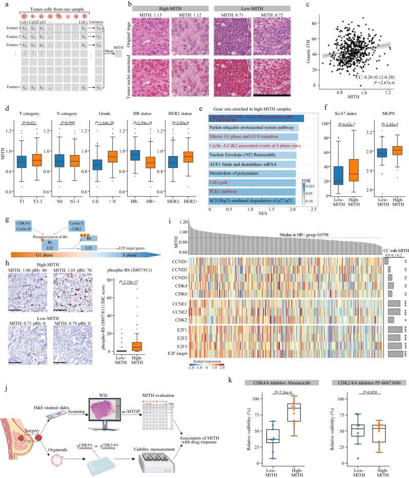
Digital pathology allows computerized analysis of tumor ecosystem using whole slide images (WSIs). Here, we present single-cell morphological and topological profiling (sc-MTOP) to characterize tumor ecosystem by extracting the features of nuclear morphology and intercellular spatial relationship for individual cells. We construct a single-cell atlas comprising 410 million cells from 637 breast cancer WSIs and dissect the phenotypic diversity within tumor, inflammatory and stroma cells respectively. Spatially-resolved analysis identifies recurrent micro-ecological modules representing locoregional multicellular structures and reveals four breast cancer ecotypes correlating with distinct molecular features and patient prognosis. Further analysis with multiomics data uncovers clinically relevant ecosystem features. High abundance of locally-aggregated inflammatory cells indicates immune-activated tumor microenvironment and favorable immunotherapy response in triple-negative breast cancers. Morphological intratumor heterogeneity of tumor nuclei correlates with cell cycle pathway activation and CDK inhibitors responsiveness in hormone receptor-positive cases. sc-MTOP enables using WSIs to characterize tumor ecosystems at the single-cell level.

摘要

数字病理学允许使用全玻片图像(WSI)对肿瘤生态系统进行计算机化分析。在这里,我们提出了单细胞形态和拓扑分析(sc-MTOP),通过提取单个细胞的核形态和细胞间空间关系的特征来描述肿瘤生态系统。我们构建了一个单细胞图谱,其中包含来自 637 张乳腺癌 WSI 的 4.1 亿个细胞,并分别剖析了肿瘤、炎症和基质细胞内的表型多样性。空间解析分析确定了表示局部多细胞结构的反复出现的微观生态模块,并揭示了与不同分子特征和患者预后相关的四种乳腺癌生态型。与多组学数据的进一步分析揭示了具有临床意义的生态系统特征。局部聚集的炎症细胞的高丰度表明三阴性乳腺癌中的免疫激活肿瘤微环境和有利的免疫治疗反应。肿瘤核的肿瘤内形态异质性与激素受体阳性病例中细胞周期途径的激活和 CDK 抑制剂的反应性相关。sc-MTOP 使得能够使用 WSI 以单细胞水平描述肿瘤生态系统。

https://cdn.ncbi.nlm.nih.gov/pmc/blobs/e81b/10600153/3807edb3f3c1/41467_2023_42504_Fig1_HTML.jpg

文献AI研究员

20分钟写一篇综述,助力文献阅读效率提升50倍。

立即体验

用中文搜PubMed

大模型驱动的PubMed中文搜索引擎

马上搜索

文档翻译

学术文献翻译模型,支持多种主流文档格式。

立即体验