Suppr超能文献

单细胞RNA测序揭示了肝细胞癌中与B细胞相关的免疫抑制格局及一种潜在抑制因子。

Single-cell RNA sequencing reveals a B cell-related immunosuppressive landscape and a potential suppressor in hepatocellular carcinoma.

作者信息

Hou Wenhao, Jiang Jiaqi, Zhu Liyuan, Xu Hongwei, Zhu Lihui

机构信息

Department of Gastroenterology, Shandong Provincial Hospital Affiliated to Shandong First Medical University, 324 Jingwu Road, Jinan, Shandong, 250021, China.

出版信息

J Transl Med. 2025 Jul 28;23(1):847. doi: 10.1186/s12967-025-06869-6.

Abstract

BACKGROUND

The sophisticated tumour microenvironment is responsible for the malignant progression and poor prognosis of hepatocellular carcinoma (HCC). Discovering new therapeutic targets is desired for the preferable treatment of HCC patients.

METHODS

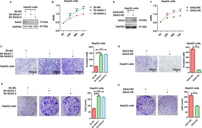
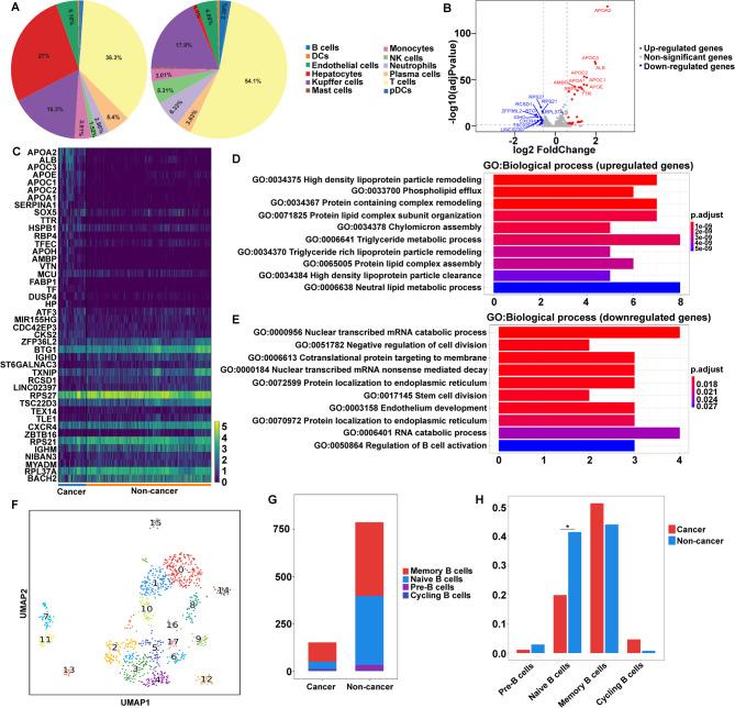
To characterize the HCC microenvironment, the single-cell transcriptomes of HCC tissues and corresponding noncancerous tissues were analysed. Differentially expressed genes (DEGs), enriched pathways and subgroups were analysed in B cells. Moreover, heterogeneity between malignant and normal hepatocytes was further investigated, which revealed potential biomarkers for HCC progression. The candidate biomarkers were further explored in datasets from The Cancer Genome Atlas (TCGA) and Genotype-Tissue Expression (GTEx) databases. Serum amyloid A2 (SAA2) was detected and further validated in HCC tissues by immunohistochemistry (IHC) and western blot analysis. The biological roles of SAA2 were further investigated in HCC cells.

RESULTS

The number of B cells in HCC tissues was significantly lower than that in noncancerous tissues, which may result in an immunosuppressive status of the HCC microenvironment. Differentially expressed genes (DEGs) and functional enrichment analysis revealed that B cells might participate in the immunosuppression of HCC by regulating lipid metabolism. Analysis on B cell subgroups demonstrated Naïve B cells were significantly reduced in HCC tissues compared with noncancerous tissues, which indicated that Naïve B cells might be pivotal in the B cell-related immunosuppressive landscape in HCC. Further analysis of hepatocytes revealed highly expressed genes in normal hepatocytes derived from noncancerous liver tissues, which were validated in datasets from The Cancer Genome Atlas (TCGA) and Genotype-Tissue Expression (GTEx) databases. Interestingly, serum amyloid A2 (SAA2) was highly expressed in normal liver tissues compared with HCC tissues. The results were validated in clinical HCC samples by immunohistochemistry (IHC) and western blot assays. Moreover, investigations in HCC cells revealed that SAA2 acted as a tumour suppressor in HCC progression.

CONCLUSIONS

Taken together, the present findings elucidated the B cell-related immunosuppressive landscape in HCC and identified SAA2 as a novel suppressor in HCC, providing a better understanding of the HCC landscape and suggesting a promising therapeutic target for HCC patients.

摘要

背景

复杂的肿瘤微环境是肝细胞癌(HCC)恶性进展和预后不良的原因。发现新的治疗靶点对于更好地治疗HCC患者至关重要。

方法

为了表征HCC微环境,对HCC组织和相应的非癌组织的单细胞转录组进行了分析。在B细胞中分析了差异表达基因(DEG)、富集途径和亚组。此外,进一步研究了恶性和正常肝细胞之间的异质性,这揭示了HCC进展的潜在生物标志物。在来自癌症基因组图谱(TCGA)和基因型-组织表达(GTEx)数据库的数据集中进一步探索了候选生物标志物。通过免疫组织化学(IHC)和蛋白质印迹分析在HCC组织中检测并进一步验证了血清淀粉样蛋白A2(SAA2)。在HCC细胞中进一步研究了SAA2的生物学作用。

结果

HCC组织中B细胞的数量明显低于非癌组织,这可能导致HCC微环境的免疫抑制状态。差异表达基因(DEG)和功能富集分析表明,B细胞可能通过调节脂质代谢参与HCC的免疫抑制。对B细胞亚组的分析表明,与非癌组织相比,HCC组织中幼稚B细胞明显减少,这表明幼稚B细胞可能在HCC中与B细胞相关的免疫抑制格局中起关键作用。对肝细胞的进一步分析揭示了来自非癌肝组织的正常肝细胞中高表达的基因,这些基因在来自癌症基因组图谱(TCGA)和基因型-组织表达(GTEx)数据库的数据集中得到了验证。有趣的是,与HCC组织相比,血清淀粉样蛋白A2(SAA2)在正常肝组织中高表达。通过免疫组织化学(IHC)和蛋白质印迹分析在临床HCC样本中验证了结果。此外,对HCC细胞的研究表明,SAA2在HCC进展中起肿瘤抑制作用。

结论

综上所述,本研究结果阐明了HCC中与B细胞相关的免疫抑制格局,并将SAA2鉴定为HCC中的一种新型抑制因子,为更好地理解HCC格局提供了依据,并为HCC患者提供了一个有前景的治疗靶点。

https://cdn.ncbi.nlm.nih.gov/pmc/blobs/441e/12306040/b37904dcb267/12967_2025_6869_Fig1_HTML.jpg

文献AI研究员

20分钟写一篇综述,助力文献阅读效率提升50倍。

立即体验

用中文搜PubMed

大模型驱动的PubMed中文搜索引擎

马上搜索

文档翻译

学术文献翻译模型,支持多种主流文档格式。

立即体验