Suppr超能文献

JMJD6-BRD4 复合物通过结合 HOTAIR 启动子区域刺激长链非编码 RNA HOTAIR 的转录,并诱导肝癌干细胞的放射抵抗性。

JMJD6-BRD4 complex stimulates lncRNA HOTAIR transcription by binding to the promoter region of HOTAIR and induces radioresistance in liver cancer stem cells.

机构信息

Department of Hepatopancreatobiliary Surgery, Xuzhou Cancer Hospital, Gulou District, No. 131, Huancheng Road, Xuzhou, 221005, Jiangsu, People's Republic of China.

出版信息

J Transl Med. 2023 Oct 25;21(1):752. doi: 10.1186/s12967-023-04394-y.

Abstract

BACKGROUND

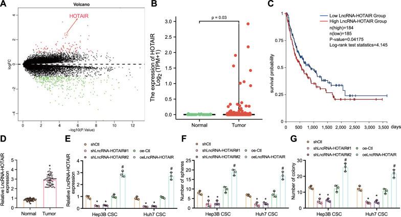
Long non-coding RNA (lncRNA) HOTAIR acts importantly in liver cancer development, but its effect on radioresistance remains poorly understood. Here, our study probed into the possible impact of HOTAIR in radioresistance in liver cancer stem cells (LCSCs) and to elucidate its molecular basis.

METHODS

Following sorting of stem and non-stem liver cancer cells, LCSCs were identified and subjected to RNA-seq analysis for selecting differentially expressed genes. Expression of HOTAIR was determined in liver cancer tissues and CSCs. The stemness, proliferation, apoptosis and radioresistance of LCSCs were then detected in response to altered expression of HOTAIR-LSD1-JMJD6-BRD4.

RESULTS

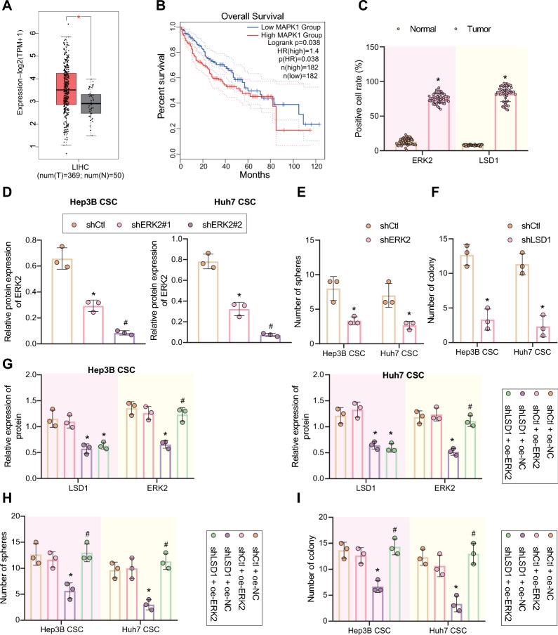
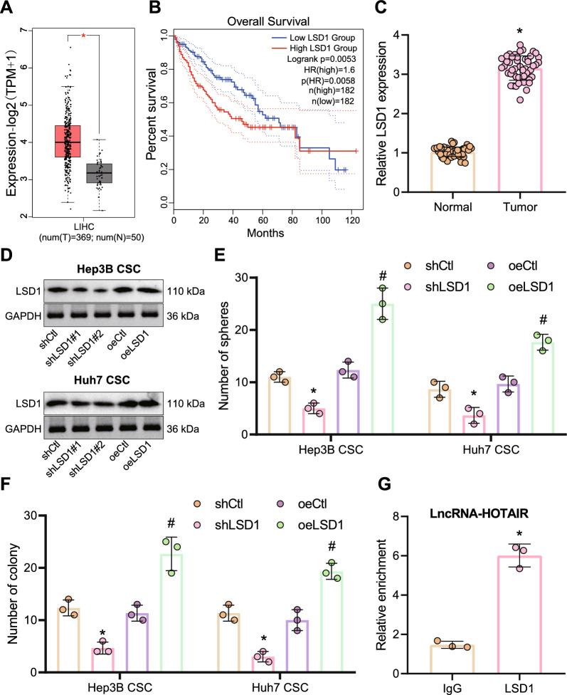
Ectopic HOTAIR expression was found to promote radioresistance of LCSCs by maintaining its stemness. Mechanistic investigations indicated that HOTAIR recruited LSD1 to the MAPK1 promoter region and reduced the level of H3K9me2 in the promoter region, thus elevating ERK2 (MAPK1) expression. JMJD6-BRD4 complex promoted HOTAIR transcription by forming a complex and positively regulated ERK2 (MAPK1) expression, maintaining the stemness of LCSCs, and ultimately promoting their radioresistance in vitro and in vivo.

CONCLUSION

Collectively, our work highlights the promoting effect of the JMJD6-BRD4 complex on the radioresistance of LCSCs through a HOTAIR-dependent mechanism.

摘要

背景

长链非编码 RNA(lncRNA)HOTAIR 在肝癌发展中起着重要作用,但它对放射抵抗性的影响仍知之甚少。在这里,我们研究了 HOTAIR 在肝癌干细胞(LCSCs)放射抵抗性中的可能影响,并阐明了其分子基础。

方法

在对干细胞和非干细胞肝癌细胞进行分选后,鉴定出 LCSCs 并进行 RNA-seq 分析以选择差异表达基因。检测肝癌组织和 CSCs 中 HOTAIR 的表达。然后,通过改变 HOTAIR-LSD1-JMJD6-BRD4 的表达,检测 LCSCs 的干性、增殖、凋亡和放射抵抗性。

结果

异位 HOTAIR 表达通过维持其干性促进 LCSCs 的放射抵抗性。机制研究表明,HOTAIR 将 LSD1 募集到 MAPK1 启动子区域,并降低启动子区域的 H3K9me2 水平,从而提高 ERK2(MAPK1)的表达。JMJD6-BRD4 复合物通过形成复合物促进 HOTAIR 转录,并正向调节 ERK2(MAPK1)的表达,维持 LCSCs 的干性,最终促进它们在体外和体内的放射抵抗性。

结论

总之,我们的工作通过 HOTAIR 依赖性机制强调了 JMJD6-BRD4 复合物对 LCSCs 放射抵抗性的促进作用。

https://cdn.ncbi.nlm.nih.gov/pmc/blobs/34c4/10599021/3bb90e360c9d/12967_2023_4394_Fig1_HTML.jpg

文献AI研究员

20分钟写一篇综述,助力文献阅读效率提升50倍。

立即体验

用中文搜PubMed

大模型驱动的PubMed中文搜索引擎

马上搜索

文档翻译

学术文献翻译模型,支持多种主流文档格式。

立即体验