Suppr超能文献

具有 UBTF 串联重复的急性髓系白血病对 menin 抑制剂敏感。

Acute myeloid leukemias with UBTF tandem duplications are sensitive to menin inhibitors.

机构信息

Department of Pathology, St. Jude Children's Research Hospital, Memphis, TN.

Princess Maxima Center for Pediatric Oncology, Utrecht, The Netherlands.

出版信息

Blood. 2024 Feb 15;143(7):619-630. doi: 10.1182/blood.2023021359.

Abstract

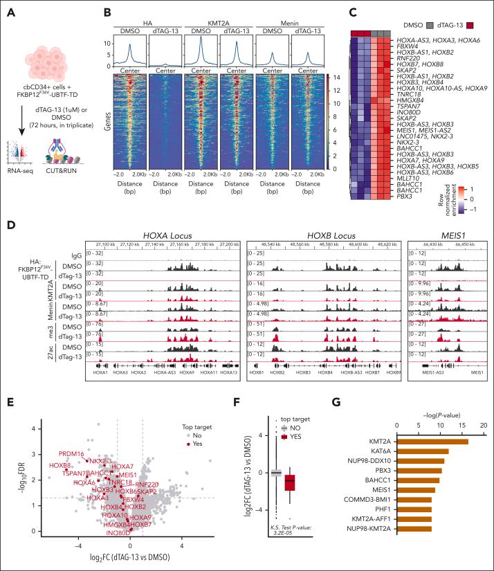
UBTF tandem duplications (UBTF-TDs) have recently emerged as a recurrent alteration in pediatric and adult acute myeloid leukemia (AML). UBTF-TD leukemias are characterized by a poor response to conventional chemotherapy and a transcriptional signature that mirrors NUP98-rearranged and NPM1-mutant AMLs, including HOX-gene dysregulation. However, the mechanism by which UBTF-TD drives leukemogenesis remains unknown. In this study, we investigated the genomic occupancy of UBTF-TD in transformed cord blood CD34+ cells and patient-derived xenograft models. We found that UBTF-TD protein maintained genomic occupancy at ribosomal DNA loci while also occupying genomic targets commonly dysregulated in UBTF-TD myeloid malignancies, such as the HOXA/HOXB gene clusters and MEIS1. These data suggest that UBTF-TD is a gain-of-function alteration that results in mislocalization to genomic loci dysregulated in UBTF-TD leukemias. UBTF-TD also co-occupies key genomic loci with KMT2A and menin, which are known to be key partners involved in HOX-dysregulated leukemias. Using a protein degradation system, we showed that stemness, proliferation, and transcriptional signatures are dependent on sustained UBTF-TD localization to chromatin. Finally, we demonstrate that primary cells from UBTF-TD leukemias are sensitive to the menin inhibitor SNDX-5613, resulting in markedly reduced in vitro and in vivo tumor growth, myeloid differentiation, and abrogation of the UBTF-TD leukemic expression signature. These findings provide a viable therapeutic strategy for patients with this high-risk AML subtype.

摘要

UBTF 串联重复(UBTF-TDs)最近成为儿科和成人急性髓系白血病(AML)的一种常见改变。UBTF-TD 白血病的特点是对常规化疗反应不佳,转录特征与 NUP98 重排和 NPM1 突变 AML 相似,包括 HOX 基因失调。然而,UBTF-TD 驱动白血病发生的机制尚不清楚。在这项研究中,我们研究了 UBTF-TD 在转化脐带血 CD34+细胞和患者来源异种移植模型中的基因组占据情况。我们发现 UBTF-TD 蛋白在核糖体 DNA 基因座上保持基因组占据,同时也占据了 UBTF-TD 髓系恶性肿瘤中常见失调的基因组靶点,如 HOXA/HOXB 基因簇和 MEIS1。这些数据表明,UBTF-TD 是一种获得性功能改变,导致其在 UBTF-TD 白血病中失调的基因组位点发生定位错误。UBTF-TD 还与 KMT2A 和 menin 共同占据关键基因组位点,这两种蛋白已知是参与 HOX 失调性白血病的关键伙伴。使用蛋白降解系统,我们表明干性、增殖和转录特征依赖于 UBTF-TD 持续定位到染色质。最后,我们证明来自 UBTF-TD 白血病的原代细胞对 menin 抑制剂 SNDX-5613 敏感,导致体外和体内肿瘤生长、髓系分化显著减少,并消除 UBTF-TD 白血病表达特征。这些发现为这种高危 AML 亚型的患者提供了可行的治疗策略。

https://cdn.ncbi.nlm.nih.gov/pmc/blobs/0677/10873536/4e7ec2dc07a5/BLOOD_BLD-2023-021359-ga1.jpg

文献AI研究员

20分钟写一篇综述,助力文献阅读效率提升50倍。

立即体验

用中文搜PubMed

大模型驱动的PubMed中文搜索引擎

马上搜索

文档翻译

学术文献翻译模型,支持多种主流文档格式。

立即体验