Suppr超能文献

非裔美国、欧裔美国和肯尼亚患者的乳腺肿瘤中的特定人群突变模式。

Population-specific Mutation Patterns in Breast Tumors from African American, European American, and Kenyan Patients.

机构信息

Laboratory of Human Carcinogenesis, Center for Cancer Research, NCI, NIH, Bethesda, Maryland.

Data Science & Artificial Intelligence, R&D, AstraZeneca, Gaithersburg, Maryland.

出版信息

Cancer Res Commun. 2023 Nov 7;3(11):2244-2255. doi: 10.1158/2767-9764.CRC-23-0165.

Abstract

UNLABELLED

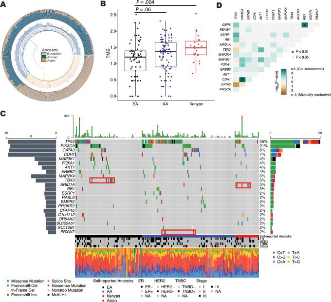
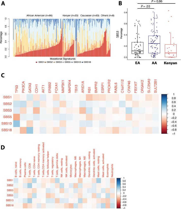
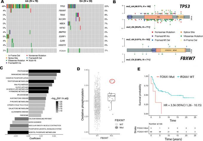
Women of African descent have the highest breast cancer mortality in the United States and are more likely than women from other population groups to develop an aggressive disease. It remains uncertain to what extent breast cancer in Africa is reminiscent of breast cancer in African American or European American patients. Here, we performed whole-exome sequencing of genomic DNA from 191 breast tumor and non-cancerous adjacent tissue pairs obtained from 97 African American, 69 European American, 2 Asian American, and 23 Kenyan patients. Our analysis of the sequencing data revealed an elevated tumor mutational burden in both Kenyan and African American patients, when compared with European American patients. TP53 mutations were most prevalent, particularly in African American patients, followed by PIK3CA mutations, which showed similar frequencies in European American, African American, and the Kenyan patients. Mutations targeting TBX3 were confined to European Americans and those targeting the FBXW7 tumor suppressor to African American patients whereas mutations in the ARID1A gene that are known to confer resistance to endocrine therapy were distinctively enriched among Kenyan patients. A Kyoto Encyclopedia of Genes and Genomes pathway analysis could link FBXW7 mutations to an increased mitochondrial oxidative phosphorylation capacity in tumors carrying these mutations. Finally, Catalogue of Somatic Mutations in Cancer (COSMIC) mutational signatures in tumors correlated with the occurrence of driver mutations, immune cell profiles, and neighborhood deprivation with associations ranging from being mostly modest to occasionally robust. To conclude, we found mutational profiles that were different between these patient groups. The differences concentrated among genes with low mutation frequencies in breast cancer.

SIGNIFICANCE

The study describes differences in tumor mutational profiles between African American, European American, and Kenyan breast cancer patients. It also investigates how these profiles may relate to the tumor immune environment and the neighborhood environment in which the patients had residence. Finally, it describes an overrepresentation of ARID1A gene mutations in breast tumors of the Kenyan patients.

摘要

未加标签

在美国,非裔女性的乳腺癌死亡率最高,她们比其他人群更有可能患上侵袭性疾病。目前尚不清楚非洲的乳腺癌在多大程度上类似于非裔美国或欧洲裔美国患者的乳腺癌。在这里,我们对 97 名非裔美国、69 名欧洲裔美国、2 名亚裔美国和 23 名肯尼亚患者的 191 对乳腺癌肿瘤和非癌旁组织的基因组 DNA 进行了全外显子组测序。我们对测序数据的分析显示,与欧洲裔美国患者相比,肯尼亚和非裔美国患者的肿瘤突变负担都有所升高。TP53 突变最为常见,尤其是在非裔美国患者中,其次是 PIK3CA 突变,在欧洲裔美国、非裔美国和肯尼亚患者中均具有相似的频率。靶向 TBX3 的突变仅限于欧洲裔美国人,而靶向 FBXW7 肿瘤抑制因子的突变仅限于非裔美国人,而已知对内分泌治疗产生耐药性的 ARID1A 基因突变则在肯尼亚患者中明显富集。京都基因与基因组百科全书(Kyoto Encyclopedia of Genes and Genomes,KEGG)途径分析可以将 FBXW7 突变与携带这些突变的肿瘤中增加的线粒体氧化磷酸化能力联系起来。最后,癌症体细胞突变目录(Catalogue of Somatic Mutations in Cancer,COSMIC)中的突变特征与驱动突变、免疫细胞特征以及与居住地相关的邻里剥夺有关,其关联从适度到偶尔显著不等。总之,我们发现这些患者群体之间存在不同的突变谱。这些差异主要集中在乳腺癌中突变频率较低的基因中。

意义

本研究描述了非裔美国、欧洲裔美国和肯尼亚乳腺癌患者之间肿瘤突变谱的差异。它还研究了这些谱如何与肿瘤免疫环境以及患者居住的邻里环境相关。最后,它描述了肯尼亚患者的乳腺癌肿瘤中 ARID1A 基因突变的过度表达。

https://cdn.ncbi.nlm.nih.gov/pmc/blobs/45d3/10629394/0e242e61e14a/crc-23-0165_fig1.jpg

文献AI研究员

20分钟写一篇综述,助力文献阅读效率提升50倍。

立即体验

用中文搜PubMed

大模型驱动的PubMed中文搜索引擎

马上搜索

文档翻译

学术文献翻译模型,支持多种主流文档格式。

立即体验