Suppr超能文献

SARS-CoV-2 病毒在肺肺泡巨噬细胞中的持续存在受 IFN-γ 和 NK 细胞控制。

SARS-CoV-2 viral persistence in lung alveolar macrophages is controlled by IFN-γ and NK cells.

机构信息

Institut Pasteur, Université Paris-Cité, HIV, Inflammation and Persistence Unit, Paris, France.

Institut Pasteur, Université Paris Cité, INSERM U1222, Humoral Immunology Unit, Paris, France.

出版信息

Nat Immunol. 2023 Dec;24(12):2068-2079. doi: 10.1038/s41590-023-01661-4. Epub 2023 Nov 2.

Abstract

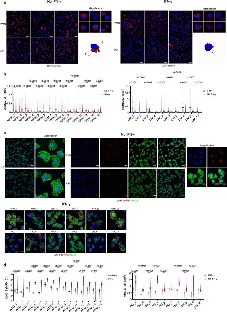
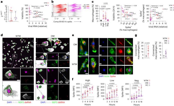
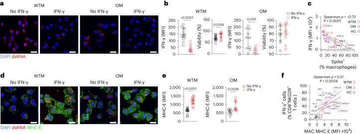
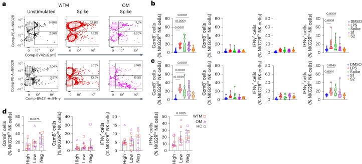
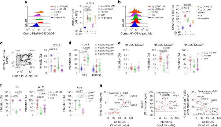
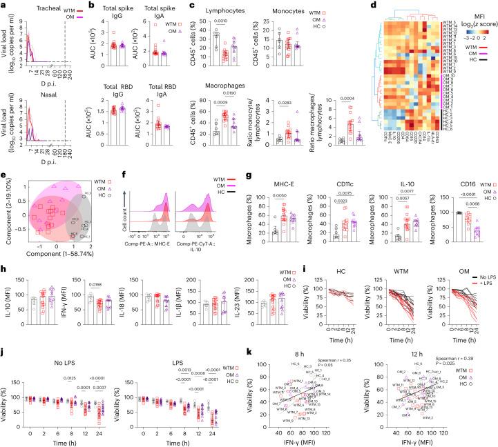
Severe acute respiratory syndrome coronavirus 2 (SARS-CoV-2) RNA generally becomes undetectable in upper airways after a few days or weeks postinfection. Here we used a model of viral infection in macaques to address whether SARS-CoV-2 persists in the body and which mechanisms regulate its persistence. Replication-competent virus was detected in bronchioalveolar lavage (BAL) macrophages beyond 6 months postinfection. Viral propagation in BAL macrophages occurred from cell to cell and was inhibited by interferon-γ (IFN-γ). IFN-γ production was strongest in BAL NKG2rCD8 T cells and NKG2A natural killer (NK) cells and was further increased in NKG2A NK cells after spike protein stimulation. However, IFN-γ production was impaired in NK cells from macaques with persisting virus. Moreover, IFN-γ also enhanced the expression of major histocompatibility complex (MHC)-E on BAL macrophages, possibly inhibiting NK cell-mediated killing. Macaques with less persisting virus mounted adaptive NK cells that escaped the MHC-E-dependent inhibition. Our findings reveal an interplay between NK cells and macrophages that regulated SARS-CoV-2 persistence in macrophages and was mediated by IFN-γ.

摘要

严重急性呼吸综合征冠状病毒 2(SARS-CoV-2)的 RNA 通常在感染后几天或几周后在上呼吸道中无法检测到。在这里,我们使用猕猴病毒感染模型来解决 SARS-CoV-2 是否在体内持续存在以及哪些机制调节其持续存在的问题。在感染后 6 个月以上,支气管肺泡灌洗液(BAL)巨噬细胞中仍能检测到复制型病毒。BAL 巨噬细胞中的病毒增殖是通过细胞间传播的,干扰素-γ(IFN-γ)可抑制其增殖。IFN-γ 在 BAL NKG2rCD8 T 细胞和 NKG2A 自然杀伤(NK)细胞中产生最强,并在刺突蛋白刺激后 NKG2A NK 细胞中进一步增加。然而,在持续存在病毒的猕猴的 NK 细胞中,IFN-γ 的产生受损。此外,IFN-γ 还增强了 BAL 巨噬细胞上主要组织相容性复合体(MHC)-E 的表达,可能抑制 NK 细胞介导的杀伤。病毒持续时间较短的猕猴产生了适应性 NK 细胞,从而逃脱了 MHC-E 依赖性抑制。我们的研究结果揭示了 NK 细胞和巨噬细胞之间的相互作用,这种相互作用调节了 SARS-CoV-2 在巨噬细胞中的持续存在,并由 IFN-γ 介导。

https://cdn.ncbi.nlm.nih.gov/pmc/blobs/a2bb/10681903/21977a3b6b62/41590_2023_1661_Fig1_HTML.jpg

文献AI研究员

20分钟写一篇综述,助力文献阅读效率提升50倍。

立即体验

用中文搜PubMed

大模型驱动的PubMed中文搜索引擎

马上搜索

文档翻译

学术文献翻译模型,支持多种主流文档格式。

立即体验