Suppr超能文献

二氧化铈纳米材料调节小麦内生菌和根际细菌,以增强模拟微重力胁迫下的抗性。

CeO nanomaterial regulates wheat endophytic and rhizospheric bacteria to enhance resistance under simulated microgravity stress.

作者信息

Chen Dengbo, Cui Jingjing, Zhao Liting, Xin Pan, Yan Shaocheng, Degermendzhi A G, Fu Yuming, Liu Hong

机构信息

Key Laboratory of Biomechanics and Mechanobiology (Beihang University), Ministry of Education; Key Laboratory of Innovation and Transformation of Advanced Medical Devices, Ministry of Industry and Information Technology; National Medical Innovation Platform for Industry-Education Integration in Advanced Medical Devices (Interdiscipline of Medicine and Engineering); School of Biological Science and Medical Engineering, Beihang University, Beijing, China.

International Joint Research Center of Aerospace Biotechnology&Medical Engineering, Beihang University, Beijing, China.

出版信息

NPJ Microgravity. 2025 Jun 23;11(1):27. doi: 10.1038/s41526-025-00481-0.

Abstract

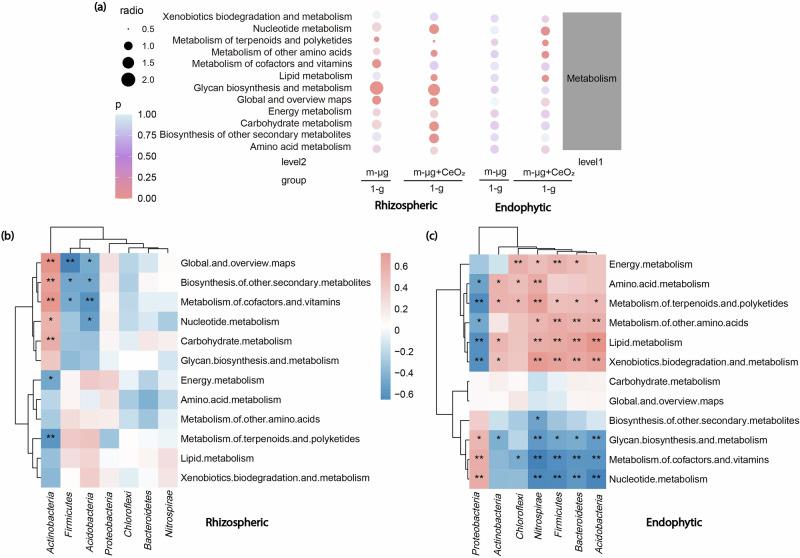
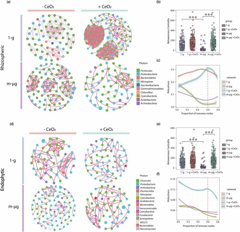
Certain nanomaterials, including cerium dioxide nanoparticle (CeO NP), have shown potential in modulating plant microbial communities to alleviate stressors like simulated microgravity. Using 16S rRNA amplicon sequencing, we investigated microbial variations in wheat rhizosphere and endosphere under simulated microgravity. With a 500 mg/L concentration, CeO NP enhanced wheat growth, particularly enhancing roots, increasing stem diameter, root-to-shoot ratio, and improving endophytic microbial diversity with less impact on the rhizospheric community. CeO₂ NP mitigated microgravity impacts by increasing Bacteroidetes, reducing Firmicutes decline, and stabilizing microbial networks. It also enhanced carbohydrate and nucleotide metabolism pathways in rhizospheric microbiota and nucleotide metabolism in endophytic microbiota. Together with wheat metabolomics, these results underscore how CeO₂ NP help wheat adapt to simulated microgravity by aligning microbial activity for an integrated adaptive response. These findings highlight CeO₂ NP's role in mitigating simulated microgravity effects on plants via microbial modulation, offering insights for future applications in space agriculture.

摘要

某些纳米材料,包括二氧化铈纳米颗粒(CeO NP),已显示出在调节植物微生物群落以缓解诸如模拟微重力等应激源方面的潜力。我们使用16S rRNA扩增子测序技术,研究了模拟微重力条件下小麦根际和根内的微生物变化。在500 mg/L的浓度下,CeO NP促进了小麦生长,尤其促进了根系生长,增加了茎直径、根冠比,并提高了内生微生物多样性,对根际群落的影响较小。CeO₂ NP通过增加拟杆菌门、减少厚壁菌门的减少以及稳定微生物网络来减轻微重力影响。它还增强了根际微生物群中的碳水化合物和核苷酸代谢途径以及内生微生物群中的核苷酸代谢途径。结合小麦代谢组学,这些结果强调了CeO₂ NP如何通过调整微生物活性以实现综合适应性反应来帮助小麦适应模拟微重力。这些发现突出了CeO₂ NP在通过微生物调节减轻模拟微重力对植物的影响方面的作用,为未来太空农业应用提供了见解。

https://cdn.ncbi.nlm.nih.gov/pmc/blobs/14a2/12185730/118b33ea1f96/41526_2025_481_Fig1_HTML.jpg

文献AI研究员

20分钟写一篇综述,助力文献阅读效率提升50倍。

立即体验

用中文搜PubMed

大模型驱动的PubMed中文搜索引擎

马上搜索

文档翻译

学术文献翻译模型,支持多种主流文档格式。

立即体验