Suppr超能文献

血管紧张素-(1-7) 通过抑制过敏性哮喘中的 ATG5 抑制气道炎症和气道重塑。

Angiotensin-(1-7) suppresses airway inflammation and airway remodeling via inhibiting ATG5 in allergic asthma.

机构信息

Department of Pulmonary and Critical Care Medicine, Yantai Yuhuangding Hospital, No.20, Yuhuangding East Road, Zhifu District, Yantai, 264001, China.

Department of Anesthesiology, Yantai Yuhuangding Hospital, Yantai, 246001, China.

出版信息

BMC Pulm Med. 2023 Nov 2;23(1):422. doi: 10.1186/s12890-023-02719-7.

Abstract

BACKGROUND

Angiotensin (Ang)-(1-7) can reduce airway inflammation and airway remodeling in allergic asthma. Autophagy-related 5 (ATG5) has attracted wide attentions in asthma. However, the effects of Ang-(1-7) on ATG5-mediated autophagy in allergic asthma are unclear.

METHODS

In this study, human bronchial epithelial cell (BEAS-2B) and human bronchial smooth muscle cell (HBSMC) were treated with different dose of Ang-(1-7) to observe changes of cell viability. Changes of ATG5 protein expression were measured in 10 ng/mL of interleukin (IL)-13-treated cells. Transfection of ATG5 small interference RNA (siRNA) or ATG5 cDNA in cells was used to analyze the effects of ATG5 on secretion of cytokines in the IL-13-treated cells. The effects of Ang-(1-7) were compared to the effects of ATG5 siRNA transfection or ATG5 cDNA transfection in the IL-13-treated cells. In wild-type (WT) mice and ATG5 knockout (ATG5) mice, ovalbumin (OVA)-induced airway inflammation, fibrosis and autophagy were observed. In the OVA-induced WT mice, Ang-(1-7) treatment was performed to observe its effects on airway inflammation, fibrosis and autophagy.

RESULTS

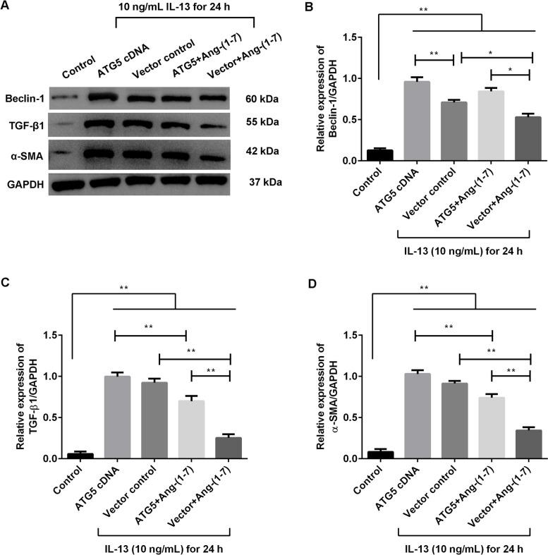
The results showed that ATG5 protein level was decreased with Ang-(1-7) dose administration in the IL-13-treated BEAS-2B and IL13-treated HBSMC. Ang-(1-7) played similar results to ATG5 siRNA that it suppressed the secretion of IL-25 and IL-13 in the IL-13-treated BEAS-2B cells, and inhibited the expression of transforming growth factor (TGF)-β1 and α-smooth muscle actin (α-SMA) protein in the IL-13-treated HBSMC cells. ATG5 cDNA treatment significantly increased the secretion of IL-25 and IL-13 and expression of TGF-β1 and α-SMA protein in IL-13-treated cells. Ang-(1-7) treatment suppressed the effects of ATG5 cDNA in the IL-13-treated cells. In OVA-induced WT mice, Ang-(1-7) treatment suppressed airway inflammation, remodeling and autophagy. ATG5 knockout also suppressed the airway inflammation, remodeling and autophagy.

CONCLUSIONS

Ang-(1-7) treatment suppressed airway inflammation and remodeling in allergic asthma through inhibiting ATG5, providing an underlying mechanism of Ang-(1-7) for allergic asthma treatment.

摘要

背景

血管紧张素(Ang)-(1-7)可减轻变应性哮喘中的气道炎症和气道重塑。自噬相关 5(ATG5)在哮喘中引起了广泛关注。然而,血管紧张素(1-7)对变应性哮喘中 ATG5 介导的自噬的影响尚不清楚。

方法

在这项研究中,用不同剂量的 Ang-(1-7)处理人支气管上皮细胞(BEAS-2B)和人支气管平滑肌细胞(HBSMC),观察细胞活力的变化。用 10ng/ml 白细胞介素(IL)-13 处理细胞,测量 ATG5 蛋白表达的变化。用 ATG5 小干扰 RNA(siRNA)或 ATG5 cDNA 转染细胞,分析 ATG5 对 IL-13 处理细胞中细胞因子分泌的影响。将 Ang-(1-7)的作用与 IL-13 处理细胞中转染 ATG5 siRNA 或 ATG5 cDNA 的作用进行比较。在野生型(WT)小鼠和 ATG5 敲除(ATG5)小鼠中,观察卵清蛋白(OVA)诱导的气道炎症、纤维化和自噬。在 OVA 诱导的 WT 小鼠中,给予 Ang-(1-7)治疗,观察其对气道炎症、纤维化和自噬的影响。

结果

结果表明,在 IL-13 处理的 BEAS-2B 和 IL13 处理的 HBSMC 中,ATG5 蛋白水平随 Ang-(1-7)剂量的增加而降低。Ang-(1-7)的作用与 ATG5 siRNA 相似,它抑制了 IL-13 处理的 BEAS-2B 细胞中 IL-25 和 IL-13 的分泌,并抑制了 IL-13 处理的 HBSMC 细胞中转化生长因子(TGF)-β1 和α-平滑肌肌动蛋白(α-SMA)蛋白的表达。ATG5 cDNA 处理显著增加了 IL-13 处理细胞中 IL-25 和 IL-13 的分泌以及 TGF-β1 和α-SMA 蛋白的表达。Ang-(1-7)处理抑制了 IL-13 处理细胞中 ATG5 cDNA 的作用。在 OVA 诱导的 WT 小鼠中,Ang-(1-7)治疗抑制了气道炎症、重塑和自噬。ATG5 敲除也抑制了气道炎症、重塑和自噬。

结论

Ang-(1-7)通过抑制 ATG5 抑制变应性哮喘中的气道炎症和重塑,为 Ang-(1-7)治疗变应性哮喘提供了潜在机制。

https://cdn.ncbi.nlm.nih.gov/pmc/blobs/5b57/10623740/99a39345b285/12890_2023_2719_Fig1_HTML.jpg

文献AI研究员

20分钟写一篇综述,助力文献阅读效率提升50倍。

立即体验

用中文搜PubMed

大模型驱动的PubMed中文搜索引擎

马上搜索

文档翻译

学术文献翻译模型,支持多种主流文档格式。

立即体验