Suppr超能文献

G 蛋白偶联雌激素受体 1 作为一种用于泛癌诊断、预后和免疫浸润的生物标志物的效用:一项综合的生物信息学分析。

Utility of G protein-coupled oestrogen receptor 1 as a biomarker for pan-cancer diagnosis, prognosis and immune infiltration: a comprehensive bioinformatics analysis.

机构信息

Department of Anesthesiology, Sichuan Cancer Center, Sichuan Cancer Hospital and Institute, School of Medicine, University of Electronic Science and Technology of China, Chengdu, Sichuan Province, China.

Department of Anesthesiology, Xichang People’s Hospital, Xichang, Sichuan, China.

出版信息

Aging (Albany NY). 2023 Nov 2;15(21):12021-12067. doi: 10.18632/aging.205162.

Abstract

BACKGROUND

The G protein-coupled oestrogen receptor () 1 mediates non-genomic oestrogen-related signalling and plays an important role in the regulation of cell growth and programmed cell death through multiple downstream pathways. Despite the increasing interest in the role of in cancer development, no pan-cancer analysis has been available for .

METHODS

In this study we performed a comprehensive analysis of the role of in pan-cancer via Human Protein Atlas (HPA), The Cancer Genome Atlas (TCGA), University of California, Santa Cruz Xena (UCSC XENA), Genotype-Tissue Expression (GTEx), MethSurv, The University of Alabama at Birmingham CANcer data analysis Portal (UALCAN), cBioPortal, STRING and TISIDB detabases, followed by enrichment analysis using R software.

RESULTS

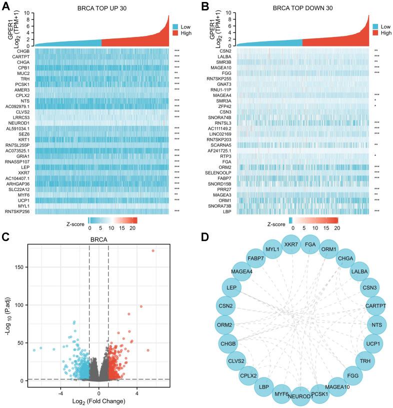
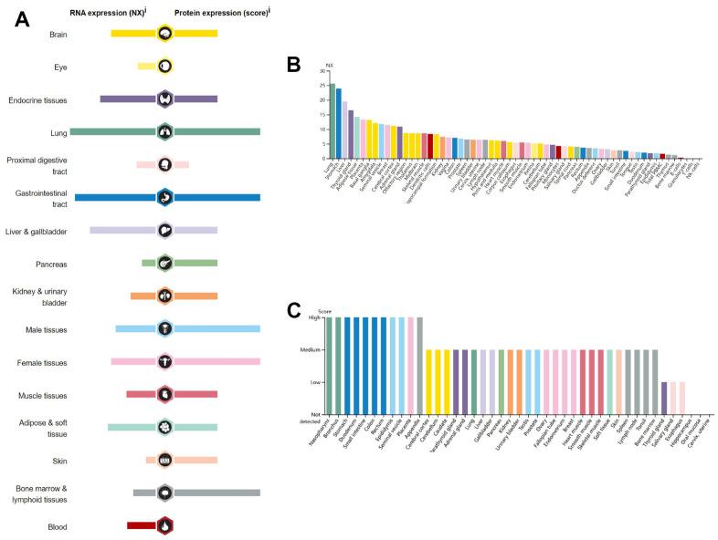
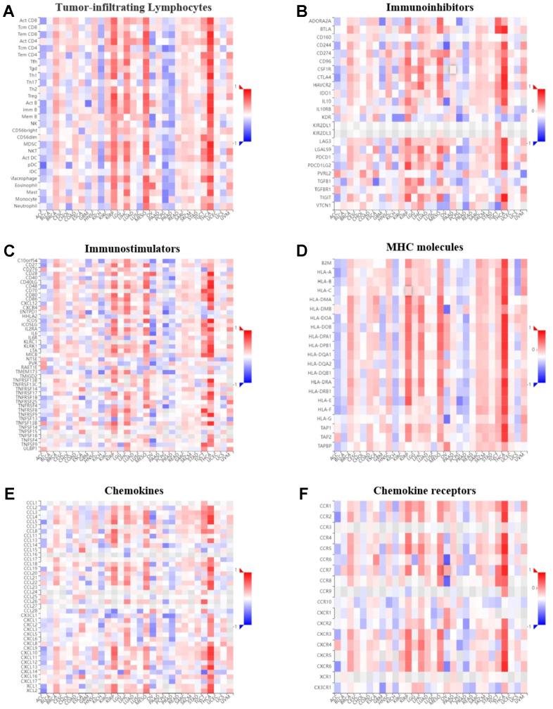
was widely expressed in tissues and organs and differed in expression from normal tissue in a variety of cancers. In diagnostic assessment, it's Area Under the Curve (AUC) surpassed 0.9 in nine cancer types. Survival analysis showed that was correlated with the prognosis of 11 cancer types. Moreover, expression was associated with immune infiltration in multiple cancers.

CONCLUSIONS

In summary, has good diagnostic or prognostic value across various malignancies. Together with its extensive correlation with immune components, the aforementioned results suggests that shows promise in tumour diagnosis and prognosis, providing new ideas for precise and personalised anti-tumour strategies.

摘要

背景

G 蛋白偶联雌激素受体()1 介导非基因组雌激素相关信号转导,并通过多种下游途径在细胞生长和程序性细胞死亡的调节中发挥重要作用。尽管人们对在癌症发展中的作用越来越感兴趣,但尚未针对进行泛癌分析。

方法

本研究通过人类蛋白质图谱(HPA)、癌症基因组图谱(TCGA)、加利福尼亚大学圣克鲁斯 Xena(UCSC XENA)、基因型组织表达(GTEx)、MethSurv、阿拉巴马大学伯明翰癌症数据分析门户(UALCAN)、cBioPortal、STRING 和 TISIDB 数据库,对在泛癌中的作用进行了全面分析,随后使用 R 软件进行了富集分析。

结果

在组织和器官中广泛表达,在多种癌症中与正常组织的表达不同。在诊断评估中,它在九种癌症类型中的曲线下面积(AUC)超过 0.9。生存分析表明与 11 种癌症类型的预后相关。此外,在多种癌症中,表达与免疫浸润相关。

结论

总之,在各种恶性肿瘤中具有良好的诊断或预后价值。结合其与免疫成分的广泛相关性,上述结果表明在肿瘤诊断和预后方面具有潜力,为精准和个体化抗肿瘤策略提供了新的思路。

https://cdn.ncbi.nlm.nih.gov/pmc/blobs/a4ae/10683611/de4dc8c53316/aging-15-205162-g001.jpg

文献AI研究员

20分钟写一篇综述,助力文献阅读效率提升50倍。

立即体验

用中文搜PubMed

大模型驱动的PubMed中文搜索引擎

马上搜索

文档翻译

学术文献翻译模型,支持多种主流文档格式。

立即体验