Suppr超能文献

ORC6,一种新的预后生物标志物,与前列腺腺癌中的 T 调节细胞浸润相关:泛癌分析。

ORC6, a novel prognostic biomarker, correlates with T regulatory cell infiltration in prostate adenocarcinoma: a pan-cancer analysis.

机构信息

Department of Urology, The Second Affiliated Hospital of Anhui Medical University, Hefei, Anhui, China.

Center for Clinical Medicine, Huatuo Institute of Medical Innovation (HTIMI), Berlin, Germany.

出版信息

BMC Cancer. 2023 Mar 29;23(1):285. doi: 10.1186/s12885-023-10763-z.

Abstract

BACKGROUND

The origin recognition complex (ORC), a six-subunit DNA-binding complex, participates in DNA replication in cancer cells. Specifically in prostate cancers, ORC participates the androgen receptor (AR) regulated genomic amplification and tumor proliferation throughout the entire cell cycle. Of note, ORC6, the smallest subunit of ORC, has been reported to be dysregulated in some types of cancers (including prostate cancer), however, its prognostic and immunological significances remain yet to be elucidated.

METHODS

In the current study, we comprehensively investigated the potential prognostic and immunological role of ORC6 in 33 human tumors using multiple databases, such as TCGA, Genotype-Tissue Expression, CCLE, UCSC Xena, cBioPortal, Human Protein Atlas, GeneCards, STRING, MSigDB, TISIDB, and TIMER2 databases.

RESULTS

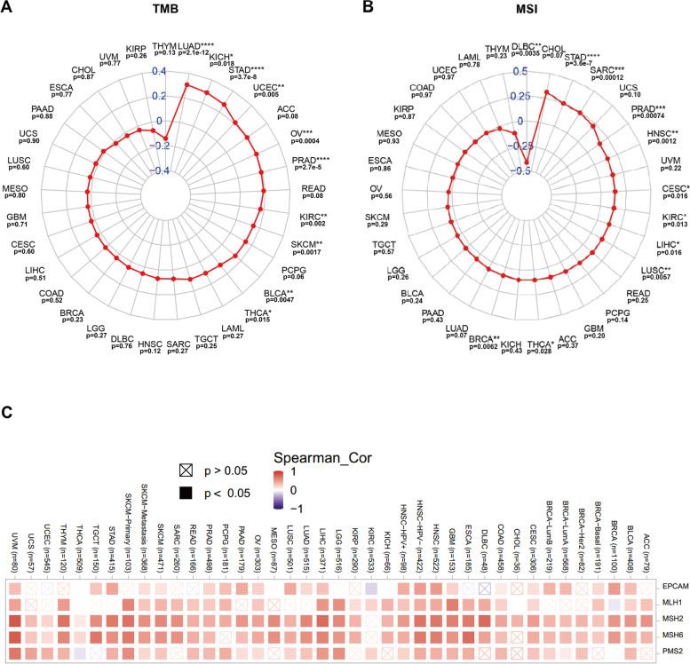
ORC6 expression was significantly upregulated in 29 types of cancers compared to the corresponding normal adjacent tissues. ORC6 overexpression correlated with higher stage and worse prognostic outcomes in most cancer types analyzed. Additionally, ORC6 was involved in the cell cycle pathway, DNA replication, and mismatch repair pathways in most tumor types. A negative correlation was observed between the tumor endothelial cell infiltration and ORC6 expression in almost all tumors, whereas the immune infiltration of T regulatory cell was noted to be statistically positively correlated with the expression of ORC6 in prostate cancer tissues. Furthermore, in most tumor types, immunosuppression-related genes, especially TGFBR1 and PD-L1 (CD274), exhibited a specific correlation with the expression of ORC6.

CONCLUSIONS

This comprehensive pan-cancer analysis revealed that ORC6 expression serves as a prognostic biomarker and that ORC6 is involved in the regulation of various biological pathways, the tumor microenvironment, and the immunosuppression status in several human cancers, suggesting its potential diagnostic, prognostic, and therapeutic value in pan-cancer, especially in prostate adenocarcinoma.

摘要

背景

起始识别复合物(ORC)是一个由六个亚基组成的 DNA 结合复合物,参与癌细胞中的 DNA 复制。具体在前列腺癌中,ORC 参与雄激素受体(AR)调控的基因组扩增和肿瘤增殖,贯穿整个细胞周期。值得注意的是,ORC 的最小亚基 ORC6 在某些类型的癌症(包括前列腺癌)中已经被报道失调,但其预后和免疫学意义仍有待阐明。

方法

在目前的研究中,我们使用多个数据库,如 TCGA、Genotype-Tissue Expression、CCLE、UCSC Xena、cBioPortal、Human Protein Atlas、GeneCards、STRING、MSigDB、TISIDB 和 TIMER2 数据库,全面研究了 ORC6 在 33 个人类肿瘤中的潜在预后和免疫学作用。

结果

与相应的正常相邻组织相比,ORC6 在 29 种癌症中表达显著上调。在大多数分析的癌症类型中,ORC6 过表达与更高的分期和更差的预后结果相关。此外,ORC6 参与了大多数肿瘤类型的细胞周期途径、DNA 复制和错配修复途径。在几乎所有肿瘤中,都观察到肿瘤内皮细胞浸润与 ORC6 表达呈负相关,而在前列腺癌组织中,T 调节细胞的免疫浸润则与 ORC6 表达呈统计学正相关。此外,在大多数肿瘤类型中,免疫抑制相关基因,特别是 TGFBR1 和 PD-L1(CD274),与 ORC6 的表达存在特定相关性。

结论

这项全面的泛癌症分析表明,ORC6 表达可作为预后生物标志物,并且 ORC6 参与多种生物途径的调节、肿瘤微环境和几种人类癌症的免疫抑制状态,表明其在泛癌症中具有潜在的诊断、预后和治疗价值,特别是在前列腺腺癌中。

https://cdn.ncbi.nlm.nih.gov/pmc/blobs/f573/10053432/952e523bcaaf/12885_2023_10763_Fig1_HTML.jpg

文献AI研究员

20分钟写一篇综述,助力文献阅读效率提升50倍。

立即体验

用中文搜PubMed

大模型驱动的PubMed中文搜索引擎

马上搜索

文档翻译

学术文献翻译模型,支持多种主流文档格式。

立即体验